Вода объемом 10 л остыла от температуры 100 градусов до температуры 40 градусов. Какое
помогите, пожалуйста
РЕШИТЕ ФИЗИКУ 40 БАЛЛОВ ДАМ Дифракционную решетку,период которой 0,01мм,освещают монохроматическим светом. На экране,расположенном на расстоянии 70см … от решетки,расстояние между нулевым и первым максимумами 3см. Найти длину световой волны.
помогите, пожалуйста
Развёрнутый ответ пожалуйста, не с сайтов. В физике не шарю от слова вообще
Середня кінетична енергія хаотичного руху молекул при даній температурі у всіх речовин однакова. Визначте відношення середніх швидкостей хаотичного ру … ху молекул водню і кисню при одній і тій же температурі.
5.1. Определите высоту столба керосина, который оказывает гидростатическоедавление на дно сосуда равное 4-103 Па.
ДАЮ 50 БАЛЛОВ По окружности радиус которой 1 м, движется тело с массой покоя 1 г с линейной скоростью 0,99 с. Какая центростремительная сила действует … на тело? Ответ:62,53*10^13 Н Нужно решение
Точечный источник света расположен на расстоянии 0,9 м от диска.
Тень от этого диска падает на экран, который располагается на расстоянии 0,4 м. Экран
… начинают удалять со скоростью 2 см/с. Через какое время площадь тени на экране увеличится в 3 раз(-а)?
Ответ (округли до целого числа):
с.
если силы действующие на тело, направлены под острым углом ,может ли тело находится в равновесии?
Меч-рыба известна как рекордсмен среди морских пловцов. Ее скорость может достигать 110-140 км/ч, а ее меч способен пробивать дубовую обшивку судна. С … ама же меч-рыба от такого удара не страдает. Оказывается, в ее голове у основания меча имеется гидравлический амортизатор – небольшие полости в виде сот, наполненные жиром. Они и смягчают удар. Хрящевые прокладки между позвонками у меч-рыбы толстые, подобно буферам вагонов, они уменьшают силу толчка. Определите силу сопротивления дубовой обшивки, если меч-рыба, двигаясь с максимальной скоростью, прошила обшивку толщиной 20 см за 0,5 с. Масса меч-рыбы 10 кг.
Количество теплоты. Единицы количества теплоты.
Удельная теплоемкость. Расчет количества теплоты, необходимого для нагревания тела или выделяемого им при охлаждении.
730. Почему для охлаждения некоторых механизмов применяют воду?
Вода обладает большой удельной теплоемкостью, что способствует хорошему отводу тепла от механизма.
731. В каком случае нужно затратить больше энергии: для нагревания на 1 °С одного литра воды или для нагревания на 1 °С ста граммов воды?
Для нагрева литра воды, так как чем больше масса, тем больше нужно затратить энергии.
732. Мельхиоровую и серебряную вилки одинаковой массы опустили в горячую воду. Одинаковое ли количество теплоты они получат воды?
Мельхиоровая вилка получит больше теплоты, потому что удельная теплоемкость мельхиора больше, чем серебра.
733. По куску свинца и по куску чугуна одинаковой массы три раза ударили кувалдой. Какой кусок сильнее нагрелся?
Свинец нагреется сильнее, потому что его удельная теплоемкость меньше, чем чугуна, и для нагрева свинца нужно меньше энергии.
734. В одной колбе находится вода, в другой – керосин той же массы и температуры. В каждую колбу бросили по одинаково нагретому железному кубику. Что нагреется до более высокой температуры – вода или керосин?
Керосин.
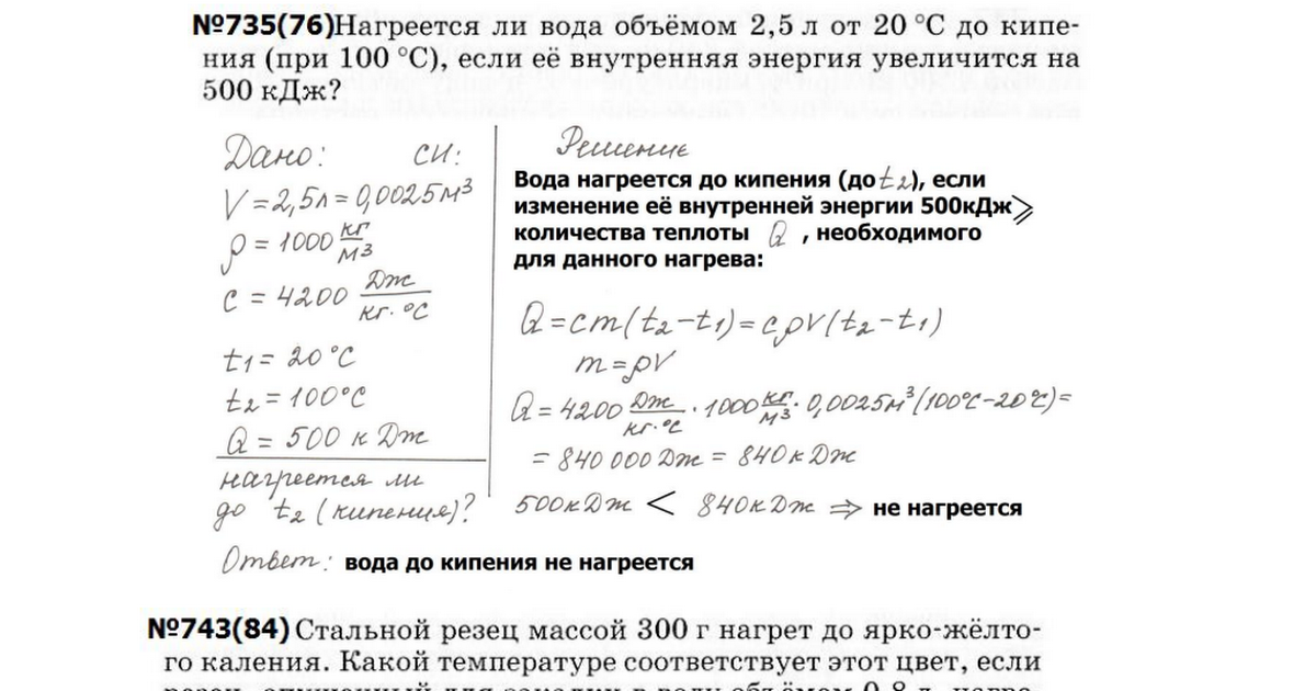
735. Почему в городах на берегу моря колебания температуры зимой и летом менее резки, чем в городах, расположенных в глубине материка?
Вода нагревается и остывает медленнее, чем воздух. Зимой она остывает и двигает теплые массы воздуха на сушу, делая климат на берегу более теплым.
736. Удельная теплоемкость алюминия равна 920 Дж/кг • °С. Что это означает?
Это означает, что для нагрева 1 кг алюминия на 1 °С необходимо затратить 920 Дж.
737. Алюминиевый и медный бруски одинаковой массы 1 кг охлаждают на 1 °С. На сколько изменится внутренняя энергия каждого бруска? У какого бруска она изменится больше и на сколько?
738. Какое количество теплоты необходимо для нагрева килограммовой железной заготовки на 45 °С?
739.
Какое количество теплоты требуется, чтобы нагреть 0,25 кг воды с 30 °С до 50 °С?
740. Как изменится внутренняя энергия двух литров воды при нагревании на 5 °С?
741. Какое количество теплоты необходимо для нагрева 5 г воды от 20 °С до 30 °С?
742. Какое количество теплоты необходимо для нагревания алюминиевого шарика массой 0,03 кг на 72 °С?
743. Рассчитайте количество теплоты, необходимое для нагрева 15 кг меди на 80 °С.
744. Рассчитайте количество теплоты, необходимое для нагрева 5 кг меди от 10 °С до 200 °С.
745. Какое количество теплоты требуется для нагрева 0,2 кг воды от 15 °С до 20 °С?
746. Вода массой 0,3 кг остыла на 20 °С. На сколько уменьшилась внутренняя энергия воды?
747. Какое количество теплоты нужно, чтобы 0,4 кг воды при температуре 20 °С нагреть до температуры 30 °С?
748. Какое количество теплоты затрачено на нагрев 2,5 кг воды на 20 °С?
749.
Какое количество теплоты выделилось при остывании 250 г воды от 90 °С до 40 °С?
750. Какое количество теплоты потребуется для того, чтобы 0,015 л воды нагреть на 1 °С?
751. Рассчитайте количество теплоты, необходимое, чтобы нагреть пруд объемом 300 м3 на 10 °С?
752. Какое количество теплоты нужно сообщить 1 кг воды, чтобы повысить ее температуру от 30 °С до 40 °С?
753. Вода объемом 10 л остыла от температуры 100 °С до температуры 40 °С. Какое количество теплоты выделилось при этом?
754. Рассчитайте количество теплоты, необходимое для нагрева 1 м3 песка на 60 °С.
755. Объем воздуха 60 м3, удельная теплоемкость 1000 Дж/кг • °С, плотность воздуха 1,29 кг/м3. Какое количество теплоты необходимо, чтобы нагреть его на 22 °С?
756. Воду нагрели на 10 °С, затратив 4,20 • 103 Дж теплоты. Определите количество воды.
757. Воде массой 0,5 кг сообщили 20,95 кДж теплоты.
Какой стала температура воды, если первоначальная температура воды была 20 °С?
758. В медную кастрюлю массой 2,5 кг налито 8 кг воды при 10 °С. Какое количество теплоты необходимо, чтобы воду в кастрюле нагреть до кипения?
759. Литр воды при температуре 15 °С налит в медный ковшик массой 300 г. Какое количество теплоты необходимо, чтобы нагреть воду в ковшике на 85 °С?
760. Кусок нагретого гранита массой 3 кг помещают в воду. Гранит передает воде 12,6 кДж теплоты, охлаждаясь на 10 °С. Какова удельная теплоемкость камня?
761. К 5 кг воды при 12 °С долили горячую воду при 50 °С, получив смесь температурой 30 °С. Сколько воды долили?
762. В 3 л воды при 60 °С долили воду при 20 °С, получив воду при 40 °С. Сколько воды долили?
763. Какова будет температура смеси, если смешать 600 г воды при 80 °С с 200 г воды при 20 °С?
764. Литр воды при 90 °С влили в воду при 10 °С, причем температура воды стала 60 °С.
Сколько было холодной воды?
765. Определите, сколько надо налить в сосуд горячей воды, нагретой до 60 °С, если в сосуде уже находится 20 л холодной воды при температуре 15 °С; температура смеси должна быть 40 °С.
766. Определите, какое количество теплоты требуется для нагревания 425 г воды на 20 °С.
767. На сколько градусов нагреются 5 кг воды, если вода получит 167,2 кДж?
768. Сколько потребуется тепла, чтобы m граммов воды при температуре t1, нагреть до температуры t2?
769. В калориметр налито 2 кг воды при температуре 15 °С. До какой температуры нагреется вода калориметра, если в нее опустить латунную гирю в 500 г, нагретую до 100 °С? Удельная теплоемкость латуни 0,37 кДж/(кг • °С).
770. Имеются одинакового объема куски меди, олова и алюминия. Какой из этих кусков обладает наибольшей и какой наименьшей теплоемкостью?
771. В калориметр было налито 450 г воды, температура которой 20 °С.
Когда в эту воду погрузили 200 г железных опилок, нагретых до 100 °С, температура воды стала 24 °С. Определите удельную теплоемкость опилок.
772. Медный калориметр весом 100 г вмещает 738 г воды, температура которой 15 °С. В этот калориметр опустили 200 г меди при температуре 100 °С, после чего температура калориметра поднялась до 17 °С. Какова удельная теплоемкость меди?
773. Стальной шарик массой 10 г вынут из печи и опущен в воду с температурой 10 °С. Температура воды поднялась до 25 °С. Какова была температура шарика в печи, если масса воды 50 г? Удельная теплоемкость стали 0,5 кДж/(кг • °С).
774. В железный котел массой 1,5 кг налито 5 кг воды. Сколько надо тепла, чтобы в этом котле нагреть воду от 15 °С до 100 °С?
775. Медь массой 0,5 кг опущена в 500 г воды, где остывает от 80 °C до 17 °C. Вычислите, на сколько градусов нагреется вода.
776. Воду массой 0,95 г при температуре 80 °С смешали с водой массой 0,15 г при температуре 15 °С.
Определите температуру смеси.
777. В воду массой 150 г с температурой 35 °С влили 50 г воды при 19 °C. Какова температура смеси?
778. Воду массой 5 кг при 90 °С влили в чугунный котелок массой 2 кг при температуре 10 °С. Какова стала температура воды?
779. Стальной резец массой 2 кг был нагрет до температуры 800 °С и затем опущен в сосуд, содержащий 15 л воды при температуре 10 °С. До какой температуры нагреется вода в сосуде?
(Указание. Для решения данной задачи необходимо составить уравнение, в котором за неизвестное принять искомую температуру воды в сосуде после опускания резца.)
780. Какой температуры получится вода, если смешать 0,02 кг воды при 15 °С, 0,03 кг воды при 25 °С и 0,01 кг воды при 60 °С?
781. Для отопления хорошо вентилируемого класса требуется количество теплоты 4,19 МДж в час. Вода поступает в радиаторы отопления при 80 °С, а выходит из них при 72 °С. Сколько воды нужно подавать каждый час в радиаторы?
782.
Свинец массой 0,1 кг при температуре 100 °С погрузили в алюминиевый калориметр массой 0,04 кг, содержащий 0,24 кг воды при температуре 15 °С. После чего в калориметре установилась температура 16 °С. Какова удельная теплоемкость свинца?
Контрольная работа — Физика — 8 класс
Контрольная работа №1 по теме «Количество теплоты.Удельная теплоемкость»
Задание: выберите для решения любые 5 задачи из числа предложенных.
I вариант
Вычислите количество теплоты, необходимое для нагревания чугунного утюга массой 1,5 кг от 200С до 2200С.
300 г воды, начальная температура которой была 400С, остыла до 200С. Какое количество теплоты выделилось при этом?
Определите, какое количество теплоты выделяется при остывании воды, объем которой 20 литров, если ее температура изменилась от 800С до 300С.

(Помните: плотность воды ρ= 1000 кг/м3; 1л = 0,001м3)
Рассчитайте, какое количество теплоты отдаст кирпичная печь, сложенная из 300 кирпичей, при остывании ее от 700С до 200С. Масса одного кирпича 0,5 кг
Какое количество теплоты необходимо для нагревания алюминиевой кастрюли с
водой объемом 5 литров от 100С до температуры кипения воды, если масса пустой
кастрюли 1 кг .
6. Вычислите, на сколько градусов (Δt0) нужно повысить температуру куска свинца
массой 100 г, чтобы он получил 280 Дж тепла.
Контрольная работа №1 по теме «Количество теплоты.
Удельная теплоемкость»
Задание: выберите для решения любые 5 задачи из числа предложенных
II вариант
Вычислите количество теплоты, необходимое для нагревания от 200С до 900С алюминиевой ложки массой 50 г .

Стакан воды (250 г), взятый при температуре 900С, остыл до 500С. Какое количество теплоты выделилось при этом?
Определите количество теплоты, выделяющееся при остывании воды объемом
40 литров, если ее температура изменилась от 800С до 550С.
(Помните: плотность воды ρ= 1000 кг/м3; 1л = 0,001м3)
Рассчитайте, какое количество теплоты требуется для нагревания от 200С до 700С печки, сложенной из 300 кирпичей
, если масса одного кирпича 0,5 кг.Какое количество теплоты необходимо, чтобы в медном котелке массой2,5 кг нагреть 8 литров воды от 100С до кипения?
Камень массой 3 кг, остывая от 500С до 400С, отдает 12,6 кДж теплоты. Вычислите удельную теплоемкость камня.
В калориметр налили 450 г воды.
Количество теплоты
730. Почему для охлаждения некоторых механизмов применяют воду?
Вода обладает большой удельной теплоемкостью, что способствует хорошему отводу тепла от механизма.
731. В каком случае нужно затратить больше энергии: для нагревания на 1 °С одного литра воды или для нагревания на 1 °С ста граммов воды?
732. Мельхиоровую и серебряную вилки одинаковой массы опустили в горячую воду. Одинаковое ли количество теплоты они получат воды?
Мельхиоровая вилка получит больше теплоты, потому что удельная теплоемкость мельхиора больше, чем серебра.
733. По куску свинца и по куску чугуна одинаковой массы три раза ударили кувалдой. Какой кусок сильнее нагрелся?
Свинец нагреется сильнее, потому что его удельная теплоемкость меньше, чем чугуна, и для нагрева свинца нужно меньше энергии.
734. В одной колбе находится вода, в другой – керосин той же массы и температуры.
Керосин.
735. Почему в городах на берегу моря колебания температуры зимой и летом менее резки, чем в городах, расположенных в глубине материка?
Вода нагревается и остывает медленнее, чем воздух. Зимой она остывает и двигает теплые массы воздуха на сушу, делая климат на берегу более теплым.
736. Удельная теплоемкость алюминия равна 920 Дж/кг °С. Что это означает?
Это означает, что для нагрева 1 кг алюминия на 1 °С необходимо затратить 920 Дж.
737. Алюминиевый и медный бруски одинаковой массы 1 кг охлаждают на 1 °С. На сколько изменится внутренняя энергия каждого бруска? У какого бруска она изменится больше и на сколько?
738. Какое количество теплоты необходимо для нагрева килограммовой железной заготовки на 45 °С?
739. Какое количество теплоты требуется, чтобы нагреть 0,25 кг воды с 30 °С до 50 °С?
740.
Как изменится внутренняя энергия двух литров воды при нагревании на 5 °С?
741. Какое количество теплоты необходимо для нагрева 5 г воды от 20 °С до 30 °С?
742. Какое количество теплоты необходимо для нагревания алюминиевого шарика массой 0,03 кг на 72 °С?
743. Рассчитайте количество теплоты, необходимое для нагрева 15 кг меди на 80 °С.
744. Рассчитайте количество теплоты, необходимое для нагрева 5 кг меди от 10 °С до 200 °С.
745. Какое количество теплоты требуется для нагрева 0,2 кг воды от 15 °С до 20 °С?
746. Вода массой 0,3 кг остыла на 20 °С. На сколько уменьшилась внутренняя энергия воды?
747. Какое количество теплоты нужно, чтобы 0,4 кг воды при температуре 20 °С нагреть до температуры 30 °С?
748. Какое количество теплоты затрачено на нагрев 2,5 кг воды на 20 °С?
749.
Какое количество теплоты выделилось при остывании 250 г воды от 90 °С до 40 °С?
750. Какое количество теплоты потребуется для того, чтобы 0,015 л воды нагреть на 1 °С?
751. Рассчитайте количество теплоты, необходимое, чтобы нагреть пруд объемом 300 м3 на 10 °С?
752. Какое количество теплоты нужно сообщить 1 кг воды, чтобы повысить ее температуру от 30 °С до 40 °С?
753. Вода объемом 10 л остыла от температуры 100 °С до температуры 40 °С. Какое количество теплоты выделилось при этом?
754. Рассчитайте количество теплоты, необходимое для нагрева 1 м3 песка на 60 °С.
755. Объем воздуха 60 м3, удельная теплоемкость 1000 Дж/кг °С, плотность воздуха 1,29 кг/м3. Какое количество теплоты необходимо, чтобы нагреть его на 22 °С?
756. Воду нагрели на 10 °С, затратив 4,20 103 Дж теплоты. Определите количество воды.
757.
Воде массой 0,5 кг сообщили 20,95 кДж теплоты. Какой стала температура воды, если первоначальная температура воды была 20 °С?
758. В медную кастрюлю массой 2,5 кг налито 8 кг воды при 10 °С. Какое количество теплоты необходимо, чтобы воду в кастрюле нагреть до кипения?
759. Литр воды при температуре 15 °С налит в медный ковшик массой 300 г. Какое количество теплоты необходимо, чтобы нагреть воду в ковшике на 85 °С?
760. Кусок нагретого гранита массой 3 кг помещают в воду. Гранит передает воде 12,6 кДж теплоты, охлаждаясь на 10 °С. Какова удельная теплоемкость камня?
761. К 5 кг воды при 12 °С долили горячую воду при 50 °С, получив смесь температурой 30 °С. Сколько воды долили?
762. В 3 л воды при 60 °С долили воду при 20 °С, получив воду при 40 °С. Сколько воды долили?
763. Какова будет температура смеси, если смешать 600 г воды при 80 °С с 200 г воды при 20 °С?
764.
Литр воды при 90 °С влили в воду при 10 °С, причем температура воды стала 60 °С. Сколько было холодной воды?
765. Определите, сколько надо налить в сосуд горячей воды, нагретой до 60 °С, если в сосуде уже находится 20 л холодной воды при температуре 15 °С; температура смеси должна быть 40 °С.
766. Определите, какое количество теплоты требуется для нагревания 425 г воды на 20 °С.
767. На сколько градусов нагреются 5 кг воды, если вода получит 167,2 кДж?
768. Сколько потребуется тепла, чтобы m граммов воды при температуре t1, нагреть до температуры t2?
769. В калориметр налито 2 кг воды при температуре 15 °С. До какой температуры нагреется вода калориметра, если в нее опустить латунную гирю в 500 г, нагретую до 100 °С? Удельная теплоемкость латуни 0,37 кДж/(кг °С).
770. Имеются одинакового объема куски меди, олова и алюминия. Какой из этих кусков обладает наибольшей и какой наименьшей теплоемкостью?
771.
В калориметр было налито 450 г воды, температура которой 20 °С. Когда в эту воду погрузили 200 г железных опилок, нагретых до 100 °С, температура воды стала 24 °С. Определите удельную теплоемкость опилок.
772. Медный калориметр весом 100 г вмещает 738 г воды, температура которой 15 °С. В этот калориметр опустили 200 г меди при температуре 100 °С, после чего температура калориметра поднялась до 17 °С. Какова удельная теплоемкость меди?
773. Стальной шарик массой 10 г вынут из печи и опущен в воду с температурой 10 °С. Температура воды поднялась до 25 °С. Какова была температура шарика в печи, если масса воды 50 г? Удельная теплоемкость стали 0,5 кДж/(кг °С).
776. Воду массой 0,95 г при температуре 80 °С смешали с водой массой 0,15 г при температуре 15 °С. Определите температуру смеси.
779. Стальной резец массой 2 кг был нагрет до температуры 800 °С и затем опущен в сосуд, содержащий 15 л воды при температуре 10 °С.
До какой температуры нагреется вода в сосуде?
(Указание. Для решения данной задачи необходимо составить уравнение, в котором за неизвестное принять искомую температуру воды в сосуде после опускания резца.)
781. Для отопления хорошо вентилируемого класса требуется количество теплоты 4,19 МДж в час. Вода поступает в радиаторы отопления при 80 °С, а выходит из них при 72 °С. Сколько воды нужно подавать каждый час в радиаторы?
782. Свинец массой 0,1 кг при температуре 100 °С погрузили в алюминиевый калориметр массой 0,04 кг, содержащий 0,24 кг воды при температуре 15 °С. После чего в калориметре установилась температура 16 °С. Какова удельная теплоемкость свинца?
Не раз грустный школьник приходил с поникшей головой и словами «зачем мне знать физику, если я не хочу быть каким-нибудь ученым». И ведь даже взрослые затрудняются ответить на вопрос, для чего вообще нужно учить эти формулы, аксиомы, законы и постулаты. Между прочим, с этой наукой связана далеко не одна профессия, вот подробный список: летчик, радиомеханик, машинист поезда, газорезчик, инженер, авиационный механик, программист, климатолог и т.
д. Чтобы освоить большинство технических специальностей, необходимо иметь навыки, изучаемые в школе на этом уроке. Полученные знания помогут ребенку стать интеллектуально развитым, он сможет поддержать любую беседу и будет знать множество интересных фактов.
Так же физические законы окружают людей повсюду, просто мы об этом не задумываемся. Давайте рассмотрим житейские примеры, в которых пригодятся подобные навыки.
Во-первых, движение. Все на планете постоянно движется, включая и сами небесные тела. Мы может использоваться физические формулы для расчета времени, за которое нам нужно добраться до определенного места.
Во-вторых, сила притяжения. Все ведь знают причудливую историю о Ньютоне и яблоке. Ведь наверняка каждый из нас не раз задумывался, почему тот или иной предмет летит на землю именно с такой скоростью, одно при падении разбивается, а другое нет.
Третье и самое главное — все в мире состоит из атомов и молекул, особенности и функционирование которых изучает эта область.
Поэтому для того, чтобы лучше знать не только устройство всего космоса и нашей конкретной Земли, но и познать себя, необходимо усваивать школьный материал. Поможет в этом решебник, написанный профессиональными методистами и выпущенный издательством «Экзамен» в 2015 году.
Почему всем так нравится учебно-методический комплекс по физике, сборник задач за 7-9 классы (автор: А.В. Перышкин)
Предложенный справочник сможет принести пользу не только тем, кто не понимает темы на уроках. Отличники получат возможность потренироваться и закрепить умения, проходить разделы заранее, чтобы быть более уверенными на уроках. Достоинства:
- позволит качественно готовиться к предстоящим контрольным и итоговым тестам;
- наличие правильных ответов на все составленные задания;
- сайт совместим со всеми видами современных устройств для выхода в интернет;
- онлайн-режим.
Содержание сборника с ГДЗ по физике, сборник задач для 7-9 классов от Перышкина
- точность, погрешность измерений;
- агрегатные состояния вещества, разность в молекулярном строении;
- взаимодействие, масса тел;
- давление в жидкости и газе.
Расчеты; - работа, мощность, энергия.
667. Является ли тепловым движением вращение искусственного спутника вокруг Земли?
668. Движение молекул газа можно назвать тепловым
движением?
669. Можно ли сказать, что явление диффузии вызвано
тепловым движением?
670. Что происходит с тепловым движением при повышении температуры?
671. Изменятся ли кинетическая и потенциальная
энергии молекул воды в плотно закупоренной банке с холодной водой, если ее погрузить в горячую воду?
672. Свободно падающий мяч, ударившись об асфальт,
опять подскакивает, но никогда не поднимается до начальной высоты, с которой упал. Почему?
673. Вверх подбрасывают монетку. Какие превращения
энергии происходят при подъеме монетки? при ее падении? в момент удара об асфальт?
674. Почему при ударе об асфальт монетка нагревается?
675. В один стакан налита горячая вода, в другой —
холодная той же массы. В каком стакане вода обладает
большей внутренней энергией?
676.
Приведите примеры изменения внутренней энергии тел при их сжатии.
677. Как меняется внутренняя энергия тел при трении? Приведите примеры.
678. Меняется ли внутренняя энергия тел при ударе?
Приведите примеры.
78
679. Почему происходит изменение внутренней энергии пружины при ее сжатии?
680. Происходит ли изменение внутренней энергии газа при его расширении?
681. Что происходит с внутренней энергией жидких и
твердых тел при их нагревании?
682. Меняется ли внутренняя энергия льда при его
таянии?
683. Сила трения совершает над телом работу. Какие
признаки свидетельствуют об изменении внутренней
энергии тела?
Способы изменения внутренней энергии тела.
Теплопроводность. Конвекция. Излучение
684. В сосуд с горячей водой опустили одновременно
серебряную и деревянную палочки одинаковой массы.
Какая из палочек быстрее нагреется? Как при этом изменится внутренняя энергия воды? палочек? Каким способом осуществляется теплообмен между водой и палочками?
685.
Если на морозе потрогать металлические и деревянные перила, какие кажутся холоднее? Почему?
686. Ручки кранов с горячей водой обычно делают керамическими или пластмассовыми. Почему?
687. В холодных местах трубы водопровода окутывают
минеральной ватой и обивают досками. Для чего это делают?
688. Под толстым слоем соломы или сена снег тает
медленно. Почему?
689. Термос представляет собой сосуд с двойными
стенками. Воздух из пространства между стенками откачан. Почему температура залитой в термос жидкости меняется очень медленно?
690. Почему двойные оконные рамы меньше пропускают холод, чем одинарные?
79
691. Если снег засыплет зеленую траву до наступления
сильных морозов, то трава благополучно перезимует, оставаясь такой же зеленой. Почему?
692. Почему в меховой шубе тепло даже в сильные морозы?
693. Зачем у ружья приклад и ствольную накладку делают из дерева?
694. Почему под толстым льдом вода не замерзает?
695. Почему ясная ночь холоднее, чем облачная?
696.
Воздух плохо проводит тепло. Почему же остывают на воздухе горячие предметы?
697. Зачем весною в холодные ясные ночи в садах разводят костры, дающие много дыма?
698. В воду при комнатной температуре поместили
сверху металлический сосуд со льдом. Будет ли охлаждаться вода?
699. Почему глубокий рыхлый снег предохраняет посевы от вымерзания?
700. Почему солома, сено, сухие листья плохо проводят теплоту?
701. Почему металлические вещи на морозе кажутся
более холодными, чем деревянные?
702. Что будет со льдом, если его в комнате накрыть
меховой шубой?
703. Какое ватное одеяло теплее — новое или старое,
слежавшееся? Почему?
704. Под какой крышей зимой теплее — под соломенной или железной?
705. Какое значение при нагревании воды имеет накипь в котле?
706. Иногда стены дома делают из двойных фанерных
стенок, пространство между которыми заполняют опилками. Почему так устроенная стена является лучшим непроводником тепла, чем та же стена, заполненная только
воздухом?
707. Почему толстые чайные стаканы лопаются от
горячей воды, в тонких же стаканах можно кипятить
воду?
80
708. Почему мало нагревается зеркало, когда на него
падают лучи Солнца?
709. Зачем внутренняя поверхность стеклянной части
термоса посеребрена?
710. Почему летом носят светлую одежду?
711. Какой чайник быстрее остынет — блестящий или
закопченный?
712. Зачем оболочка стратостата покрывается серебристой краской?
713. Чем вызывается движение воды по трубам водяного отопления?
714. На рисунке 84 изображен один из способов защиты от удушливых газов за костром. Почему горящий костер может до некоторой степени защитить от удушливых
газов?
715. Почему радиаторы водяного отопления следует
размещать ближе к полу, а не к потолку?
716. Если открыть окно, воздух в комнате постепенно
охладится. Как это происходит?
717. Почему в тех случаях, когда нужно получить
в печах сильный жар, устраивают печи с высокими трубами?
718. К о л и ч е с тв о теплоты. Единицы количества теплоты.
Удельная теплоемкость. Расчет количества
теплоты, необходимого для нагревания тела
I или выделяемого им при охлаждении
721. Почему для охлаждения некоторых механизмов
применяют воду?
722. В каком случае нужно затратить больше энергии:
для нагревания на 1 °С одного литра воды или для нагревания на 1 °С ста граммов воды?
723. Мельхиоровую и серебряную вилки одинаковой
массы опустили в горячую воду. Одинаковое ли количество теплоты они получат от воды?
724. По куску свинца и по куску чугуна одинаковой
массы три раза ударили кувалдой. Какой кусок сильнее
нагрелся?
725. В одной колбе находится вода, в другой — керосин той же массы и температуры. В каждую колбу бросили по одинаково нагретому железному кубику. Что нагреется до более высокой температуры — вода или
керосин?
726. Почему в городах на берегу моря колебания температуры зимой и летом менее резки, чем в городах, расположенных в глубине материка?
727. Удельная теплоемкость алюминия равна
920 Дж /кг. °С. Что это означает?
728. Алюминиевый и медный бруски одинаковой массы 1 кг охлаждают на 1 °С. На сколько изменится внутренняя энергия каждого бруска? У какого бруска она изменится больше и на сколько?
729. Какое количество теплоты необходимо для нагрева килограммовой железной заготовки на 45 °С?
730. Какое количество теплоты требуется, чтобы нагреть 0,25 кг воды с 30 °С до 50 °С?
731. Как изменится внутренняя энергия двух литров
воды при нагревании на 5 °С?
732. Какое количество теплоты необходимо для нагрева 5 г воды от 20 °С до 30 °С?
82
733. Какое количество теплоты необходимо для нагревания алюминиевого шарика массой 0, 03 кг на 72 °С?
734. Рассчитайте количество теплоты, необходимое для
нагрева 15 кг меди на 80 °С.
735. Рассчитайте количество теплоты, необходимое для
нагрева 5 кг меди от 10 °С до 200 °С.
736. Какое количество теплоты требуется для нагрева
0,2 кг воды от 15 °С до 20 °С?
737. Вода массой 0,3 кг остыла на 20 °С. На сколько
уменьшилась внутренняя энергия воды?
738. Какое количество теплоты нужно, чтобы 0,4 кг воды при температуре 20 °С нагреть до температуры 30 °С?
739. Какое количество теплоты затрачено на нагрев
2,5 кг воды на 20 °С?
740. Какое количество теплоты выделилось при остывании 250 г воды от 90 °С до 40 °С?
741. Какое количество теплоты потребуется для того,
чтобы 0,015 л воды нагреть на 1 °С?
742. Рассчитайте количество теплоты, необходимое,
чтобы нагреть пруд объемом 300 м3 на 10 °С?
743. Какое количество теплоты нужно сообщить 1 кг
воды, чтобы повысить ее температуру от 30 °С до 40 °С?
744. Вода объемом 10 л остыла от температуры 100 °С
до температуры 40 °С. Какое количество теплоты выделилось при этом?
745. Рассчитайте количество теплоты, необходимое для
нагрева 1 м3 песка на 60 °С.
746. Объем воздуха 60 м3, удельная теплоемкость
1000 Дж/кг. °С, плотность воздуха 1,29 кг/м 3. Какое количество теплоты необходимо, чтобы нагреть его на 22 °С?
747. Воду нагрели на 10 °С, затратив 4,20 . 103 Дж теплоты. Определите количество воды.
748. Воде массой 0,5 кг сообщили 20,95 кДж теплоты.
Какой стала температура воды, если первоначальная температура воды была 20 °С?
749. В медную кастрюлю массой 2,5 кг налито 8 кг воды при 10 °С. Какое количество теплоты необходимо,
чтобы воду в кастрюле нагреть до кипения?
83
750. Литр воды при температуре 15 °С налит в медный
ковшик массой 300 г. Какое количество теплоты необходимо, чтобы нагреть воду в ковшике на 85 °С?
751. Кусок нагретого гранита массой 3 кг помещают в
воду. Гранит передает воде 12,6 кДж теплоты, охлаждаясь на 10 °С. Какова удельная теплоемкость камня?
752. К 5 кг воды при 12 °С долили горячую воду при
50 °С, получив смесь температурой 30 °С. Сколько воды
долили?
753. В 3 л воды при 60 °С долили воду при 20 °С, получив воду при 40 °С. Сколько воды долили?
754. Какова будет температура смеси, если смешать
600 г воды при 80 °С с 200 г воды при 20 °С?
755. Литр воды при 90 °С влили в воду при 10 °С, причем температура воды стала 60 °С. Сколько было холодной воды?
756. Определите, сколько надо налить в сосуд горячей
воды, нагретой до 60 °С, если в сосуде уже находится
20 л холодной воды при температуре 15 °С; температура
смеси должна быть 40 °С.
757. Определите, какое количество теплоты требуется
для нагревания 425 г воды на 20 °С.
758. На сколько градусов нагреются 5 кг воды, если
вода получит 167,2 кДж?
759. Сколько требуется тепла, чтобы т граммов воды
при температуре tx нагреть до температуры f2?
760. В калориметр налито 2 кг воды при температуре
15 °С. До какой температуры нагреется вода калориметра,
если в нее опустить латунную гирю в 500 г, нагретую до
100 °С? Удельная теплоемкость латуни 0,37 кДжДкг. °С).
761. Имеются одинакового объема куски меди, олова и
алюминия. Какой из этих кусков обладает наибольшей и
какой наименьшей теплоемкостью?
762. В калориметр было налито 450 г воды, температура которой 20 °С. Когда в эту воду погрузили 200 г
железных опилок, нагретых до 100 °С, температура
воды стала 24 °С. Определите удельную теплоемкость
опилок.
84
763. Медный калориметр весом 100 г вмещает 738 г
воды, температура которой 15 °С. В этот калориметр
опустили 200 г меди при температуре 100 °С, после чего
температура калориметра поднялась до 17 °С. Какова
удельная теплоемкость меди?
764. Стальной шарик массой 10 г вынут из печи и
опущен в воду с температурой 10 °С. Температура воды
поднялась до 25 °С. Какова была температура шарика в
печи, если масса воды 50 г? Удельная теплоемкость стали
0,5 кДжДкг. °С).
765. В железный котел массой 1,5 кг налито 5 кг воды. Сколько надо тепла, чтобы в этом котле нагреть воду
от 15 °С до 100 °С?
766. Медь массой 0,5 кг опущена в 500 г воды, где остывает от 80 °С до 17 °С. Вычислите, на сколько градусов
нагреется вода.
767. Воду массой 0,05 г при температуре 80 °С смешали с водой массой 0,15 г при температуре 15 °С. Определите температуру смеси.
768. В воду массой 150 г с температурой 35 °С влили
50 г воды при 19 °С. Какова температура смеси?
769. Воду массой 5 кг при 90 °С влили в чугунный котелок массой 2 кг при температуре 10 °С. Какова стала
температура воды?
770*. Стальной резец массой 2 кг был нагрет до температуры 800 °С и затем опущен в сосуд, содержащий 15 л
воды при температуре 10 °С. До какой температуры нагреется вода в сосуде?
(Указание. Для решения данной задачи необходимо
составить уравнение, в котором за неизвестное принять
искомую температуру воды в сосуде после опускания
резца.)
771*. Какой температуры получится вода, если смешать 0,02 кг воды при 15 °С, 0,03 кг воды при 25 °С и
0,01 кг воды при 60 °С?
772*. Для отопления хорошо вентилируемого класса
требуется количество теплоты 4,19 МДж в час. Вода по85
ступает в радиаторы отопления при 80 °С, а выходит из
них при 72 °С. Сколько воды нужно подавать каждый час
в радиаторы?
773*. Свинец массой 0,1 кг при температуре 100 °С погрузили в алюминиевый калориметр массой 0,04 кг, содержащий 0,24 кг воды при температуре 15 °С. После чего в калориметре установилась температура 16 °С. Какова
удельная теплоемкость свинца?
Энергия топлива. Удельная теплота сгорания
774. Удельная теплота сгорания каменного угля равна
27 МДж/кг. Что это означает?
775. Сколько тепла при сгорании дают 10 кг древесного угля?
776. Сколько выделится тепла при полном сгорании
10 кг сухих березовых дров?
777. Сколько тепла дают 20 кг торфа при полном сгорании?
778. Какое количество теплоты выделится при сгорании керосина массой 300 г?
779. Заряд пороха в патроне пулемета имеет массу
3,2 г. Теплота сгорания пороха 3,8 МДж/кг. Сколько выделяется тепла при каждом выстреле?
780. Сколько теплоты выделится при полном сгорании
4 л керосина?
781. Сколько теплоты выделится при полном сгорании
нефти массой 3,5 т?
782. Какую массу угля надо сжечь, чтобы выделилось
40 800 кДж тепла?
783. При полном сгорании нефти выделилось 132 кДж
тепла. Какая масса нефти сгорела?
784. Какая масса древесного угля может заменить 60 т
нефти?
785. Какая масса древесного угля при сгорании дает
столько же энергии, сколько выделяется при сгорании
четырех литров бензина?
86
786. Во сколько раз меньше тепла дают при полном сгорании сухие березовые дрова, чем бензин такой же массы?
787. Начальная температура двух литров воды 20 °С.
До какой температуры можно было бы нагреть эту воду
при сжигании 10 г спирта? (Считать, что теплота сгорания спирта целиком пошла на нагревание воды.)
788. Воду массой 0,3 кг нагрели на спиртовке от 20 °С
до 80 °С и сожгли при этом 7 г спирта. Определите КПД
спиртовки.
789. При нагревании 4 л воды на 55 °С в примусе сгорело 50 г керосина. Каков КПД примуса?
790. Сталь массой 2 кг нагревается на 1000 °С кузнечным горном. Каков КПД кузнечного горна, если для этого расходуется 0,6 кг кокса?
791. Сколько нужно сжечь керосина в керосинке, чтобы довести от 15 °С до кипения 3 кг воды, если КПД керосинки 30% ?
792. КПД вагранки (шахтной печи) 60% . Сколько надо
древесного угля, чтобы нагреть 10 000 кг чугуна от 20 °С
до 1100 °С?
793*. Для сгорания в топке одного килограмма древесного угля требуется 30 кг воздуха. Воздух поступает в
топку при температуре 20 °С и уходит в дымоход при
температуре 400 °С. Какая часть энергии топлива уносится воздухом в трубу? (Теплоемкость воздуха принять
равной 1000 Дж /кг. °С при постоянном давлении.)
Закон сохранения и превращения энергии
в механических и тепловых процессах
794. Стальной шарик массой 50 г падает с высоты
1,5 м на каменную плиту и, отскакивая от нее, поднимается на высоту 1,2 м. Почему шарик не поднялся
на прежнюю высоту? Какое количество механической
энергии превратилось во внутреннюю энергию шарика и
плиты?
87
795. В стеклянный сосуд накачали воздух до давления
в 1,5 атм. Когда открыли кран, внутри сосуда появился
туман, который показывает, что воздух охладился. Почему воздух охладился?
796. Какому количеству работы эквивалентно количество теплоты, получающееся при сгорании 1 кг угля?
Удельная теплота сгорания угля равна 29,9 . 106 Дж/кг.
797. Какому количеству теплоты соответствует работа
лошади, которая передвигает на расстоянии 40 м вагонетку, прилагая усилие в 500 Н?
798. Какое количество теплоты выделяется при ударе
неупругого тела массой 50 кг, упавшего с высоты 4 м?
799. Сколько требуется нефти на рейс парохода, продолжающийся 6 суток, если машина парохода развивает
среднюю полезную мощность в 4000 л.с. и коэффициент
полезного действия 20% ? Удельная теплота сгорания горючего 46 . 106 Дж/кг. (1 л.с. = 736 Вт.)
800. Сколько теплоты выделяется при ударе молота
массой 4,9 кг о предмет, лежащий на наковальне, если
скорость молота в момент удара 6 м/с?
801. Сколько требуется угля для паровоза мощностью
в 1,1 МВт, идущего со скоростью 40 км/ч, на проезд
200 км? Коэффициент полезного действия паровоза 10%.
802. При сгорании 0,001 кг водорода выделяется
122,43 кДж, при этом образуется 0,009 кг водяного пара,
удельная теплоемкость которого равна 2000 Дж /кг. земной
поверхности получает около 8 Дж в минуту. Какое количество теплоты получает 1 м2 земной поверхности в минуту?
807. С одинаковой высоты падают два мяча равной массы. Один ударяется об асфальт и отскакивает вверх, другой
попадает в песок и застревает в нем. Опишите превращения
энергии, происходящие при ударе в каждом случае.
808. Какие превращения энергии происходят при движении парашютиста в воздухе?
809. Какой энергией обладает летящая пуля? Какие
превращения энергии происходят при ее движении?
810. За счет какой энергии движется:
а) пуля в стволе ружья;
б) космическая ракета;
в) автомобиль?
89
Изменение агрегатных
состояний вещества
Агрегатные состояния вещества. Плавление
и отвердевание кристаллических тел. График
плавления и отвердевания кристаллических тел.
Удельная теплота плавления
811. Чем отличаются молекулы воды от молекул водяного пара?
812. Отличаются ли молекулы железа в болванке от
молекул железа в расплавленном состоянии?
813. С помощью таблиц определите, у какого вещества
температура плавления выше: у серебра или стеарина?
814. В сосуде с водой при О °С плавают куски льда.
Что будет происходить: лед таять или вода замерзать? От
чего это зависит?
815. Почему при плавлении или отвердевании температура тел не меняется?
816. Существует ли температура плавления для аморфных тел?
817. Используя табличные данные, определите, у какого вещества температура плавления выше: у цезия или
золота.
818. Можно ли для измерения температуры наружного
воздуха использовать термометры со ртутью?
819. В помещение, температура в котором О °С, внесли
тающий лед. Будет ли он в этом помещении таять?
820. Будет ли плавиться серебро, если его бросить в
расплавленное железо?
821. Почему весной возле реки с плывущими по ней
льдинами холоднее, чем вдали от нее?
822. Вода массой 125 кг при О °С превратилась в лед.
Какое количество теплоты при этом выделилось?
90
823. Домашним ледником может служить ящик с
двойными стенками, пространство между которыми заполнено льдом. Почему внутри такого ледника даже летом температура не поднимается выше О °С?
824. Почему поставленный на огонь чайник, когда в
нем есть вода, просто кипит, а будучи пустым — раскаляется докрасна?
825. Будет ли плавиться свинец, если его довести до
точки плавления и затем прекратить нагрев?
826. Удельная теплота плавления олова равна 59 кДж/кг.
Что это означает?
827. Во сколько раз больше теплоты идет на плавление
2 кг чугуна, чем на нагревание 2 кг чугуна на 1 °С?
828. Лед массой 3 кг при температуре О °С растаял.
Сколько энергии при этом было затрачено?
829. Кусок алюминия массой 10 кг, взятый при температуре плавления 660 °С, полностью расплавился. Какое
для этого потребовалось количество теплоты?
830. На рисунке 85 дан график изменения температуры твердого тела при нагревании.
Определите по этому графику:
а) при какой температуре плавится это тело;
б) как долго длилось нагревание от 60° до точки плавления;
в) как долго длилось плавление;
г) до какой температуры было нагрето вещество в
жидком состоянии.
Рис. 85
91
831. Почему для измерения температуры наружного
воздуха в холодных районах применяют термометры со
спиртом, а не с ртутью?
832. Будет ли плавиться олово, если его бросить в расплавленный свинец?
833. Чем выше температура накаленного тела, тем ярче оно светится. Волоски электрических ламп делают из
металлов вольфрама, тантала и иридия. Чем можно объяснить употребление этих металлов для нитей лампочек?
834. В каком состоянии находится спирт при температуре -120 °С?
835. В каком состоянии находится железо при температуре 1500 °С?
836. Кусок меди массой 4 кг расплавился. На сколько
увеличилась его внутренняя энергия?
837. Сколько энергии понадобится для расплавления
свинца массой 10 кг, взятого при температуре плавления?
838. Сколько энергии будет затрачено для расплавления свинца массой 10 кг, взятого при начальной температуре 27 °С?
839. Какое количество теплоты затрачено на расплавление 1 т железа, взятого при температуре 10 °С?
840. Свинец объемом 10 см3, взятый при начальной
температуре 20 °С, полностью расплавился. Какое количество теплоты было при этом затрачено?
841. На плавление какого металла, взятого при температуре 20 °С, нужно большее количество энергии: на 1 г
меди или 1 г серебра? На сколько больше?
842. В каком случае требуется большее количество
энергии и на сколько: на плавление 1000 кг железа или
1000 кг алюминия, если и железо, и алюминий взяты
при начальной температуре 10 °С?
843. На рисунке 86 изображены графики зависимости
температуры от времени для слитка свинца (I) и слитка
олова (II) одинаковой массы. Количество теплоты, получаемое каждым телом в единицу времени, одинаково.
Определите по графику:
92
1) У какого слитка температура плавления выше?
2) У какого металла больше удельная теплоемкость?
3) У какого металла больше удельная теплота плавления?
844. Нагревают два сосуда: в одном находится 0,2 кг
воды при температуре 0 °С, в другом — 200 г снега. Одинаково ли будет повышаться температура в сосудах при
одинаковой мощности нагревателя? Постройте график зависимости температуры каждого сосуда от получаемого
количества теплоты.
845. Какое количество теплоты потребуется для превращения 10 кг льда в воду при 0 °С?
846. Какое количество теплоты потребуется для превращения 150 кг льда с температурой -8 °С в воду при
температуре 0 °С?
847. Рассчитайте количество теплоты, потребное для
превращения 20 кг льда при -4 °С в воду при 100 °С.
848. В банке содержится 2 кг воды при температуре
18 °С. Какое количество теплоты отдает вода охлаждающей смеси, в которую погружена банка, если вся вода в
банке превращается в лед с температурой 0 °С?
849. В медный калориметр весом 200 г налито 100 г воды при 16 °С. В воду бросили кусочек льда при 0 °С весом
9,3 г, который целиком расплавился. Окончательная температура воды после этого установилась 9 °С. Определите
на основании этих данных удельную теплоту плавления
льда.
850. Какое количество теплоты потребно для расплавления 1 кг железа, взятого при температуре 20 °С?
93
851. В 5 л воды при температуре 40 °С опустили 3 кг
льда. Сколько льда растает?
852. В калориметр налили 0,2 кг воды при температуре 25 °С. Какова будет температура этой воды, если в ней
растает 5 г льда?
853. Ледяной калориметр представляет
собой массивный куб из льда, внутри которого выдолблено углубление и закрыто
толстой крышкой из льда (рис. 87). В такой калориметр положили латунную гирю
массой 1000 г, нагретую до 100 °С. Сколько граммов льда растает в этом калориметре к тому моменту, когда гиря остынет
до 0 °С?
854. КПД спиртовки 10%. Сколько нужно сжечь спирта в спиртовке, чтобы расплавить 1 кг льда при 0 °С?
855. Сколько требуется сжечь каменного угля в печи,
чтобы расплавить 100 т чугуна, взятого при температуре
20 °С, если КПД печи 40% ?
856. В водопаде высотой 32 м ежесекундно падает
3,5 м3 воды. Какое количество энергии можно получить в
час от этого водопада? Какое количество каменного угля
надо сжигать каждый час, чтобы получить то же самое
количество энергии?
V
Испарение. Поглощение энергии при испарении
жидкости и выделение ее при конденсации пара.
Кипение. Удельная теплота парообразования
и конденсации _____________________________
857. Температура воды в открытом сосуде, находящемся в комнате, всегда немного ниже температуры воздуха
в комнате. Почему?
858. Почему температура жидкости при испарении понижается?
859. В Москве колебание температура кипения воды
составляет 2,5 °С (от 98,5 °С до 101 °С). Чем можно объяснить такую разницу?
94
860. Выполняется ли закон сохранения энергии при
испарении? при кипении?
861. Если смочить руку эфиром, вы ощутите холод.
Почему?
862. Почему суп скорее остынет, если на него дуть?
863. Отличается ли температура воды в кипящей кастрюле и температура пара кипящей воды?
864. Почему кипящая вода перестает кипеть, как
только ее снимают с огня?
865. Удельная теплота конденсации спирта равна
900 кДж/кг. Что это означает?
866. Сравните внутреннюю энергию 1 кг водяного пара
при 100 °С и 1 кг воды при 100 °С. Что больше? На
сколько? Почему?
867. Какое количество теплоты требуется для испарения 1 кг воды при температуре кипения? 1 кг эфира?
868. Какое количество теплоты требуется для обращения в пар 0,15 кг воды при 100 °С?
869. Что требует большего количества теплоты и на
сколько: нагрев 1 кг воды от 0 °С до 100 °С или испарение 1 кг воды при температуре 100 °С?
870. Какое количество теплоты требуется для обращения в пар воды массой 0,2 кг при температуре 100 °С?
871. Какое количество энергии выделится при охлаждении воды массой 4 кг от 100 °С до 0 °С?
872. Какое количество энергии необходимо, чтобы 5 л
воды при 0 °С довести до кипения и затем ее всю испарить?
873. Какое количество энергии выделит 1 кг пара при
100 °С, если его обратить в воду и затем охладить полученную воду до 0 °С?
874. Какое количество теплоты нужно затратить, чтобы воду массой 7 кг, взятую при температуре 0 °С, довести до кипения и затем полностью ее испарить?
875. Какое количество энергии надо затратить, чтобы
1 кг воды при температуре 20 °С обратить в пар при температуре 100 °С?
95
876. Определите количество теплоты, потребное для
превращения 1 кг воды, взятой при О °С, в пар при
100 °С.
877. Сколько теплоты выделится при конденсации
100 г водяного пара, имеющего температуру 100 °С, и
при охлаждении полученной воды до 20 °С?
878. Удельная теплота парообразования у воды больше, чем у эфира. Почему же эфир, если им смочить руку,
сильнее охлаждает ее, чем вода в таких случаях?
879. В сосуд, содержащий 30 кг воды при 0 °С, вводится 1,85 кг водяного пара, имеющего температуру 100 °С,
вследствие чего температура воды становится равной
37 °С. Найдите удельную теплоту парообразования воды.
880. Какое количество теплоты необходимо, чтобы
превратить 1 кг льда при 0 °С в пар при 100 °С?
881. Какое количество теплоты необходимо для того,
чтобы 5 кг льда при -1 0 °С обратить в пар при 100 °С и
затем нагреть пар до 150 °С при нормальном давлении?
Удельная теплоемкость водяного пара при постоянном
давлении равна 2,05 кДж/(кг. °С).
882. Сколько килограммов каменного угля надо сжечь
для того, чтобы превратить в пар 100 кг льда, взятого
при 0 °С? Коэффициент полезного действия топки 70%.
Удельная теплота сгорания угля 29,3 МДж/кг.
883. Английский ученый Блек для определения удельной теплоты парообразования воды брал определенное количество воды при 0 °С и нагревал ее до кипения. Дальше
он продолжал нагревать воду до ее полного испарения.
При этом Блек заметил, что для выкипания всей воды
требовалось времени в 5,33 раза больше, чем для нагрева
такой же массы воды от 0 °С до 100 °С. Чему равна, по
опытам Блека, удельная теплота парообразования?
884. Какое количество пара при температуре 100 °С
требуется обратить в воду, чтобы нагреть железный радиатор массой 10 кг от 10 °С до 90 °С?
885. Какое количество теплоты требуется, чтобы лед
массой 2 кг, взятый при температуре -1 0 °С, обратить в
пар при 100 °С?
96
886. Пробирка с эфиром погружена в стакан с водой,
охлажденной до О °С. Продувая через эфир воздух, испаряют эфир, вследствие чего на пробирке образуется ледяная корка. Определите, сколько получилось льда при испарении 125 г эфира (удельная теплота парообразования
эфира 356 кДж/кг).
887. Змеевик полностью вмерз в лед. Через змеевик
проходит, охлаждаясь и конденсируясь, 2 кг пара, причем вода из змеевика выходит при температуре О °С. Какое количество льда можно расплавить таким образом?
888. В калориметр налито 57,4 г воды при 12 °С. В воду пущен пар при 100 °С. Через некоторое время количество воды в калориметре увеличилось на 1,3 г, а температура воды поднялась до 24,8 °С. Для нагрева пустого
калориметра на 1 °С требуется 18,27 Дж теплоты. Найдите удельную теплоту парообразования воды.
889. Вода массой 20 кг при температуре 15 °С превращается в пар при температуре 100 °С. Какое количество
бензина необходимо для этого процесса сжечь в нагревателе, если КПД нагревателя 30% ?
890. Из воды, взятой при 10 °С, надо получить 15 кг
водяного пара при 100 °С. Сколько для этого надо сжечь
каменного угля, если КПД нагревателя 20% ?
891. На примусе в медном чайнике массой 0,2 кг вскипятили воду массой 1 кг, взятую при температуре 20 °С.
В процессе кипячения 50 г воды выкипело. Сколько в
примусе сгорело бензина, если КПД примуса 30% ?
Влажность воздуха
892. Почему иногда за самолетом, летящим на большой высоте, образуется след белого цвета (инверсионный
след)?
893. Определите абсолютную влажность воздуха в кладовке объемом 10 м3, если в нем содержится водяной пар
массой 0,12 кг.
4 № 6470 97
894. Через фильтр с сорбентом, поглощающим водяной
пар, пропущено 5 л воздуха, после чего масса фильтра увеличилась на 120 мг. Какова абсолютная влажность воздуха?
895. Абсолютная влажность воздуха равна 10 г/м 3.
Найти относительную влажность при температуре: 12 °С,
18 °С и 24 °С.
896. Относительная влажность в комнате f = 60%,
температура 16 °С. До какой температуры надо охладить
блестящий металлический предмет, чтобы на его поверхности появилась роса?
897. Сухой термометр показывает 20 °С, а смоченный
15,5 °С. Найти относительную влажность воздуха.
898. При температуре 10 °С относительная влажность
воздуха равна 80%. Как изменится относительная влажность, если повысить температуру до 20 °С?
899. Сосуд содержит воздух при t = 15 °С; относительная влажность воздуха f = 63%. Когда воздух был осушен хлористым кальцием, вес сосуда уменьшился на
3,243 г. Определить объем сосуда.
900. Чему равна относительная влажность воздуха в
классе, если температура в помещении 20 °С и абсолютная влажность воздуха равна 10 г/м 3?
901. Какова абсолютная влажность воздуха при температуре 15 °С, если относительная влажность воздуха равна 80%.
902. Найдите относительную влажность воздуха при
температуре 10 °С, если давление паров воды в воздухе
равно 0,9 кПа.
903. Давление водяного пара в воздухе равно 0,96 кПа,
относительная влажность 60%. Чему равно давление насыщенного водяного пара при этой же температуре?
904.ш Р аб о та газа и пара при расширении.
Двигатель внутреннего сгорания.
I Паровая турбина. КПД теплового двигателя
907. Газ, расширяясь, охлаждается. Почему?
908. Когда внутренняя энергия газа в цилиндре двигателя внутреннего сгорания больше: после проскакивания
искры или к концу рабочего хода?
909. Какое количество теплоты выделилось при торможении до полной остановки грузовика массой 6,27 т,
вначале ехавшего со скоростью 57,6 км/ч?
910. Какая работа совершена внешними силами при
обработке железной заготовки массой 300 г, если она нагрелась на 200 °С?
911. На токарном станке обтачивается деталь со скоростью 1,5 м /с. Сила сопротивления равна 8370 Н. Какое
количество теплоты выделится в данном процессе за пять
минут?
912. Считая, что вся энергия идет на полезную работу,
найдите, какое количество энергии в час необходимо тепловому двигателю мощностью 735 Вт?
913. Приняв, что вся тепловая энергия угля обращается в полезную работу, рассчитайте, какого количества
каменного угля в час достаточно для машины мощностью
733 Вт?
914. Нагреватель за некоторое время отдает тепловому
двигателю количество теплоты, равное 150 кДж, а холодильник за это же время получает от теплового двигателя
количество теплоты, равное 100 кДж. Определите полезную работу двигателя за это время.
915. Нагреватель за некоторое время отдает тепловому
двигателю количество теплоты, равное 120 кДж. Тепловой двигатель совершает при этом полезную работу
30 кДж. Определите КПД теплового двигателя.
916. Тепловой двигатель получает от нагревателя количество теплоты, равное 600 кДж. Какую полезную работу
совершит тепловой двигатель, если его КПД равен 30% ?
99
917. Нагреватель отдает тепловому двигателю за
30 мин количество теплоты, равное 460 МДж, а тепловой
двигатель отдает количество теплоты, равное 280 МДж.
Определите полезную мощность двигателя.
918. Паровой молот мощностью 367 кВт получает от
нагревателя в час количество теплоты, равное 6720 МДж.
Какое количество теплоты в час получает холодильник?
919. Нагреватель отдает тепловому двигателю количество теплоты, равное 20 кДж. За то же время тепловой
двигатель отдает холодильнику количество теплоты, равное 15 кДж. Найдите работу, совершенную тепловым
двигателем, и его КПД.
920. Какое количество теплоты получил тепловой двигатель за 1 ч, если его полезная мощность равна 2 кВт,
а КПД равен 12% ?
921. Полезная мощность механизма 800 Вт, КПД равен
12%. Какое количество теплоты получает механизм в час?
922. Мопед, едущий со скоростью 20 км/ч, за 100 км
пути расходует 1 кг бензина. КПД его двигателя равен
22%. Какова полезная мощность двигателя?
923. Определите КПД двигателя внутреннего сгорания
мощностью 36,6 кВт, который сжигает в течение одного
часа 10 кг нефти.
924. Каков КПД мотора мощностью 3660 Вт, который
за час расходует 1,5 кг бензина?
925. Мощность паровой машины 366,5 кВт, КПД равен
20%. Сколько сгорает каменного угля в топке паровой
машины за час?
926. Сколько бензина расходует в час мотор мощностью 18 300 Вт с КПД 30% ?
927. Сколько надо в час бензина для двигателя мощностью 29,4 кВт, если коэффициент полезного действия
двигателя 33% ?
928. Паровая машина мощностью 220 кВт имеет КПД
15%. Сколько каменного угля сгорает в ее топке за 8 ч?
929. Нагреватель за час отдает тепловому двигателю
количество теплоты, равное 25,2 МДж. Каков КПД двигателя, если его мощность 1,47 кВт?
100
930. Современные паровые механизмы расходуют
12,57 МДж в час на 735 Вт. Вычислите КПД таких механизмов.
931. Нагреватель в течение часа отдает паровому молоту на каждые 735 Вт его механической мощности количество теплоты, равное 21,4 МДж. Вычислите КПД молота и сравните его с КПД механизмов из предыдущей
задачи.
932. Тепловой двигатель мощностью 1500 кВт имеет
КПД 30%. Определите количество теплоты, получаемое
двигателем в течение часа.
933. Какое количество теплоты получает в течение часа двигатель Дизеля мощностью 147 кВт и с КПД, равным 34% ?
934. Тепловой двигатель мощностью 1 кВт имеет КПД
25%. Какое количество теплоты в час он получает?
935. Сколько каменного угля в час расходуется тепловым двигателем с КПД, равным 30% , и мощностью
750 Вт?
936. Мощность двигателей океанского лайнера
29,4 МВт, а их КПД равен 25%. Какое количество нефти
израсходует лайнер за 5 суток?
937. Бензиновый двигатель мощностью 3660 Вт имеет
КПД, равный 30%. На сколько времени работы хватит
стакана (200 г) бензина для этого двигателя?
938. Мощность дизельного двигателя 367 кВт, КПД
30%. На сколько суток непрерывной работы хватит запаса нефти 60 т такому двигателю?
Часто задаваемые вопросы по водонагревателям
Возражения
Надёжны ли баки при постоянном пользовании водонагревателем?
Внутренние баки водонагревателей ARISTON являются достаточно надежными, т.к. имеют двойной запас прочности: рабочее давление составляет 8 атм., при этом давление во время испытаний составляет 16 атм. Надёжность также зависит от покрытия стального внутреннего бака водонагревателя. ARISTON использует мелкодисперсную и титановую (эксклюзивная разработка компании) эмаль, которая защищает бак от коррозии весь срок службы. Если речь идет о баках из нержавеющей стали, то долговечность в значительной степени зависит от марки стали. На Российском рынке сегодня представлены баки ЭВН из следующих марок стали: 301, 304, 439, 316L и пр. Самая качественная и дорогостоящая нержавеющая сталь – INOX316L. Эта марка используется в производстве медицинских инструментов, имеет улучшенное сопротивление коррозии с более низким углеродом для сварки, а так же имеет более высокие показатели относительного удлинения и твердости. Именно эта марка используется в производстве линеек ЭВН Ariston Platinum и Steel Tronic. Также прочность бака зависит и от качества сварки, т.к. сварные швы являются наиболее слабым местом бака, где может образоваться течь и коррозия. В ARISTON применяются только высокотехнологичные виды сварки: аргонно-дуговая и плазменная. Данные технологии сварки являются наиболее эффективным способом защиты швов.
Какие водонагреватели потребляют больше электроэнергии: накопительные или проточные?
Накопительные водонагреватели потребляют сравнительно меньше электроэнергии по сравнению с проточными водонагревателями. Так, водонагреватель серии TiTronic емкостью 80 л за 3 часа нагревания воды потребляет всего 4,5 кВт электроэнергии, при этом Вы получаете 80 литров горячей воды (75°С) и в два раза больше (160 литров) теплой воды (40-45°С), так как разбавляете ее холодной водой. Проточные водонагреватели мощностью 4,5 кВт в час, нагреют только 120 литров теплой воды (35-40°С), при этом температура на выходе из проточного водонагревателя, как правило, неодинакова из-за колебаний напряжения в сети и давления воды в магистрали. После нагрева в накопительном водонагревателе вода сохраняет все тепло, т.к. водонагреватели ARISTON имеют отличную тепловую изоляцию. Вы можете пользоваться этой горячей водой в течение одного – двух дней.
Устройство ЭВН, принцип работы, технология сборки
Как наносится эмаль?
Эмалевый порошок наносится по принципу разницы электростатических зарядов (как бы притягивается к стенкам внутреннего бака), что в принципе исключает образование пузырьков, неровностей и трещин. Затем бак нагревают до температуры 850°C, при этом эмалевое покрытие расплавляется и спекается с материалом бака.
А зачем нужен магниевый анод, если вы сказали, что бак покрыт титановой эмалью?
Магниевый анод является дополнительной защитой бака от коррозии. Только в водонагревателях ARISTON представлен магниевый анод увеличенного размера, то есть срок эксплуатации и защиты бака гораздо дольше, чем в других водонагревателях.
За счет чего происходит экономия электроэнергии?
Экономия электроэнергии происходит за счет теплоизоляции бака из плотного пенополиуретана, которая обеспечивает суточные потери тепла 80-ти литрового водонагревателя около 1 кВт.
Какое максимальное рабочее давление в баке?
Максимальное рабочее давление – величина, которая характеризирует способность водонагревателя выдержать давление воды. Максимально рабочее давление – 8 атм. Если давление в баке поднимается выше 8 атм., то срабатывает предохранительный клапан.
Какова толщина стенок бака из нержавеющей стали?
Толщина стенок бака из нержавеющей стали от 0,6 до 1,3 мм в зависимости от модели.
Что такое пассивация нержавеющей стали?
Специальная химическая обработка бака – образуется «пассивная» к воздействию кислорода плёнка, которая не даёт кислороду поступать к стенкам бака. С точки зрения коррозии пассивация – формирование инертной плёнки на поверхности металла, которая замедляет коррозию сварных швов, т.к., при сварке швов используется обычный металл.
Процесс пассивации используется только для баков из нержавеющей стали, т.к. в стальных баках двойная защита от коррозии: эмалевое покрытие и магниевый анод.
Какова мощность накопительных водонагревателей ARISTON?
Мощность ТЭНа в зависимости от модели может быть 1,2; 1,5; 2,0;3,0 или 6,0 кВт. Эта информация содержится в каталогах, буклетах, инструкциях.
Как быстро вода нагревается в накопительном ЭВН?
В зависимости от объема аппарата и мощности ТЭНа: от 20 минут до 5-ти часов. Например, водонагреватель серии TI-Tronic Best емкостью 80 л нагревается за 3 часа 6 мин.
Сколько ТЭНов в ЭВН больших литражей?
Во всех ЭВН используется один ТЭН.
Строение и материал термостата?
В моделях 30SLIM и 50-20 л у нас стоят термостаты биметаллические. Срабатывают на разнице теплового расширения металлов: оболочки и стержня. Температурная погрешность до 5-7 градусов.
В моделях малого литража 10-3 л и Ti Shape у нас используются капиллярные термостаты, более точный, погрешность до 3-4 градусов.
Ti-Tronic BEST термостат электронный, самый высокоточный, погрешность 1 градус, принцип работы – различное сопротивление материала в разных температурах, при изменении температуры значение сопротивления меняется и фиксируется платой управления.
Что находится внутри ТЭНа?
Внутри медной оболочки находиться нихромовая спираль. От стенок оболочки спираль изолирована спрессованным диэлектрическим наполнителем, имеющим высокий коэффициент теплопроводности. Для предохранения от попадания влаги концы ТЭНа герметизируются.
Какой температуры и какого объёма получается вода на выходе проточного ЭВН? Влияет ли спираль ТЭНа на нагрев в проточном ЭВН?
Любой проточный ЭВН мощностью 3,5-7 кВт дает 2-4 л/мин воды, нагретой на 25°C по сравнению с температурой входящей. Например, с помощью проточного ЭВН наполнение 150 литровой ванны тёплой водой займёт около часа.
Да, влияет. Спираль изготавливается из проволоки высокого омического сопротивления
Как работает термостат безопасности?
Если контроль температуры осуществляется неправильно, то температура в водонагревателе может сильно возрасти и привести к образованию пара!
Чтобы избежать этого, независимое устройство безопасности отключит напряжение питания. Перезапуск осуществляется вручную. Перед ручным перезапуском и повторным включением необходимо выяснить причину срабатывания устройства безопасности.
До какой температуры нагревается вода в накопительном ЭВН?
Максимум до 80°С (до 75°С в моделях с механическим термостатом). Однако, чтобы не образовывалась накипь на нагревательном элементе (ТЭНе), следует настроить температуру нагрева на 60°С, т.к. при температуре свыше 61°С начинается интенсивное образование накипи.
В чем разница между открытым и закрытым схемами подключения?
При открытой схеме, избыточное давление компенсируется по закону о сообщающихся сосудах, т.е. в баке не образуется давление. Для подключения водонагревателей серии Эврика используется только открытая схема. На Эврике клапан устанавливается на выходе горячей воды. Клапан срабатывает при проблемах выхода воды из душевой насадки (засор насадки и т.д.). В системе с закрытым выходом избыточное давление компенсируется с помощью сбросного клапана, он же предохранительный клапан не допускает выхода воды из ЭВН через трубку поступления холодной воды.
Что такое аргонно-дуговая сварка и чем она отличается от сварки в вакууме?
При аргонно-дуговой сварке швов используется инертный газ аргон, который на 100% вытесняет кислород, то есть не происходит окисления. Сварка в вакууме не столь надёжна, т.к. невозможно достичь абсолютного вакуума в земных условиях, т.е. процесс окисления всё равно происходит.
Выбор объёма
У меня в доме очень мягкая вода. Это влияет на работу водонагревателя?
Мягкая вода может ускорить коррозию бака, поэтому Вам лучше приобрести водонагреватель с баком из нержавеющей стали (серии PLATINUM) или с баком из пластика (серии EUREKA).
Сколько человек может помыться ЭВН серии Эврика?
Объём водонагревателя серии Эврика (13 литров) достаточно, чтобы быстро помыться одному человеку, но за счёт мощного ТЭНа (2 кВт) буквально через 20-25 минут вода опять нагреется.
Сколько тёплой воды получается на выходе в результате смешивания?
Поскольку горячая вода смешивается с холодной, объем тёплой воды из крана приблизительно составит два объема водонагревателя. Например, водонагреватель объемом 50 л даст Вам 100 л теплой воды (40°С – 45°С) – хватит помыться нескольким людям.
У меня маленькая ванна, как поместить в нее водонагреватель?
ARISTON предлагает широкий выбор различных по объему и дизайну водонагревателей. Я бы рекомендовал Вам модель TI-SHAPE SH QB на 40 или 50 литров – это отличная модель серии SLIM с узким диаметром и уникальным дизайном, которая может быть установлена даже в небольшой по площади ванной комнате.
Сравнительный анализ
Почему водонагреватель серии PLATINUM дороже, чем серии SUPER GLASS, хотя емкость бака одинакова?
В водонагревателях серии PLATINUM бак производится из нержавеющей стали. Срок гарантии на него дается 7 лет. Баки из нержавеющей стали надёжней и долговечней, а, соответственно, дороже, чем стальные баки с эмалированным покрытием. В водонагревателях серии SUPER GLASS стальной бак покрыт мелкодисперсной эмалью и гарантия на него 3 года.
В чём разница между ЭВН ARISTON и Electrolux?
Все модели водонагревателей Электролюкс имеют бак с покрытием мелкодисперсной эмалью, при этом гарантия дается всего на один год. В водонагревателях ARISTON применяются несколько видов покрытий бака, кроме того, производятся баки из нержавеющей стали, соответственно, сроки гарантии увеличены от 3 до 7 лет. В водонагревателях Electrolux нагревательный элемент (ТЭН) не взаимодействует с водой, так называемый «сухой» ТЭН, это представляет определенное удобство при его извлечении, но, с другой стороны приводит к увеличению времени нагрева и расхода электроэнергии.
Чем нержавейка ARISTON лучше нержавейки Thermex?
По результатам анализа нашей лаборатории Thermex использует сталь 301 или 304 марки, одной из характеристик которой является межкристаллитная коррозия. Данный вид коррозии приводит к охрупчиванию материала по границам зерен металла в процессе эксплуатации. К аналогичному заключению пришли в ЗАО «Реал-Термо» (водонагреватели «Реал»).
Конструкция водонагревателей предназначена для работы при давлении до 8 атм. Такое нагруженное состояние должно обеспечиваться материалами, хорошо работающими в пределах упругой деформации.
ARISTON использует нержавеющую сталь 316 марки, которая относится к маркам, особо стойким к коррозии и агрессивным средам, а, соответственно, более надёжна и долговечна.
Модели ЭВН, которые могут располагаться как вертикально, так и горизонтально, очень удобны для продавцов, они есть у других производителей, почему Ariston не выпускает такие модели?
Модели, которые можно располагать и горизонтально и вертикально, удобны, но теряют в функциональном плане. В горизонтальном расположении используется не весь объем ЭВН? Зона перемешивания гор. и хол. воды больше, чем в вертикальном ЭВН. Горизонтальное расположение используется редко (малый процент), а если модель имеет универсальное расположение, это удорожает продукт. Вывод не целесообразно выпускать такие модели
Безопасность, надёжность
Возможен ли взрыв бака при перегреве?
Все водонагреватели ARISTON снабжены несколькими устройствами безопасности. Это – термостат, регулирующий температуру воды в баке; предохранительный клапан защищает внутренний бак от избыточного внутреннего давления; термостат перегрева срабатывает в случае неисправности основного термостата.
Материалы, из которых производятся водонагреватели, безопасны для здоровья?
Одним из приоритетов компании-производителя водонагревателей ARISTON является защита здоровья и окружающей среды, т.е. использование в производстве только безопасных и экологически чистых материалов.
У меня маленькие дети. Водонагреватель не будет для них опасен?
Водонагреватели ARISTON абсолютно безопасны, в том числе, если в семье имеются дети: аппараты имеют 3 степени защиты, которые делают водонагреватель надежным в любых ситуациях. В том случае, если ребенок даже будет крутить регулятор температуры, максимально может быть выставлена температура 80 градусов, которая является рабочей температурой для аппарата. Совершенно исключается возможность ожога ребенка, т.к. внешний корпус имеет температуру окружающей среды, а внутрь бака проникновение невозможно: конструкция герметична.
Как происходит проверка бака на герметичность?
Проверка происходит в специальной ванне под давлением 16 бар
Какая предусмотрена защита от высокого давления?
Кроме прочности внутреннего бака, изготовленного из высококачественной стали, все модели водонагревателей ARISTON имеют защиту от высокого давления: предохранительный клапан на входе не допустит превышения давления в баке свыше 8 атм.
А болты на фланце не будут откручиваться под напором воды?
Тип используемых болтов гарантирует надежность и герметичность крепления фланца, а также легкость в эксплуатации при извлечении внутренних деталей в случае чистки или замены.
Как осуществляется контроль качества?
Контроль качества происходит на каждой стадии производства. Постоянно происходит модернизация технологических процессов, а также тщательное тестирование готовых изделий. Престижный Corporate Certificate Europe подтверждает высочайшее качество продукции компании.
Гарантия
Гарантия на бак действует в течение 3, 5 или 7 лет, а что насчет гарантии на остальные внутренние детали?
Гарантия на электрические компоненты составляет 1 год.
Как изменится гарантия на бак, если ЭВН был заменен работниками СЦ?
Гарантия на бак будет отчитываться с момента покупки вышедшего из строя ЭВН.
Какой срок службы ЭВН?
В зависимости от серии от 5 до 7 лет. В основном, срок службы совпадает со сроком гарантии.
Почему гарантия на Тай Троник Бест выше, чем на Тай Троник механик?
В водонагревателях серии Тай Троник Бест используется уникальный электронный термостат, который позволяет устанавливать и контролировать температуру с большей точностью, а соответственно, не перегревает воду, что увеличивает срок службы внутреннего бака.
Какое самое слабое места во внутреннем баке?
Самое слабое место это даже не швы бака, а зона между швом и баком, т.к. при нагреве и охлаждение места в этой области наиболее подвержены деформации. Для защиты этих мест в нержавейках используется процесс пассивации.
Установка, обслуживание, сервис
Влияет ли на работу накопительного водонагревателя низкое давление воды на входе или слабое электрическое напряжение?
Нет. Водонагреватель может работать даже на даче с резервуаром воды, установленным непосредственно над аппаратом. Вода поступает самотеком и этого достаточно. Если напряжение ниже обычного, то водонагреватель в любом случае нагреет воду, только это займет немного больше времени.
С какой скоростью остывает вода в водонагревателе серии Эврика?
Время остывания воды рассчитывается по формуле Q1? Q2 где, Q1=CM?T – требуемые тепловые потери для охлаждения до определённой температуры, (где С – удельная теплоёмкость воды, M – масса воды, ?T- разность начальной и конечной температур). Q2=Const – тепловые потери за один час (значение дано в каталогах).
Таким образом, водонагреватель серии Эврика с температурой воды в баке 60°С до комнатной температуры будет остывать около 6-ти часов.
Можно ли слить всю воду из Эврики?
Да, можно. В инструкции подробно показано, как это сделать.
У меня высокое давление в водопроводе, это не испортит водонагреватель?
Если давление в сети выше 6 атмосфер, необходимо поставить редуктор для снижения давления в водопроводе.
Что нужно сделать, если вода из обратного клапана не капает, а течет струей?
По всей вероятности, давление в сети водоснабжения выше 6 бар, поэтому требуется поставить редуктор, для снижения давления в водопроводе. Возможно, неисправен обратный клапан. Я рекомендую обратиться в сервисный центр: специалисты быстро и профессионально решат вашу проблему.
При пользовании водопроводной водой на стенках бака и ТЭНе образуется накипь. Что в этом случае нужно сделать?
Накипь на стенках бака служит дополнительной защитой от коррозии, а вот ТЭН необходимо чистить раз в год или раз в два года, в зависимости от жесткости воды. Вы можете сделать это с помощью наших авторизированных СЦ.
Жесткая вода увеличивает накипь в водонагревателе. Как это предотвратить?
Уменьшить процесс образования накипи можно с помощью фильтра-дозатора, который смягчает воду в случае необходимости. Фильтр-дозатор устанавливается перед входом холодной воды в водонагреватель.
Мне нужен водонагреватель только на летний сезон на дачу, может ли он испортиться за зиму?
Низкие температуры не влияют на состояние водонагревателя. После завершения летнего сезона воду из водонагревателя необходимо слить, чтобы предотвратить повреждение бака при замерзании воды.
Я хочу приобрести водонагреватель серии EUREKA на дачу для душа. Нужно ли мне сливать воду из бака, если уезжаю на неделю?
Нет, в летнее время не нужно, достаточно отключить водонагреватель от электропитания. Однако в зимнее время воду необходимо слить.
Нужно ли использовать для проточного ЭВН вилку с заземлением?
Нужно, как и для всех электроприборов.
Нужно ли менять прокладку при снятии фланца? Где ее взять?
Замена производиться по мере необходимости (видимые повреждения и т.д.). Приобрести её можно в сервисном центре.
Какое требуется техническое обслуживание ЭВН?
Раз в год или раз в два года следует, согласно инструкции, вынуть ТЭН, очистить накипь и проверить, насколько «съело» магниевый анод. Это зависит от жесткости воды. Магниевый анод нужно заменить вовремя, для правильного и эффективного последующего функционирования водонагревателя.
Если я хочу поменять анод или почистить ТЭН, мне надо вызывать специалиста из сервиса?
Вы действительно можете обратиться к нашим специалистам в сервисный центр. Они оперативно и профессионально произведут «чистку» или замену внутренних деталей. Можно также сделать это самостоятельно: для этого слейте воду из водонагревателя, открутите гайки, удерживающие фланец, выньте фланец, затем аккуратно удалите накипь с ТЭНа и замените анод.
Как проводить профилактику ЭВН: как промывать бак, нужно его скоблить?
Профилактику могут проводить специалисты АСЦ, если проводить самостоятельно, то стенки бака скоблить не надо, накипь является дополнительной защитой от коррозии.
Не реже 1 раз в год производится очистка тэна и термостата, 1 раз в 2 года смена анода, в зависимости от жесткости воды (проконсультироваться с специалистом АСЦ) может и чаще.
Где взять магниевый анод?
Приобрести магниевый анод можно в сервисном центре.
Я хочу приобрести водонагреватель объемом 100 л для загородного дома. Если бак потечет в период гарантии, я сам должен везти его в мастерскую?
Вам достаточно позвонить в сервисную службу. Мастера бесплатно приедут к Вам в загородный дом, произведут ремонт или заменят водонагреватель. Запрещается осуществлять демонтаж аппарата самостоятельно, т.к. это усложнит определение причин поломки.
Могу ли я сам установить водонагреватель дома?
Вы можете сами произвести установку, СТРОГО соблюдая инструкцию. Однако при самостоятельной установке водонагревателя компания-производитель торговой марки ARISTON не несет ответственности за повреждения во время установки.
Очень удобно обратиться в сервисные центры: специалисты профессионально произведут установку.
Не пытайтесь разбирать и ремонтировать оборудование сами – иначе на гарантийный ремонт можете не рассчитывать. Статья 18, пункт 6 закона РФ «О защите прав потребителей» гласит, что «Не подлежат бесплатному устранению дефекты, вызванные неправильным использованием товара». Если не удалось решить проблему с оборудованием, звоните в сервис-центр, телефон которого написан в гарантийном талоне (тел. ЦТО «Элвес» – 979-15-55, 270-39-12). Во многих случаях опытный специалист сможет выяснить суть проблемы с оборудованием и помочь Вам решить ее по телефону.
Если консультации не помогли, вызовите специалиста на дом. Сотрудники сервисной службы отремонтируют оборудование прямо у Вас дома или заберут его для ремонта в сервис-центре.
Наш адрес: ул. Верхнекарьерная, дом 4.
Рейтинг электрочайников ТОП 10 лучших 2021 и советы по выбору
Самым популярным бытовым электроприбором является чайник, который используется ежедневно. Техника способна не только кипятить воду, но и поддерживать нужную температуру в течение некоторого времени. Наш обзор лучших моделей электрочайников поможет вам сделать правильный выбор.
Подборка товаров осуществлена на основе отзывов, мнений и оценок пользователей, размещенных на различных ресурсах в сети интернет. Вся информация взята из открытых источников. Мы не сотрудничаем с производителями и торговыми марками и не призываем к покупке тех или иных изделий. Статья носит информационный характер.
Bosch TWK 8611/8612/8613/8614/8617/8619
Основные характеристики:
- Объем — 1.5 л
- Мощность — 2400 Вт
- Материал корпуса — сталь и пластик
- Тип нагревательного элемента — закрытая спираль
- Терморегулятор — есть, ступенчатый, температурных режимов – 4, 70 – 100°C
Колба и обвес. Колба выполнена из металла с обвесом из пластика. Прибор с двойными стенками не нагревается и не обжигает руки. Кроме того, такая конструкция дольше сохраняет тепло. Ручка изготовлена из пластика, наружная сторона глянцевая, а внутренняя выполнена по технологии софт-тач, чтобы рука не скользила. Крышка открывается нажатием большой круглой кнопки под углом около 70 градусов.
Ручка Bosch TWK 8611/8612/8613/8614/8617/8619.
Подставка. Основание имеет прямоугольную форму с круглым контактом в центре, на который чайник легко устанавливается в любом положении. Кнопки управления крупного размера вынесены на подставку, ими удобно пользоваться.
На оборотной стороне подставки находится специальное углубление для сматывания провода.
Функционал и управление. Чайник нагревает воду до кипения за 3 с небольшим минуты благодаря большой мощности (2400 Вт). Температуру можно варьировать от 70 до 100 градусов. Шаг между режимами составляет 10 градусов. Прибор поддерживает воду в теплом состоянии в течение 30 минут. Температура выставляется с помощью кнопок + и -. При достижении заданного уровня чайник отключается и издает звуковой сигнал.
Управление чайником Bosch TWK 8611/8612/8613/8614/8617/8619.
Рабочий объем жидкости составляет 1,5 л. Окошко для контроля уровня воды находится под ручкой. Прибор безопасен, он снабжен датчиком отключения при отсутствии воды в колбе. Для предотвращения попадания накипи в чашку в комплект включен нейлоновый фильтр.
Плюсы Bosch TWK 8611/8612/8613/8614/8617/8619
- Высокая мощность.
- Несколько вариантов температурного режима.
- Функция поддержания температуры.
- Качественный пластик, не издающий запаха.
- Ненагревающийся корпус.
Минусы Bosch TWK 8611/8612/8613/8614/8617/8619
- Неудобное расположение датчика уровня жидкости.
- Недостаточно длинный провод питания.
Gorenje K17CLI
Основные характеристики:
- Объем — 1.7 л
- Мощность — 1850 Вт
- Материал корпуса — металл
- Тип нагревательного элемента — закрытая спираль
Колба и обвес. Колба чайника изготовлена из металла и пластика, что позволяет избежать ожогов в процессе использования. Прибор выполнен в классическом стиле и напоминает обычный чайник с ручкой сверху, носиком и съемной крышкой.
Подставка. Основание круглой формы снабжено контактом, расположенным по центру. Чайник может поворачиваться на 360 градусов.
Подставка Gorenje K17CLI.
Функционал и управление. Мощный прибор быстро нагревает воду объемом 1,7 л. Нижняя отметка индикатора уровня жидкости начинается от 0,75 л, что не очень удобно, если нужно подогреть воды на одну чашку.
Кнопка включения находится под ручкой и снабжена индикатором. После нагревания чайник отключается автоматически. Сбоку на корпусе расположен термометр, отражающий температуру от 0 до 100 градусов, что позволяет нагревать воду до нужного уровня.
Опция отключения при отсутствии воды значительно увеличивает срок службы прибора.
Плюсы Gorenje K17CLI
- Привлекательный дизайн.
- Показатель точной температуры.
- Угловая вилка.
- Отсек для хранения шнура.
- Фильтр от накипи.
Минусы Gorenje K17CLI
- Неудобный индикатор контроля воды.
- Фиксированная ручка мешает заливу воды.
Bosch TWK 7101
Основные характеристики:
- Объем — 1.7 л
- Мощность — 2200 Вт
- Материал корпуса — металл/пластик
- Тип нагревательного элемента — закрытая спираль
Колба и обвес. Колба произведена из нержавеющей стали. Ручка на корпусе сделана из пластика, что позволяет безопасно брать в руки горячий чайник.
Колба Bosch TWK 7101.
Подставка. Подставка круглая, не выходит за пределы чайника. Контактная группа находится в центре, на нее легко устанавливается прибор. Можно брать чайник с любой стороны. Шнур сматывается в углубление с нижней стороны подставки.
Подставка Bosch TWK 7101.
Функционал и управление. Объем заливаемой жидкости составляет 1,7 л. Этого достаточно для большой семьи. Вода быстро закипает благодаря высокой мощности (2200 Вт). Крышка откидывается почти на 90 градусов, что удобно при мытье чайника.
Крышка Bosch TWK 7101.
Для управления предусмотрены всего две кнопки. Кнопка включения с индикатором работы находится под ручкой. Там же расположена шкала контроля уровня воды. Удобная кнопка открывания крышки расположена на ручке. Прибор безопасен в использовании, он блокируется в случае недостатка воды.
Плюсы Bosch TWK 7101
- Стильный внешний вид.
- Тихая работа.
- Наличие фильтра от накипи.
- Качественное исполнение.
Минусы Bosch TWK 7101
- Маркая поверхность.
- Сильно нагревается внешний контур.
- Длительное время кипячения.
- Неудобное расположение шкалы контроля уровня воды.
Bosch TWK 3A011/3A013/3A014/3A017
Основные характеристики:
- Объем — 1.7 л
- Мощность — 2400 Вт
- Материал корпуса — пластик
- Тип нагревательного элемента — закрытая спираль
Колба и обвес. Корпус выполнен из пластика, выглядит стильно и привлекательно. Пластик легкий и качественный, не оставляет после нагревания неприятного запаха.
Колба Bosch TWK 3A011/3A013/3A014/3A017.
Подставка. Круглое основание с центральным контактом обеспечивает вращение чайника на 360 градусов. Прорезиненные ножки не дают подставке скользить по поверхности стола. На внутренней стороне расположен отсек для хранения провода.
Подставка Bosch TWK 3A011/3A013/3A014/3A017.
Функционал и управление. Мощность линейки моделей составляет 2400 Вт, что позволяет быстро доводить воду до кипения. Конструкция чайника очень надежна. Долговечность обеспечивает термоусадка на всех соединениях. Кнопка включения, расположенная под ручкой, снабжена световым индикатором. Шкала определения уровня жидкости находится сбоку, на ней хорошо просматривается информация.
В электроприборе предусмотрена опция блокировки крышки и блокировки включения в отсутствие жидкости, что предотвращает повреждение чайника. Встроенный термостат отключает прибор после закипания воды.
Плюсы Bosch TWK 3A011/3A013/3A014/3A017
- Качественная сборка.
- Удобная подсветка включения.
- Поворотная снимающаяся крышка.
- Быстрое закипание воды.
- Отсутствие запаха пластика.
- Минимальный объем воды на 1 стакан.
- Небольшой вес.
Минусы Bosch TWK 3A011/3A013/3A014/3A017
- Неудобно надевается съемная крышка.
- Долго не отключается после закипания.
- Нет изгиба для вилки на шнуре питания.
- Издает шум при работе.
Tefal KO 299 Express Plastic
Основные характеристики:
- Объем — 1.5 л
- Мощность — 2200 Вт
- Материал корпуса — пластик
- Тип нагревательного элемента — закрытая спираль
Колба и обвес. Колба изготовлена из пластика, который не выделяет вредных веществ. Округлая форма корпуса придает прибору привлекательный вид.
Подставка. Подставка круглая с центральным контактным элементом. Чайник удобно устанавливается на основание и может поворачиваться в любую сторону.
Подставка Tefal KO 299 Express Plastic.
Функционал и управление. Прибор рассчитан на 1,5 л жидкости, что достаточно для семьи. Большая мощность (2200 Вт) дает возможность быстро вскипятить полный объем. Включение осуществляется с помощью кнопки под ручкой. О работе чайника сигнализирует световой индикатор.
Кнопка включения Tefal KO 299 Express Plastic.
Удобство ежедневного использования обеспечивает двойная шкала уровня воды. На индикаторе отмечена степень заполнения чайника в литрах и в чашках. Нагревательный элемент представлен в виде закрытой спирали, которая быстро греет воду и позволяет легко очищать прибор. Фильтр предотвращает попадание хлопьев известкового налета в чашку.
Плюсы Tefal KO 299 Express Plastic
- Функция автоотключения при отсутствии воды.
- Компактный размер.
- Эргономичная ручка.
- Возможность согреть воду на 1-2 чашки.
- Фиксация крышки в открытом состоянии.
- Доступная цена.
Минусы Tefal KO 299 Express Plastic
- Короткий провод питания.
- Неудобно мыть из-за выступающих внутри ребер и металлического стержня.
- Расположение кнопки включения под ручкой.
Bosch TWK 7901
Основные характеристики:
- Объем — 1.7 л
- Мощность — 2200 Вт
- Материал корпуса — металл
- Тип нагревательного элемента — закрытая спираль
Колба и обвес. Корпус произведен из нержавеющей стали, что обеспечивает прочность и долговечность прибора.
Колба Bosch TWK 7901.
Подставка. Основание выполнено из пластика и снабжено центральным контактным элементом. Круглая форма повторяет форму дна чайника. В углублении на обратной стороне подставки прячется шнур.
Подставка Bosch TWK 7901.
Функционал и управление. Мощность прибора составляет 2200 Вт, этого достаточно для нагревания воды объемом 1,7 л за 4 минуты. С обеих сторон корпуса расположены две шкалы определения уровня жидкости. Чтобы посмотреть, сколько воды осталось в чайнике, его не нужно поворачивать.
Управление осуществляется кнопкой включения со световым индикатором. Для обеспечения безопасности в процессе эксплуатации чайник снабжен опциями блокировки крышки, отключения при перегреве, защитой от протекания. Нейлоновый фильтр от накипи легко снимается для очищения.
Фильтр Bosch TWK 7901.
Плюсы Bosch TWK 7901
- Высокая скорость нагрева.
- Световая индикация работы.
- Блокировка при отсутствии воды.
- Расположение мерного окошка на боковой стенке.
- Нет запаха пластика.
- Устойчивость.
Минусы Bosch TWK 7901
- Сильное нагревание поверхности чайника.
- Высокий уровень шума.
- Неудобно открывается крышка.
- На поверхности остаются отпечатки пальцев.
- Плохая видимость уровня воды.
Philips HD9334/9335/9336
Основные характеристики:
- Объем — 1.5 л
- Мощность — 2200 Вт
- Материал корпуса — пластик
- Тип нагревательного элемента — закрытая спираль
Колба и обвес. Корпус сделан из качественного пластика. Полупрозрачная пластиковая колба дает возможность контролировать уровень воды с любой стороны.
Колба Philips HD9334/9335/9336.
Подставка. Подставка из полимеров имеет круглую форму. В центре основания размещен контактный элемент, на который удобно устанавливается чайник. Взять прибор можно любой рукой.
Функционал и управление. Чайник объемом 1,5 л имеет мощность в 2200 Вт. Включается посредством кнопки, находящейся под ручкой. На кнопке отсутствует индикатор работы.
Кнопка включения Philips HD9334/9335/9336.
Прибор оснащен специальной системой защиты от разбрызгивания Drop Gard, поэтому при любом наклоне струя воды через носик подается равномерно. Устройство предотвращает образование конденсата на крышке, поэтому открывание чайника происходит совершенно безопасно.
Сетчатый фильтр не дает даже мелким частицам накипи попасть в кружку. Он легко снимается и моется.
Плюсы Philips HD9334/9335/9336
- Практичная закручивающаяся крышка.
- Мелкий съемный фильтр.
- Интересный дизайн.
- Быстро отключается после закипания.
- Высокая скорость нагрева.
- Защита от появления брызг при наливании воды в чашку.
- Приемлемая стоимость.
Минусы Philips HD9334/9335/9336
- Отсутствие световой подсветки во время работы.
- Плохой визуальный обзор уровня воды.
- Сложно снимающаяся крышка.
Braun WK 3110
Основные характеристики:
- Объем — 1.7 л
- Мощность — 3000 Вт
- Материал корпуса — пластик
- Тип нагревательного элемента — закрытая спираль
Колба и обвес. Материал изготовления колбы – качественный пластик. Крышка открывается под углом в 90 градусов одним касанием руки.
Колба Braun WK 3110.
Подставка. База выполнена из полимеров, в центре круглого основания расположен контактный элемент. Чайник можно ставить на подставку любой стороной.
Подставка Braun WK 3110.
Функционал и управление. Вместительный прибор объемом 1,7 л позволяет приготовить чай или кофе для большой компании или семьи. Мощность в 3000 Вт обеспечивает быстрое закипание жидкости. Для небольших объемов воды (200 мл) предусмотрен режим быстрого кипячения. Нужная температура достигается всего за 45 секунд.
Кнопка включения, как и шкала для определения уровня жидкости, находится под ручкой. В процессе работы на кнопке горит индикатор. Широкий носик позволяет заливать воду из-под крана, не открывая крышки.
Прибор снабжен трехуровневой системой защиты. Чайник автоматически отключается после закипания, при отсутствии воды и при снимании с подставки.
Плюсы Braun WK 3110
- Большая мощность.
- Эргономичная ручка.
- Крупное окошко уровня воды со шкалой.
- Удобный приподнятый носик для наливания в чашку.
- Простой уход.
Минусы Braun WK 3110
- Долго отключается при закипании.
- Маркая глянцевая поверхность.
De’Longhi KBOV 2001
Основные характеристики:
- Объем — 1.7 л
- Мощность — 2000 Вт
- Материал корпуса — металл
- Тип нагревательного элемента — закрытая спираль
Колба и обвес. Стильный металлический корпус покрыт снаружи эмалью. Уникальный ретро-дизайн с хромированными элементами придает чайнику изысканный вид.
Подставка. Круглая база снабжена контактным элементом, на который можно ставить чайник, не выбирая положения. Пластиковое основание устойчиво размещается на любой поверхности благодаря прорезиненным ножкам.
Подставка De’Longhi KBOV 2001.
Функционал и управление. Средняя мощность чайника (2000 Вт) позволяет быстро нагревать воду, не «съедая» при этом много энергии. Шкала контроля уровня жидкости, находящаяся под ручкой, позволяет отмерить нужный объем воды. Три уровня защиты обеспечивают безопасность при эксплуатации. Чайник отключается автоматически по окончании работы, при недостаточном количестве воды, при снятии с базы.
Плюсы De’Longhi KBOV 2001
- Высокая мощность.
- Закрытая спираль.
- Ручка не нагревается.
- Привлекательный дизайн.
- Быстрый нагрев.
Минусы De’Longhi KBOV 2001
- Неудобное (за ручкой) расположение шкалы уровня воды.
- Трудно открывается крышка.
- Высокая стоимость.
- Сложная регулировка длины шнура.
Xiaomi Mi Kettle
Основные характеристики:
- Объем — 1.5 л
- Мощность — 1800 Вт
- Материал корпуса — металл/пластик(двойные стенки)
- Тип нагревательного элемента — закрытая спираль
Колба и обвес. Корпус сделан из пластика со стильной стальной вставкой вверху. Внутри находится литая металлическая колба с разметкой объема. Двойные стенки сохраняют воду горячей в течение длительного времени. Крышка открывается кнопкой, размещенной на ручке.
Колба Xiaomi Mi Kettle.
Подставка. Пластиковое основание повторяет форму чайника. По центру расположена черная контактная площадка, благодаря которой прибор поворачивается на 360 градусов. Излишки провода убираются в отсек на тыльной стороне подставки.
Подставка Xiaomi Mi Kettle.
Функционал и управление. Мощности прибора в 1800 Вт вполне достаточно, чтобы быстро вскипятить заявленный объем воды – 1,5 л. Кнопка включения находится под ручкой. В качестве системы безопасности используется отключение прибора без воды.
Плюсы Xiaomi Mi Kettle
- Быстрый нагрев воды.
- Безопасное открывание крышки.
- Корпус не греется.
- Колба из нержавейки.
- Эргономичная ручка.
Минусы Xiaomi Mi Kettle
- Отсутствие индикатора уровня жидкости снаружи.
- Иногда поставляется с китайской вилкой.
- Нет фильтра.
- Шумная работа.
Какой электрочайник лучше купить для дома
Для домашнего использования выбирают обычно приборы среднего объема. Перед покупкой электрочайника стоит учесть несколько параметров:
- материал изготовления колбы;
- тип нагревательного элемента;
- полезный объем прибора;
- мощность.
Многие потребители обращают внимание на внешний вид чайника и выбирают модели, соответствующие по цвету и дизайну интерьеру помещения.
Как определиться с материалом изготовления колбы
Во многих видах чайников колба и обвес представляют собой единую конструкцию. То есть сам корпус является резервуаром, который заполняется водой. Обычно такие электроприборы изготовлены из пластика и имеют простой дизайн. Они выполняют единственную функцию – кипячение воды.
Простая конструкция обладает существенным недостатком. Корпус в процессе работы нагревается из-за отсутствия изоляционного слоя.
Более дорогие модели чайников снабжены внутренней колбой и внешним обвесом. Обычно внутрь помещается металический сосуд, который снаружи изолируется обвесом из металла или пластика.
При изготовлении современных электрочайников применяется несколько видов материалов:
- пластик.
- металл;
- стекло;
- керамика.
Пластик
Приборы из пластика стоят недорого, они просты в уходе и долго служат. Немаловажным достоинством является небольшой вес и прочность чайника. Однако наибольшие нарекания у потребителей вызывает вкус и запах воды, в которую при кипячении поступают частицы полимеров.
Чайник с пластиковой колбой.
Лучше всего приобретать пластиковые приборы европейских производителей, которые следят за качеством и безопасностью продукции. Следует помнить, что срок эксплуатации даже самого хорошего пластикового чайника не превышает трех лет.
Металл
Наиболее прочными и долговечными считаются приборы, выполненные из нержавеющей стали. Даже если чайник упадет, он не треснет, в крайнем случае на нем останется вмятина. В технику премиального уровня встраивается металлическая колба, которая снабжается частичным или полным металлическим обвесом. Хорошая термоизоляция не позволяет нагреваться корпусу, поэтому руки обжечь невозможно.
Чайник с металлической колбой и пластиковым обвесом.
Корпус простых металлических чайников сильно греется в процессе кипячения воды. Для снижения риска получения ожогов производители добавляют в конструкцию пластиковые ручки и другие элементы. Но такой прием сразу снижает эстетический эффект.
Чайник с металлическим корпусом без пластикового обвеса.
Чайники из стали имеют большой вес и стоят намного дороже полимерных моделей.
Стекло
Стекло – экологически чистый материал, который не отдает воде при кипячении никаких посторонних веществ. Приборы часто приобретают из-за стильного внешнего вида. Недостатками считаются хрупкость конструкции и сильное нагревание поверхности корпуса. Цена стеклянных чайников довольно высокая.
Стеклянный чайник.
Керамика
Самый экзотический материал для электрочайника – это керамика. Приборы смотрятся изящно и дорого. Благодаря материалу вода долго остается теплой внутри емкости, однако и долго нагревается. В чайнике сохраняется естественный вкус воды, а благодаря гладкости внутренних стенок известковый налет не откладывается.
Керамический чайник.
На корпусе отсутствует окошко для контроля уровня воды, поэтому отслеживать его придется с помощью открывания крышки.
Какой нагревательный элемент чайника лучше
Для подогрева воды в приборы устанавливают нагревательные элементы, конструктивно они бывают двух видов:
- открытый;
- закрытый.
Открытый нагревательный элемент
Открытый элемент выполнен в виде спирали, закрепленной на дне или стенке колбы. Такие детали устанавливают в недорогих моделях, потому что их производство дешевле. Это не самый удачный вариант для домашнего использования. Спираль постоянно должна находиться под водой, поэтому придется постоянно кипятить большие объемы. Следовательно, потребление электричества увеличивается. К тому же прибор неудобно очищать от накипи.
Открытый нагревательный элемент.
Закрытый нагревательный элемент
Закрытый нагревательный элемент располагается в металлическом дне, что позволяет кипятить небольшое количество воды – на одну-две чашки. За прибором удобно ухаживать, внутри ничего не мешает. Такой нагреватель – стандартное решение для большинства современных моделей. К недостаткам относят более высокий уровень шума, чем у техники с открытым нагревательным элементом.
Закрытый нагревательный элемент.
Как определиться с объемом чайника
Для определения нужного объема электроприбора следует рассчитать, сколько воды понадобится для одновременного чаепития всех членов семьи. Производители сегодня предлагают самые разные варианты – от небольших дорожных чайников (0,5 л) до масштабных для большой семьи (2,5 л).
Для единоличного пользования или небольшой семьи лучше брать чайник скромных размеров, который не будет потреблять много энергии.
Стандартным принято считать средний объем в 1,5-2 л.
Какой должна быть мощность электрочайника
В магазинах можно найти чайники различной мощности в диапазоне от 500 до 3000 Вт. Чем выше мощность, тем быстрее закипает вода. Модели с небольшим объемом (до 1 л) потребляют 800-1000 Вт. Чайники с мощностью 1000-1800 Вт легко нагревают довольно большой объем воды (до 2 л), потребляя при этом не много энергии.
Более производительные чайники (1800-3000 Вт) подходят для большой семьи или для офиса. Однако стоит учитывать качество проводки в квартире, потому что работа такого мощного прибора может выбить пробки. Еще один нюанс состоит в том, что максимальной мощности в 3000 Вт чайник может достигнуть только при напряжении в 240 вольт. В наших условиях (220 вольт) прибор не сможет работать на полную мощность.
Подставка
Конструкция подставки является определяющей в отношении удобства использования чайника. Стандартом для современных приборов считается основание с круглым контактом по центру. Электрочайник можно устанавливать на такую базу («пируэт») в любом положении. Прибор можно крутить в разном направлении, захватывать любой рукой. Другие виды подставок, на которые приходится устанавливать чайник особым образом, уже устарели.
Подставка для чайника с контактами в центре.
Материалом для изготовления базы служит пластик. Основание в некоторых дорогих моделях может быть частично отделано металлом, однако полностью из стали не производится. Иногда на подставке располагаются кнопки включения и регулировки режимов. Часто используются сенсорные выключатели, которые не боятся воды.
С обратной стороны базы встраивают углубление для сматывания шнура. Можно оставить провод нужной длины, остальное спрятать в паз.
Какой функционал может пригодиться
При эксплуатации чайника могут пригодиться дополнительные функции, которые облегчают работу с прибором.
Терморегулятор
Для установки определенной степени нагрева в приборы устанавливают терморегулятор. Температура может варьироваться от 40 до 100 градусов, что очень удобно для правильного заваривания чая или приготовления питания для детей. Особенно важна такая опция для людей, которые не любят пить слишком горячие напитки.
Функция поддержки температуры сохранит воду в подогретом состоянии в течение определенного времени. Наименьшим промежутком может быть 20 минут, наибольшим – 12 часов.
Фильтр
Очень неприятно, когда в чашку попадают хлопья от образовавшейся накипи. Поэтому во многих моделях предусмотрены специальные фильтры, которые бывают несъемными и съемными. Снимающиеся детали удобнее, их можно хорошенько помыть или отмочить в лимонной кислоте для удаления загрязнений.
Съемные фильтры чайника.
Обычно в качестве фильтрующей системы применяются мелкоячеистые нейлоновые сетки.
Несъемные фильтры предназначены для очищения воды при наполнении чайника. Такими деталями снабжаются дорогие модели.
Датчик уровня воды
Самый простой способ легко определять уровень воды – купить чайник со стеклянной колбой. Количество жидкости можно определить на глаз. Чаще всего в колбу встраивается прозрачное пластиковое окошко с разметкой объема воды. Неудобство заключается в том, что смотреть на датчик нужно с определенного ракурса. А если окошко находится под ручкой, то увидеть уровень жидкости достаточно сложно. Некоторые производители наносят разметку на внутренние стенки колбы. Чайник приходится открывать и определять количество воды.
Ночная подсветка
Подсветка применяется в приборах со стеклянной колбой. Красивое свечение может указывать на температуру воды. По цвету сразу видно, насколько жидкость остыла.
Стеклянный чайник с подсветкой.
Подсветка всего чайника или отдельных элементов позволяет включить чайник даже в полной темноте.
Удаленное управление
Самыми продвинутыми моделями можно управлять дистанционно. Для этого на мобильник или другое устройство устанавливают специальное приложение. Это дает возможность настроить чайник на нужные параметры, например, по дороге с работы, чтобы дома сразу иметь возможность попить горячего чая. Покупка такого прибора обойдется недешево.
Если вы заметили ошибку, не рабочее видео или ссылку, пожалуйста, выделите фрагмент текста и нажмите Ctrl+Enter.
|
Мармит шведский стол отопление гастрономический 3 gn с pokry. Подогреватели. Машины и оборудование. Гастрономия. Мармит шведский стол отопление гастрономический 4 gn с pokry. Подогреватели. Машины и оборудование. Гастрономия. Мармит шведский стол отопление общественного питания с краном. Подогреватели. Машины и оборудование. Гастрономия. Мармит шведский стол отопление общественного питания с краном. Подогреватели. Машины и оборудование. Гастрономия. Шкаф обогрева шкаф ogrzewcza гастрономия. Подогреватели. Машины и оборудование. Гастрономия. Плита для подогрева тарелок rowenta. Подогреватели. Машины и оборудование. Гастрономия. Для подогрева тарелок, контейнеров gn 2239832661 плита предназначена в первую очередь для подогрева посуды перед подачей на стол еды клиенту.блюда на горячих тарелках. гастрономическая плита равномерно нагревает посуду, благодаря чему, подаваемые в них блюда имеют оптимальную температуру. 2239832661 плита нагревается по бокам температура 60c, а в центре до температуры 85c имеет встроенный термостат. не имеет регулировки 2239832661 плита покрыта слоем керамической, которую очень легко поддерживать в чистоте. 2239832661 поверхности рабочей 38×21 см. 2239832661 на себя. Плита для подогрева тарелок. Подогреватели. Машины и оборудование. Гастрономия. Для подогрева тарелок, контейнеров gn 2239832661 плита предназначена в первую очередь для подогрева посуды перед подачей на стол еды клиенту.блюда на горячих тарелках. гастрономическая плита равномерно нагревает посуду, благодаря чему, подаваемые в них блюда имеют оптимальную температуру. 2239832661 пластина нагревается равномерно по всей поверхности до температуры 85c имеет встроенный термостат. не имеет регулировки 2239832661 плита покрыта слоем керамической, которую очень легко поддерживать в чистоте. 2239832661 поверхности рабочей 40×32 см. 2239832661 по бокам себя. Мармит электрический нагреватель регулируемый gn 1/1-20 кран 741205. Подогреватели. Машины и оборудование. Гастрономия. Устройства изготовлены из нержавеющей стали Оснащено предохранителем для предотвращения перегрева Вклад: gn 1/1 200 мм Высота — h: 242мм Бренд: stalgast Материал исполнения: нержавеющая сталь Электрическая мощность: 1.2 квт Напряжение — u: 230 в Ширина: 590мм Глубина — d: 340мм Температура макс, 85c Примечания: контейнеры gn продаются отдельно Наличие: 2-21 дней в зависимости от наличия товаров на складах . Мармит электрический нагреватель регулируемый gn 1/1-15 кран 741156. Подогреватели. Машины и оборудование. Гастрономия. Устройство выполнено из нержавеющей стали Оснащено предохранителем для предотвращения перегрева Вклад: gn 1/1 150 мм Высота — h: 242мм Бренд: stalgast Материал исполнения: нержавеющая сталь Электрическая мощность: 1.2 квт Напряжение — u: 230 в Ширина: 590мм Глубина — d: 340мм Температура макс, 85c Примечания: контейнеры gn продаются отдельно Наличие: 2-21 дней в зависимости от наличия товаров на складах . Гастрономия gryll тостер hendi. Подогреватели. Машины и оборудование. Гастрономия. Мармит. Подогреватели. Машины и оборудование. Гастрономия. Гриль роликовый. Подогреватели. Машины и оборудование. Гастрономия. Мармит rieber электрическую гастрономический подогреватель. Подогреватели. Машины и оборудование. Гастрономия. Апекса водонагреватель мармит электрический гастрономический. Подогреватели. Машины и оборудование. Гастрономия. Мармит royal catering с краном подогреватель. Подогреватели. Машины и оборудование. Гастрономия. Гастрономия gryll тостер hendi. Подогреватели. Машины и оборудование. Гастрономия. |
Zaparzacz для приготовления чая warnik kitchen chef. Подогреватели. Машины и оборудование. Гастрономия. 2 класс 2239832661 продукт с выставки, витрины, наконечник серии или с ликвидацией магазина 2239832661 технически исправный (проверенный продукт, через специализированный сервис) 2239832661 упаковка открыта/нарушены 2239832661 объем: 8.8 л 2239832661 мощность: 950w 2239832661 кран для удобства эксплуатации 2239832661 отображается индикатор заполнения 2239832661 защита от перегрева 2239832661 резервуар из нержавеющей стали с двойными стенками 2239832661 nienagrzewające маркеры 2239832661 идеально подходит для приготовления ароматного кофе, чая или глинтвейна 2239832661 цвет: серебряный 2239832661 тип: zaparzacz для напитков 2239832661 цена в других 389.00 с. Термос посуды транспортный суп жидкости 48 л. 50 л. Подогреватели. Машины и оборудование. Гастрономия. Термос посуды транспортный суп жидкости 15 л. 20. Подогреватели. Машины и оборудование. Гастрономия. Термос посуды cateringowy 48 l. л литров 50 хит. Подогреватели. Машины и оборудование. Гастрономия. Термос посуды транспортный суп жидкости 30 л. 35. Подогреватели. Машины и оборудование. Гастрономия. Саламандра hendi (тостер). Подогреватели. Машины и оборудование. Гастрономия. Нагреватель roll-top на paste gn 1/1-хорошо. Подогреватели. Машины и оборудование. Гастрономия. Нагреватель roll-top prestige gn 1/1 на paste. Подогреватели. Машины и оборудование. Гастрономия. Подогреватель для сосисок royal catering rchw-1000. Подогреватели. Машины и оборудование. Гастрономия. Гастрономия. Подогреватели. Машины и оборудование. Гастрономия. Мармит отопления. Подогреватели. Машины и оборудование. Гастрономия. Термос klarstein 10033825 автомат для wekowania. Подогреватели. Машины и оборудование. Гастрономия. Коляска отопительный подогреватель для тарелок. Подогреватели. Машины и оборудование. Гастрономия. Тостер электрический 4 х уровневый eku. Подогреватели. Машины и оборудование. Гастрономия. Коляска отопительный подогреватель для посуды. Подогреватели. Машины и оборудование. Гастрономия. Thermoport отопления rieber 101 wd 2 шт тележка. Подогреватели. Машины и оборудование. Гастрономия. |
Вода — удельный объем
Удельный объем — это величина, обратная плотности, или отношение объема к массе вещества:
v = V / m = 1 / ρ [1]
где
v = удельный объем, обычно единицы [см 3 / г] или [фут 3 / фунт]
V = объем, обычно единицы [см 3 ] или [фут 3 ]
м = масса, обычно единицы [г] или [фунт]
ρ = плотность, обычно единицы [г / см 3 ] или [фунт / фут 3 ]
Онлайн-калькулятор удельного объема воды
Калькулятор ниже может использоваться для расчета удельный объем жидкой воды при заданных температурах.
Удельный объем на выходе указан в см 3 / г, фут 3 / фунт, галлон (жидкий раствор США) / фунт и фут 3 / сл.
Температура должна быть в пределах 0-370 ° C, 32-700 ° F, 273-645 K и 492-1160 ° R
Удельный объем воды зависит от температуры, как показано ниже:
См. Вода и тяжелая Вода — термодинамические свойства.
См. Также Точки кипения воды при высоком давлении, Точки кипения при вакуумном давлении, Плотность, удельный вес и коэффициент теплового расширения, Динамическая и кинематическая вязкость, Энтальпия и энтропия, Теплота испарения, Константа ионизации, pK w , нормальная и тяжелая вода, точки плавления при высоком давлении, давление насыщения, удельный вес и удельная теплоемкость (теплоемкость) для онлайн-калькуляторов, а также аналогичные рисунки и таблицы, показанные ниже.
Удельный объем воды при температурах, указанных в градусах Цельсия:
| Температура | Удельный объем (0-100 ° C при 1 атм,> 100 ° C при давлении насыщения) | ||||||
| [° C] | [см 3 / г] | [фут 3 / фунт] | [галлонов (лив США) / фунт] | ||||
| 0.1 | 1.00015 | 0,016021 | 0,11981 | ||||
| 1 | 1.00010 | 0,016020 | 0,11981 | ||||
| 4 | 1.00003 | 0,016019 | 0,11982 | ||||
| 0,11982 | |||||||
| 0,11979 | |||||||
| 15 | 1.00090 | 0,016033 | 0,11972 | ||||
| 20 | 1.00180 | 0,016047 | 0,11961 | ||||
| 25 | 1,00296 | 0,016066 | 0,11947 | ||||
| 30 | 1,00437 | 0,016088 | 0,11931 | ||||
| 356011 | 0,11931 | ||||||
| 35601160 | 60 60 | ||||||
| 40 | 1,00785 | 0,016144 | 0,11889 | ||||
| 45 | 1,00989 | 0.016177 | 0,11865 | ||||
| 50 | 1,01210 | 0,016212 | 0,11839 | ||||
| 55 | 1,01452 | 0,016251 | 0,11811 | ||||
| 60 | 1,01709 | 0,016 | 1,01984 | 0,016336 | 0,11750 | ||
| 70 | 1,02275 | 0,016383 | 0.11716 | ||||
| 75 | 1.02581 | 0,016432 | 0,11681 | ||||
| 80 | 1,02903 | 0,016483 | 0,11645 | ||||
| 85 | 1,03241 | 0.1160 | 0,016538 | 0.1160 | |||
| 0,016594 | 0,11567 | ||||||
| 95 | 1,03962 | 0,016653 | 0,11526 | ||||
| 100 | 1.04346 | 0,016715 | 0,11484 | ||||
| 110 | 1,05158 | 0,016845 | 0,11395 | ||||
| 120 | 1,06032 | 0,016985 | 0,11301 | ||||
| 140660 | 1,0,11301 | ||||||
| 140660 | |||||||
| 160 | 1,10199 | 0,017652 | 0,10874 | ||||
| 180 | 1,12740 | 0.018059 | 0,10629 | ||||
| 200 | 1,15652 | 0,018526 | 0,10361 | ||||
| 220 | 1,19016 | 0,019065 | 0,10068 | ||||
| 240 | 1,22945 | 0,09 | 1,27611 | 0,020441 | 0,09390 | ||
| 280 | 1,33284 | 0,021350 | 0.08990 | ||||
| 300 | 1.40422 | 0,022493 | 0,08533 | ||||
| 320 | 1,49905 | 0,024012 | 0,07994 | ||||
| 340 | 1,63755 | 0,026231 | 1,63755 | 0,026231 | 0,030362 | 0,06322 | |
| 373,946 | 3,10559 | 0,049747 | 0,03858 | ||||
Удельный объем воды при температурах, указанных в градусах Фаренгейта:
034 03 Удельный объем (0-212 ° F при 1 атм,> 212 ° F при давлении насыщения)
[° F] [фут 3 / фунт] [ галлонов (жидк. США) / фунт] [фут 3 / фунт] [см 3 / г] 32.2 0,01602 0,1198 0,5155 1.0002 34 0,01602 0,1198 0,5154 1.0001 39,2 0,01602 0,1198 40 0,01602 0,1198 0,5154 1,0000 50 0,01602 0.1199 0,5155 1.0003 60 0,01603 0,1199 0,5159 1,0010 70 0,01605 0,1201 0,5164 1,0020 0,5164 1,0020 0,1202 0,5171 1,0034 90 0,01610 0,1204 0,5180 1.0050 100 0,01613 0,1207 0,5190 1,0070 110 0,01617 0,1209 0,5201 1,0092 120 0,01620 120 0,01620 1,0116 130 0,01625 0,1215 0,5227 1,0143 140 0.01629 0,1219 0,5242 1,0171 150 0,01634 0,122 0,5258 1,0202 160 0,01639 0,1226 0,5274 0,1226 0,5274 0,01645 0,1230 0,5292 1,0269 180 0,01651 0,1235 0.5311 1.0305 190 0,01657 0.1239 0.5331 1.0343 200 0.01663 0.1244 0.5351 1.0384 212 1.0384 212 0,5378 1,0435 220 0,01677 0,1255 0,5396 1,0471 240 0.01693 0,1266 0,5446 1,0567 260 0,01710 0,1279 0,5501 1,0675 280 0,01728 0,1292 0,5558 0,1292 0,5558 0,01748 0,1307 0,5623 1,0911 350 0,01799 0,1346 0.5789 1,1232 400 0,01861 0,1392 0,5987 1,1616 450 0,01943 0,1453 0,6251 1,2129 5002960 0,01861 5002960 0,6577 1,2761 550 0,02177 0,1629 0,7004 1,3591 600 0.02357 0,1763 0,7583 1,4713 625 0,02491 0,1864 0,8015 1,5552 650 0,02683 0.2007 0,8631 0,02964 0,2217 0,9535 1,8501 700 0,03380 0,2528 1.0875 2,1101
См. Также Свойства воды — английские единицы и вода — термодинамические свойства — единицы СИ
Закон идеального газа | Физика
Цели обучения
К концу этого раздела вы сможете:
- Сформулируйте закон идеального газа, используя молекулы и моль.
- Используйте закон идеального газа для расчета изменения давления, температуры, объема или количества молекул или молей в заданном объеме.
- Используйте число Авогадро для преобразования числа молекул в число молей.
Рис. 1. Воздух внутри воздушного шара, летящего над Путраджайей, Малайзия, горячее, чем окружающий воздух. В результате воздушный шар испытывает подъемную силу, толкающую его вверх. (Источник: Кевин По, Flickr)
В этом разделе мы продолжаем исследовать термическое поведение газов. В частности, мы исследуем характеристики атомов и молекул, из которых состоят газы.(Большинство газов, например азот, N 2 , и кислород, O 2 , состоят из двух или более атомов. Мы в первую очередь будем использовать термин «молекула» при обсуждении газа, потому что этот термин также может применяться к одноатомные газы, такие как гелий.)
Газы легко сжимаются. Мы можем увидеть доказательства этого в Таблице 1 в Термическом расширении твердых тел и жидкостей, где вы заметите, что газы имеют наибольших коэффициентов объемного расширения. Большие коэффициенты означают, что газы расширяются и сжимаются очень быстро при изменении температуры.Кроме того, вы заметите, что большинство газов расширяются с такой же скоростью или имеют такое же β . Это поднимает вопрос, почему все газы должны действовать почти одинаково, когда жидкости и твердые тела имеют сильно различающиеся скорости расширения.
Ответ заключается в большом разделении атомов и молекул в газах по сравнению с их размерами, как показано на рисунке 2. Поскольку атомы и молекулы имеют большие расстояния, силы между ними можно игнорировать, кроме случаев, когда они сталкиваются друг с другом во время столкновений. .Движение атомов и молекул (при температурах, значительно превышающих температуру кипения) происходит быстро, так что газ занимает весь доступный объем, и газы расширяются быстро. Напротив, в жидкостях и твердых телах атомы и молекулы расположены ближе друг к другу и весьма чувствительны к силам между ними.
Рис. 2. Атомы и молекулы в газе обычно широко разделены, как показано. Поскольку силы между ними на таких расстояниях довольно малы, свойства газа больше зависят от количества атомов в единице объема и температуры, чем от типа атома.
Чтобы получить некоторое представление о том, как давление, температура и объем газа связаны друг с другом, рассмотрим, что происходит, когда вы закачиваете воздух в изначально спущенную шину. Объем шины сначала увеличивается прямо пропорционально количеству впрыскиваемого воздуха без значительного увеличения давления в шине. Когда шина расширилась почти до своего полного размера, стенки ограничивают объемное расширение. Если продолжать закачивать в него воздух, давление возрастает. Давление будет еще больше увеличиваться, когда автомобиль движется, а шины двигаются.Большинство производителей указывают оптимальное давление в шинах для холодных шин. (См. Рисунок 3.)
Рис. 3. (a) Когда воздух нагнетается в спущенную шину, его объем сначала увеличивается без значительного увеличения давления. (b) Когда шина заполнена до определенной точки, стенки шины сопротивляются дальнейшему расширению, и давление увеличивается с увеличением количества воздуха. (c) Когда шина накачана, ее давление увеличивается с температурой.
При комнатной температуре столкновениями между атомами и молекулами можно пренебречь.В этом случае газ называется идеальным газом, и в этом случае связь между давлением, объемом и температурой задается уравнением состояния, называемым законом идеального газа.
Закон об идеальном газе
Закон идеального газа гласит, что PV = NkT , где P — абсолютное давление газа, V — его объем, N — количество атомов и молекул в газе. газа, а Т — его абсолютная температура.Константа k называется постоянной Больцмана в честь австрийского физика Людвига Больцмана (1844–1906) и имеет значение k = 1,38 × 10 −23 Дж / К.
Закон идеального газа может быть выведен из основных принципов, но первоначально он был выведен из экспериментальных измерений закона Чарльза (объем, занимаемый газом, пропорционален температуре при фиксированном давлении) и из закона Бойля (для фиксированной температуры, произведение PV является константой).В модели идеального газа объем, занимаемый его атомами и молекулами, составляет ничтожно малую долю от V . Закон идеального газа описывает поведение реальных газов в большинстве условий. (Обратите внимание, например, что N — это общее количество атомов и молекул, независимо от типа газа.)
Давайте посмотрим, как закон идеального газа согласуется с поведением заполнения шины, когда она накачивается медленно и температура постоянна. Сначала давление P по существу равно атмосферному давлению, а объем V увеличивается прямо пропорционально количеству атомов и молекул N , введенных в шину.Как только объем шины остается постоянным, уравнение PV = NkT предсказывает, что давление должно увеличиваться пропорционально числу N атомов и молекул .
Пример 1. Расчет изменений давления из-за изменений температуры: давление в шинах
Предположим, ваша велосипедная шина полностью накачана, с абсолютным давлением 7,00 × 10 5 Па (манометрическое давление чуть менее 90,0 фунтов / дюйм 2 ) при температуре 18,0 ° C.Какое давление будет после повышения температуры до 35,0ºC? Предположим, что нет заметных утечек или изменений объема.
Стратегия
Давление в шине меняется только из-за изменения температуры. Сначала нам нужно определить, что мы знаем и что мы хотим знать, а затем определить уравнение, которое нужно решить для неизвестного.
Нам известно начальное давление P 0 = 7,00 × 10 5 Па, начальная температура T 0 = 18.0ºC, а конечная температура T f = 35,0ºC. Мы должны найти конечное давление P f . Как мы можем использовать уравнение PV = NkT ? На первый взгляд может показаться, что информации недостаточно, потому что объем V и количество атомов N не указаны. Что мы можем сделать, так это использовать уравнение дважды: P 0 V 0 = NkT 0 и P f V f = NkT f .Если мы разделим P f V f на P 0 V 0 , мы сможем получить уравнение, которое позволит нам решить для P f .
[латекс] \ displaystyle \ frac {P _ {\ text {f}} V _ {\ text {f}}} {P_0V_0} = \ frac {N _ {\ text {f}} kT _ {\ text {f}}} {N_0kT_0} \\ [/ latex]
Поскольку объем постоянный, V f и V 0 одинаковы, и они сокращаются. То же самое верно для N f и N 0 и k , что является постоянной величиной.Следовательно,
[латекс] \ displaystyle \ frac {P _ {\ text {f}}} {P_0} = \ frac {T _ {\ text {f}}} {T_0} \\ [/ latex]
Затем мы можем изменить это, чтобы решить для P f : [latex] P _ {\ text {f}} = P_0 \ frac {T _ {\ text {f}}} {T_0} \\ [/ latex] , Где температура должна быть в единицах кельвина, потому что T 0 и T f являются абсолютными температурами.
Решение
Преобразование температуры из Цельсия в Кельвин:
Т 0 = (18.5 \ text {Pa} \\ [/ latex]
Обсуждение
Конечная температура примерно на 6% выше исходной температуры, поэтому конечное давление также примерно на 6% больше. Обратите внимание, что абсолютное давление и абсолютное температура должны использоваться в законе идеального газа.
Установление соединений: домашний эксперимент — охлаждение воздушного шара
Надуйте баллон при комнатной температуре. Оставьте надутый баллон в холодильнике на ночь.Что происходит с воздушным шаром и почему?
Пример 2. Расчет количества молекул в кубическом метре газа
Сколько молекул содержится в типичном объекте, таком как газ в шине или вода в напитке? Мы можем использовать закон идеального газа, чтобы дать нам представление о типичных размерах N .
Рассчитайте количество молекул в кубическом метре газа при стандартной температуре и давлении (STP), которые определены равными 0ºC и атмосферному давлению.
Стратегия
Поскольку давление, объем и температура заданы, мы можем использовать закон идеального газа PV = NkT , чтобы найти N .{25} \ text {молекулы} \\ [/ latex]
Обсуждение
Это число, несомненно, большое, учитывая, что газ — это в основном пустое пространство. N огромен даже в небольших объемах. Например, 1 см 3 газа в STP содержит 2,68 × 10 19 молекул. Еще раз отметим, что N одинаков для всех типов или смесей газов.
Родинки и число Авогадро
Иногда при измерении количества вещества удобно работать с единицей, отличной от молекул. моль (сокращенно моль) определяется как количество вещества, которое содержит столько атомов или молекул, сколько атомов содержится ровно в 12 граммах (0,012 кг) углерода-12. Фактическое количество атомов или молекул в одном моле называется числом Авогадро ( N A ) по признанию итальянского ученого Амедео Авогадро (1776–1856). Он разработал концепцию мола, основываясь на гипотезе о том, что равные объемы газа при одинаковом давлении и температуре содержат равное количество молекул.То есть количество не зависит от типа газа. Эта гипотеза подтвердилась, и значение числа Авогадро составляет N A = 6,02 × 10 23 моль −1 .
Число Авогадро
Один моль всегда содержит 6,02 × 10 23 частиц (атомов или молекул), независимо от элемента или вещества. Моль любого вещества имеет массу в граммах, равную его молекулярной массе, которая может быть вычислена из атомных масс, указанных в периодической таблице элементов.
N A = 6,02 × 10 23 моль −1
Рис. 4. Насколько велика родинка? На макроскопическом уровне один крот мячей для настольного тенниса покроет Землю на глубину около 40 км.
Проверьте свое понимание
Активным ингредиентом таблетки Тайленола является 325 мг ацетаминофена (C 8 H 9 NO 2 ). Найдите количество активных молекул ацетаминофена в одной таблетке.
Решение
Сначала нам нужно вычислить молярную массу (массу одного моля) ацетаминофена.{-3} \ text {moles} \\ [/ latex]
Затем используйте число Авогадро для вычисления количества молекул.
N = (2,15 × 10 −3 моль) (6,02 × 10 23 молекул / моль) = 1,30 × 10 21 молекул
Пример 3. Расчет молей на кубический метр и литров на моль
Рассчитайте следующее:
- Количество молей в 1,00 м 3 газа на СТП
- Количество литров газа на моль.3} = 22,5 \ text {л / моль} \\ [/ latex]
Обсуждение
Это значение очень близко к принятому значению 22,4 л / моль. Небольшая разница связана с ошибками округления, вызванными использованием трехзначного ввода. Опять же, это число одинаково для всех газов. Другими словами, он не зависит от газа.
(Средняя) молярная масса воздуха (приблизительно 80% N 2 и 20% O 2 составляет M = 28,8 г. Таким образом, масса одного кубического метра воздуха равна 1,28 кг.Если гостиная имеет размеры 5 м × 5 м × 3 м, масса воздуха внутри комнаты составляет 96 кг, что является типичной массой человека.
Проверьте свое понимание
Плотность воздуха при стандартных условиях ( P = 1 атм и T = 20ºC) составляет 1,28 кг / м 3 . При каком давлении будет плотность 0,64 кг / м 3 , если температура и количество молекул остаются постоянными?
Решение
Лучший способ подойти к этому вопросу — подумать о том, что происходит.Если плотность упадет до половины от исходного значения и никакие молекулы не потеряны, объем должен удвоиться. Если мы посмотрим на уравнение PV = NkT , мы увидим, что когда температура постоянна, давление обратно пропорционально объему. Следовательно, если объем увеличивается вдвое, давление должно упасть до половины от исходного значения, и P f = 0,50 атм.
Пересмотр закона об идеальном газе с использованием моль
Очень распространенное выражение закона идеального газа использует количество молей, n , а не количество атомов и молекул, N .Мы начнем с закона идеального газа, PV = NkT , а затем умножим и разделим уравнение на число Авогадро N A . Это дает [latex] PV = \ frac {N} {N _ {\ text {A}}} N _ {\ text {A}} kT \\ [/ latex].
Обратите внимание, что [латекс] n = \ frac {N} {N _ {\ text {A}}} \\ [/ latex] — это количество молей. Мы определяем универсальную газовую постоянную R = N A k и получаем закон идеального газа в молях.
Закон идеального газа (в молях)
Закон идеального газа (в молях): PV = nRT .
Числовое значение R в единицах СИ составляет R = N A k = (6,02 × 10 23 моль −1 ) (1,38 × 10 −23 Дж / К ) = 8,31 Дж / моль · К.
В других единицах,
R = 1,99 кал / моль · K
R = 0,0821 л · атм / моль · K
Вы можете использовать любое значение R , наиболее подходящее для конкретной задачи.
Пример 4. Расчет количества молей: газ в шине велосипеда
Сколько молей газа в шине велосипеда объемом 2.00 × 10 −3 м 3 (2,00 л), давление 7,00 × 10 5 Па (манометрическое давление чуть меньше 90,0 фунт / дюйм 2 ) и при температуре 18,0 ° C?
Стратегия
Определите известные и неизвестные и выберите уравнение для решения неизвестного. В этом случае мы решаем закон идеального газа, PV = nRT , для числа молей n .
Решение
Определите известных:
[латекс] \ begin {array} {lll} P & = & 7.3 \ right)} {\ left (8.31 \ text {J / mol} \ cdot \ text {K} \ right) \ left (291 \ text {K} \ right)} \\\ text {} & = & 0. 579 \ text {mol} \ end {array} \\ [/ latex]
Обсуждение
Наиболее удобный выбор для R в этом случае — 8,31 Дж / моль · К, поскольку известные нам величины выражены в единицах СИ. Давление и температура получены из начальных условий в примере 1, но мы получили бы тот же ответ, если бы использовали окончательные значения.
Закон идеального газа можно рассматривать как еще одно проявление закона сохранения энергии (см. Сохранение энергии).Работа, выполняемая с газом, приводит к увеличению его энергии, увеличению давления и / или температуры или уменьшению объема. Эту повышенную энергию также можно рассматривать как увеличенную внутреннюю кинетическую энергию с учетом атомов и молекул газа.
Закон идеального газа и энергия
Давайте теперь исследуем роль энергии в поведении газов. Когда вы накачиваете велосипедную шину вручную, вы выполняете работу, многократно прилагая силу на расстоянии. Эта энергия идет на повышение давления воздуха внутри шины и на повышение температуры насоса и воздуха.
Закон идеального газа тесно связан с энергией: единицы измерения с обеих сторон — джоули. Правая часть закона идеального газа в PV = NkT составляет NkT . Этот термин примерно соответствует количеству поступательной кинетической энергии N атомов или молекул при абсолютной температуре T , как мы формально увидим в «Кинетической теории: атомное и молекулярное объяснение давления и температуры». Левая часть закона идеального газа — PV , который также имеет единицы измерения в джоулях.Из нашего исследования жидкостей мы знаем, что давление — это один из видов потенциальной энергии на единицу объема, поэтому давление, умноженное на объем, является энергией. Важным моментом является то, что в газе есть энергия, связанная как с его давлением, так и с его объемом. Энергия может изменяться, когда газ выполняет работу по мере расширения — это мы исследуем в разделе «Методы теплопередачи и теплопередачи» — аналогично тому, что происходит в бензиновых или паровых двигателях и турбинах.
Стратегия решения проблем: Закон об идеальном газе
Шаг 1. Изучите ситуацию, чтобы определить, что это идеальный газ. Большинство газов почти идеальны.
Шаг 2. Составьте список того, какие количества указаны или могут быть выведены из проблемы, как указано (определите известные количества). Преобразуйте известные значения в соответствующие единицы СИ (K для температуры, Па для давления, m 3 для объема, молекул для N и молей для n ).
Шаг 3. Определите, что именно необходимо определить в проблеме (определите неизвестные количества).Письменный список полезен.
Шаг 4. Определите, известно ли количество молекул или количество молей, чтобы решить, какую форму закона идеального газа использовать. Первая форма — PV = NkT и включает N , количество атомов или молекул. Вторая форма — PV = nRT и включает n , число молей.
Шаг 5. Решите закон идеального газа для количества, которое необходимо определить (неизвестное количество).Вам может потребоваться соотношение конечных состояний к начальным состояниям, чтобы исключить неизвестные количества, которые остаются фиксированными.
Шаг 6. Подставьте известные величины вместе с их единицами измерения в соответствующее уравнение и получите численные решения с указанием единиц. Обязательно используйте абсолютную температуру и абсолютное давление.
Шаг 7. Проверьте ответ, чтобы увидеть, разумен ли он: имеет ли он смысл?
Проверьте свое понимание
Жидкости и твердые вещества имеют плотность примерно в 1000 раз больше, чем газы.Объясните, как это означает, что расстояния между атомами и молекулами в газах примерно в 10 раз больше, чем размер их атомов и молекул.
Решение
Атомы и молекулы в твердых телах и жидкостях расположены близко друг к другу. В газах они разделены пустым пространством. Таким образом, газы имеют меньшую плотность, чем жидкости и твердые тела. Плотность — это масса на единицу объема, а объем связан с размером тела (например, сферы) в кубе. Таким образом, если расстояние между атомами и молекулами увеличивается в 10 раз, то занимаемый объем увеличивается в 1000 раз, а плотность уменьшается в 1000 раз.
Сводка раздела
- Закон идеального газа связывает давление и объем газа с количеством молекул газа и температурой газа.
- Закон идеального газа может быть записан в терминах числа молекул газа: PV = NkT , где P — давление, V — объем, T — температура, N — число. молекул, k — постоянная Больцмана k = 1,38 × 10 –23 Дж / K.
- Моль — это количество атомов в образце углерода-12 массой 12 г.
- Число молекул в кроте называется числом Авогадро NA , NA = 6,02 × 10 23 моль -1 .
- Моль любого вещества имеет массу в граммах, равную его молекулярной массе, которая может быть определена из периодической таблицы элементов.
- Закон идеального газа также может быть записан и решен в терминах числа молей газа: PV = nRT , где n — число молей, а R — универсальная газовая постоянная, R = 8 .31 Дж / моль ⋅ К.
- Закон идеального газа обычно действует при температурах, значительно превышающих температуру кипения.
Концептуальные вопросы
Узнайте человеческое население Земли. Есть ли на Земле крот людей? Если средняя масса человека 60 кг, рассчитайте массу родинки людей. Как масса крота людей соотносится с массой Земли?
При каких обстоятельствах вы ожидаете, что газ будет вести себя значительно иначе, чем предсказывает закон идеального газа?
Газовый термометр постоянного объема содержит фиксированное количество газа.Какое свойство газа измеряется, чтобы указать его температуру?
Задачи и упражнения
- Манометрическое давление в шинах вашего автомобиля составляет 2,50 × 10 5 Н / м 2 при температуре 35,0ºC, когда вы едете на пароме до Аляски. Какое у них манометрическое давление позже, когда их температура упадет до –40,0ºC?
- Преобразование абсолютного давления 7,00 × 10 5 Н / м 2 в манометрическое давление в фунтах / дюймах 2 .(Это значение было заявлено чуть меньше 90,0 фунтов / дюйм 2 в Примере 4. Это так?)
- Предположим, что газовая лампа накаливания изготовлена так, что газ внутри колбы находится под атмосферным давлением, когда колба имеет температуру 20,0ºC. (а) Найдите манометрическое давление внутри такой колбы, когда она горячая, при условии, что ее средняя температура составляет 60,0ºC (приблизительное значение), и пренебрегая любыми изменениями объема из-за теплового расширения или утечки газа. (b) Фактическое конечное давление для лампочки будет меньше, чем рассчитано в части (а), потому что стеклянная колба расширится.Каким будет фактическое конечное давление с учетом этого? Это незначительная разница?
- Большие шары, наполненные гелием, используются для подъема научного оборудования на большие высоты. (а) Каково давление внутри такого воздушного шара, если он начинается на уровне моря с температурой 10,0 ° C и поднимается на высоту, на которой его объем в двадцать раз превышает исходный объем, а его температура составляет –50,0 ° C? б) Какое манометрическое давление? (Предположим, что атмосферное давление постоянно.)
- Подтвердите, что единицами измерения nRT являются единицы энергии для каждого значения R: (a) 8.31 Дж / моль K, (b) 1,99 кал / моль K, и (c) 0,0821 л атм / моль ⋅ K.
- В тексте было показано, что N / V = 2,68 × 10 25 м −3 для газа на СТП. (a) Покажите, что это количество эквивалентно N / V = 2,68 × 10 19 см −3 , как указано. (b) Примерно сколько атомов содержится в одном мкм 3 (кубический микрометр) в STP? (c) Что ваш ответ на часть (b) подразумевает разделение атомов и молекул?
- Рассчитайте количество родинок в 2.00-литровый объем воздуха в легких обычного человека. Учтите, что температура воздуха 37,0 ° C (температура тела).
- У пассажира самолета 100 см. 3 воздуха в животе непосредственно перед вылетом самолета из аэропорта на уровне моря. Какой объем будет в воздухе на крейсерской высоте, если давление в салоне упадет до 7,50 × 10 4 Н / м 2 ?
- (a) Каков объем (в км 3 ) количества песчинок Авогадро, если каждое зерно представляет собой куб и имеет стороны равные 1.0 мм в длину? (b) Сколько километров протяженностью пляжей будет покрыто этим, если ширина пляжа в среднем составляет 100 м, а глубина — 10,0 м? Пренебрегайте воздушными промежутками между зернами.
- Дорогая вакуумная система может достичь давления всего 1,00 × 10 –7 Н / м 2 при 20ºC. Сколько атомов в кубическом сантиметре при таком давлении и температуре?
- Плотность атомов газа в определенном месте в космосе над нашей планетой составляет примерно 1,00 × 10 11 м −3 , а давление равно 2.75 × 10 –10 Н / м 2 в этом пространстве. Какая там температура?
- Велосипедная шина имеет давление 7,00 × 10 5 Н / м 2 при температуре 18,0 ° C и содержит 2,00 л газа. Каким будет его давление, если при атмосферном давлении выпустить воздух объемом 100 см3? Предположим, что температура и объем шины остаются постоянными.
- Газовый баллон высокого давления содержит 50,0 л токсичного газа при давлении 1,40 × 10 7 Н / м 2 и температуре 25.0ºC. Его клапан протекает после падения баллона. Цилиндр охлаждается до температуры сухого льда (–78,5 ° C), чтобы уменьшить скорость утечки и давление, чтобы его можно было безопасно отремонтировать. (а) Каково конечное давление в резервуаре, если предположить, что утечка газа при охлаждении незначительна, и что фазового перехода нет? б) Какое будет конечное давление, если одна десятая газа улетучится? (c) До какой температуры необходимо охладить резервуар, чтобы снизить давление до 1,00 атм (при условии, что газ не меняет фазу и что во время охлаждения нет утечки)? (d) Является ли охлаждение резервуара практическим решением?
- Найдите количество родинок в 2.00 л газа при 35,0ºC и давлении 7,41 × 10 7 Н / м 2 .
- Вычислите глубину, на которую количество мячей Авогадро для настольного тенниса покроет Землю. Каждый шар имеет диаметр 3,75 см. Предположим, что пространство между шарами добавляет дополнительные 25,0% к их объему, и предположим, что они не раздавлены под собственным весом.
- (a) Каково манометрическое давление в автомобильной шине при 25,0 ° C, содержащей 3,60 моль газа в объеме 30,0 л? (b) Каким будет его манометрическое давление, если добавить 1.00 л газа первоначально при атмосферном давлении и 25,0 ° C? Предположим, что температура возвращается к 25,0 ° C, а объем остается постоянным.
- (a) В глубоком космосе между галактиками плотность атомов составляет всего 10 6 атомов / м 3 , а температура — холодная 2,7 К. Что такое давление? б) Какой объем (в м 3 ) занимает 1 моль газа? (c) Если этот объем является кубом, какова длина его сторон в километрах?
Глоссарий
закон идеального газа: физический закон, который связывает давление и объем газа с числом молекул газа или числом молей газа и температурой газа
Постоянная Больцмана: k , физическая постоянная, которая связывает энергию с температурой; к = 1.38 × 10 –23 Дж / К
Число Авогадро: NA , количество молекул или атомов в одном моль вещества; NA = 6,02 × 10 23 частиц / моль
моль: количество вещества, масса которого (в граммах) равна его молекулярной массе
Избранные решения проблем и упражнения
1. {2} \ right) \\ & = & \ text {N} \ cdot \ text {m} = \ text {J} \ конец {массив} \\ [/ latex]
7.7,86 × 10 −2 моль
9. а) 6,02 × 10 5 км 3 ; (б) 6,02 × 10 8 км
11. -73.9ºC
13. а) 9,14 × 10 6 Н / м 2 ; б) 8,23 × 10 6 Н / м 2 ; (в) 2,16 К; (d) Нет. Необходимая конечная температура слишком низкая, чтобы ее можно было легко достичь для большого объекта.
15. 41 км
17. (а) 3,7 × 10 −17 Па; б) 6,0 × 10 17 м 3 ; (в) 8.4 × 10 2 км
Калькулятор относительной влажности
С помощью этого метода можно определить, сколько влаги должно распылять увлажняющее средство. На практике следует принять наихудший сценарий. Например, зимой при наружной температуре -10 ° C и относительной влажности 30% желательно создать в помещении удовлетворительный климат (например, 20 ° C и минимальную относительную влажность 40%). По всей видимости, существует прямая связь между относительной влажностью и психологическим благополучием человека.Лучше всего люди чувствуют себя лучше всего при относительной влажности 40% и выше.
Эти данные основаны на оценках, поскольку относительную влажность невозможно точно измерить в наружном воздухе. Во время дождя относительная влажность приближается к 100%, а в холодный день относительная влажность очень низкая. В принципе, когда воздух теплее, он может содержать больше жидкости. Когда воздух нагревается, но не увлажняется, относительная влажность снижается, в то время как количество граммов H 2 O на килограмм остается прежним.
Другой пример: сколько воды уходит из дымовой трубы, которая выделяет 80 000 Нм 3 / час водонасыщенного воздуха (относительная влажность 100%) с температурой 75 ° C? (ответ = 31 394 л / час — или перевернутый водопад).
Естественно, всем этим можно управлять с помощью диаграммы Молье. Пример: при температуре 20 ° C относительная влажность измеряется 50%. Теперь можно назначить плотность 1,20 кг / м 3 и на 1 кг воздуха будет приходиться около 7,3 г воды.
Какая относительная влажность необходима для правильной среды?
Для создания приятной рабочей среды важно следить за тем, чтобы относительная влажность не опускалась ниже 40%. Когда относительная влажность меньше 40%, повышается риск заболевания. В целом можно констатировать, что симптомы, вызванные сухим воздухом, различаются, но можно выделить три основных фактора: статическое электричество, устойчивость к влажности и воздействие на здоровье.
Статическое электричество
Сухой воздух может вызвать статическое электричество в окружающей среде.Статическое электричество можно уменьшить, увеличив относительную влажность воздуха. Машины в машинном парке выделяют статическое электричество в результате трения. Когда присутствует больше машин, работающих в течение длительного периода времени, возникает большее трение и возрастает риск статического электричества. В основном это происходит на сухих элементах машин. В компьютерных залах также существует опасность статического электричества. В большинстве случаев статическое электричество возникает при относительной влажности от 30 до 35%.
Влагостойкость
Влагостойкость означает способность материала или продукта поддерживать определенный уровень влажности, несмотря на колебания относительной влажности в окружающей среде. Большинство материалов выделяют или впитывают влагу. Это может вызвать повреждение материала или продукта. Во многих отраслях, таких как овощи, фрукты, цветы и крупы, этот процесс необратим. Слишком высокая относительная влажность также может вызвать проблемы с антиквариатом, картинами, книгами, бумагами и т. Д.Большинство повреждений старых изделий вызвано колебаниями влажности воздуха.
Воздействие на здоровье
При повышении температуры относительная влажность уменьшается. Сухой воздух может иметь такие последствия для здоровья, как сухость в носу и горле. Это вызывает более высокую восприимчивость к патогенам, таким как вирусы. Когда холодно, люди думают, что на улице тепло, из-за повышенной влажности воздуха. Это приводит к тому, что нагреватель включается реже.
Похоже, что климат для роста бактерий хуже всего, когда относительная влажность составляет от 40 до 60%.Вирусы могут выжить при относительной влажности от 47 до 70%. Для людей наиболее приятна относительная влажность от 40 до 60%. Для людей, страдающих аллергией и астмой, относительная влажность должна быть от 45 до 55%.
Высокая относительная влажность может вызвать сужение.
Желательные относительная влажность и температура для каждого вида деятельности
Ниже приведена таблица, в которой указаны идеальные температуры и относительная влажность для каждого сектора в данной ситуации.Эта таблица взята из JDK по обработке воздуха.
Активность | Температура (° C) | Относительная влажность (%) | Активность | 49000 | Относительная влажность (%) | ||||||||||||||
Булочка | Кожа | 1 | 91816-18 | 50 | Кладовая | 10-16 | 40-60 6 | ||||||||||||
70-75 | |||||||||||||||||||
Помещение для хранения муки | 18-27 060
Библиотеки и музеи 21-27 40-50 | ||||||||||||||||||
06 Хлебохладитель 9607000660-70 | |||||||||||||||||||
Кондитерские изделия | 24-27 | 65-70 |
| ||||||||||||||||
Смешивание хлебное тесто | 24-27 | 40-50 | Переплет | 21 |
| 50-65 | 50-65 Помещение для хранения дрожжей | 0-7 | 60-75 | Сморщивание | 24 |
06 | Типография | 24-27 | 45-55 | ||||
Граней 9907 00 85 00 9907 00 84 0024-27 40-60 | |||||||||||||||||||
Упаковка | 24-27 | 45-50 | 9056 919 | ||||||||||||||||
Кондитерские изделия | Переработка хлопка | 24-27 | 17-18 | 50-65 | Хлопковое прядение | 16-27 | 91 | 50-7091 | 50-70 616-20 | 50-65 | Искусственное прядение из шелка | 20-24 | 85 9 018Хлопчатобумажное ткачество | 27 | 56-60 | ||||
Пищевая промышленность | 0005 21 | 60 | |||||||||||||||||
-1 | 75-85 | Обработка шелка | 9000 5 65-70 | ||||||||||||||||
Созревание бананов | 20 | 90-95 |
| 65-70 | |||||||||||||||
Хранилище бананов | 16 | 85-90 | 1957 | 50-60 | |||||||||||||||
Помещение для хранения цитрусовых | 16 | 85 | 000 27001 000 | 000 -29 | 60 | ||||||||||||||
Помещение для хранения яиц | 2-13 | 75-80 | |||||||||||||||||
16 | 30-45 | ||||||||||||||||||
Помещение для хранения грибов | 0-2 | 80-85 80-85 9 | |||||||||||||||||
Помещение для хранения картофеля | 4-16 | 85-90 |
| 55 -65 | |||||||||||||||
Сахар | 27 | 30 | Обработка и хранение 0 | 95 240005 | |||||||||||||||
Помещение для хранения томатов | 1 | 85 | Упаковка | 6 0007 | |||||||||||||||
Камера созревания томатов | 21 | 85 | |||||||||||||||||
000 000 Обработка древесины 60 000 69 Больницы Конечные продукты 18-21 35-40 24 50-65 Крепление 24-24 40-50 | 66 | 24 | 55 | Обработка | 18-24 | 35-40 | 600 | 600 | 600 больница 24 | 40-50 | |||||||||
Зимние сады | 27 | 27 |
|
| Малярные компании | 22-24 | 40-50 |
Прочие калькуляторы
!!! Lenntech BV не несет ответственности за ошибки в расчетах,
самой программе или объяснениях.Если у вас возникли вопросы или замечания, свяжитесь с нами.
Интернет-курсов PDH. PDH для профессиональных инженеров. PDH Engineering.
«Мне нравится широта ваших курсов по HVAC; не только экологичность или экономия энергии
курсов.
Russell Bailey, P.E.
Нью-Йорк
«Это укрепило мои текущие знания и научило меня еще нескольким новым вещам
, чтобы познакомить меня с новыми источниками
информации.»
Стивен Дедак, P.E.
Нью-Джерси
«Материал был очень информативным и организованным. Я многому научился, и они были
.очень быстро отвечает на вопросы.
Это было на высшем уровне. Будет использовать
снова . Спасибо. «
Blair Hayward, P.E.
Альберта, Канада
«Простой в использовании сайт.Хорошо организовано. Я действительно буду снова пользоваться вашими услугами.
проеду по вашей роте
имя другим на работе «
Roy Pfleiderer, P.E.
Нью-Йорк
«Справочные материалы были превосходными, и курс был очень информативным, особенно с учетом того, что я думал, что я уже знаком
с деталями Канзас
Городская авария Хаятт.»
Майкл Морган, P.E.
Техас
«Мне очень нравится ваша бизнес-модель. Мне нравится просматривать текст перед покупкой. Я нашел класс
.информативно и полезно
на моей работе »
Вильям Сенкевич, П.Е.
Флорида
«У вас большой выбор курсов, а статьи очень информативны.Вы
— лучшее, что я нашел ».
Russell Smith, P.E.
Пенсильвания
«Я считаю, что такой подход позволяет работающему инженеру легко зарабатывать PDH, давая время на просмотр
материал «
Jesus Sierra, P.E.
Калифорния
«Спасибо, что разрешили мне просмотреть неправильные ответы.На самом деле
человек узнает больше
от отказов »
John Scondras, P.E.
Пенсильвания
«Курс составлен хорошо, и использование тематических исследований является эффективным.
способ обучения »
Джек Лундберг, P.E.
Висконсин
«Я очень впечатлен тем, как вы представляете курсы; i.е., позволяя
студент, оставивший отзыв на курс
материалов до оплаты и
получает викторину «
Арвин Свангер, P.E.
Вирджиния
«Спасибо за то, что вы предложили все эти замечательные курсы. Я определенно выучил и
получил огромное удовольствие ».
Мехди Рахими, P.E.
Нью-Йорк
«Я очень доволен предлагаемыми курсами, качеством материалов и простотой поиска.
на связи
курсов.»
Уильям Валериоти, P.E.
Техас
«Этот материал во многом оправдал мои ожидания. По курсу было легко следовать. Фотографии в основном обеспечивали хорошее наглядное представление о
.обсуждаемых тем ».
Майкл Райан, P.E.
Пенсильвания
«Именно то, что я искал. Потребовался 1 балл по этике, и я нашел его здесь.»
Джеральд Нотт, П.Е.
Нью-Джерси
«Это был мой первый онлайн-опыт получения необходимых мне кредитов PDH. Это было
информативно, выгодно и экономично.
Я очень рекомендую
всем инженерам.
Джеймс Шурелл, P.E.
Огайо
«Я понимаю, что вопросы относятся к« реальному миру »и имеют отношение к моей практике, и
не на основании какой-то неясной секции
законов, которые не применяются
— «нормальная» практика.»
Марк Каноник, П.Е.
Нью-Йорк
«Отличный опыт! Я многому научился, чтобы перенести его на свой медицинский прибор
организация.
Иван Харлан, П.Е.
Теннесси
«Материалы курса имели хорошее содержание, не слишком математическое, с хорошим акцентом на практическое применение технологий».
Юджин Бойл, П.E.
Калифорния
«Это был очень приятный опыт. Тема была интересной и хорошо изложенной,
а онлайн-формат был очень
доступный и простой
использовать. Большое спасибо ».
Патрисия Адамс, P.E.
Канзас
«Превосходный способ добиться соответствия требованиям PE Continuing Education в рамках ограничений по времени лицензиата.»
Joseph Frissora, P.E.
Нью-Джерси
«Должен признать, я действительно многому научился. Помогает иметь печатный тест в течение
обзор текстового материала. Я
также оценил просмотр
фактических случаев «
Жаклин Брукс, П.Е.
Флорида
«Очень полезен документ» Общие ошибки ADA при проектировании объектов «.
испытание потребовало исследований в
документ но ответов было
в наличии »
Гарольд Катлер, П.Е.
Массачусетс
«Я эффективно использовал свое время. Спасибо за широкий выбор вариантов
в транспортной инженерии, что мне нужно
для выполнения требований
Сертификат ВОМ.»
Джозеф Гилрой, P.E.
Иллинойс
«Очень удобный и доступный способ заработать CEU для моих требований PG в Делавэре».
Ричард Роудс, P.E.
Мэриленд
«Я многому научился с защитным заземлением. Пока все курсы, которые я прошел, были отличными.
Надеюсь увидеть больше 40%
курсов со скидкой.»
Кристина Николас, П.Е.
Нью-Йорк
«Только что сдал экзамен по радиологическим стандартам и с нетерпением жду возможности сдать еще
курсов. Процесс прост, и
намного эффективнее, чем
приходится путешествовать «.
Деннис Мейер, P.E.
Айдахо
«Услуги, предоставляемые CEDengineering, очень полезны для профессионалов
Инженеры получат блоки PDH
в любое время.Очень удобно ».
Пол Абелла, P.E.
Аризона
«Пока все отлично! Поскольку я постоянно работаю матерью двоих детей, у меня мало
время исследовать где на
получить мои кредиты от.
Кристен Фаррелл, P.E.
Висконсин
«Это было очень познавательно и познавательно.Легко для понимания с иллюстрациями
и графики; определенно делает это
проще поглотить все
теорий.
Виктор Окампо, P.Eng.
Альберта, Канада
«Хороший обзор принципов работы с полупроводниками. Мне понравилось пройти курс по
.мой собственный темп во время моего утром
метро
на работу.»
Клиффорд Гринблатт, П.Е.
Мэриленд
«Просто найти интересные курсы, скачать документы и взять
викторина. Я бы очень рекомендовал
вам на любой PE, требующий
CE единиц. «
Марк Хардкасл, П.Е.
Миссури
«Очень хороший выбор тем из многих областей техники.»
Randall Dreiling, P.E.
Миссури
«Я заново узнал то, что забыл. Я также рад оказать финансовую помощь
по ваш промо-адрес электронной почты который
пониженная цена
на 40%.
Конрадо Казем, П.E.
Теннесси
«Отличный курс по разумной цене. Воспользуюсь вашими услугами в будущем».
Charles Fleischer, P.E.
Нью-Йорк
«Это был хороший тест и фактически подтвердил, что я прочитал профессиональную этику
кодов и Нью-Мексико
правил.
Брун Гильберт, П.E.
Калифорния
«Мне очень понравились занятия. Они стоили потраченного времени и усилий».
Дэвид Рейнольдс, P.E.
Канзас
«Очень доволен качеством тестовых документов. Буду использовать CEDengineerng
при необходимости дополнительных
аттестат. «
Томас Каппеллин, П.E.
Иллинойс
«У меня истек срок действия курса, но вы все же выполнили свое обязательство и дали
мне то, за что я заплатил — много
оценено! «
Джефф Хэнслик, P.E.
Оклахома
«CEDengineering предлагает удобные, экономичные и актуальные курсы.
для инженера »
Майк Зайдл, П.E.
Небраска
«Курс был по разумной цене, а материал был кратким, а
хорошо организовано.
Glen Schwartz, P.E.
Нью-Джерси
«Вопросы подходили для уроков, а материал урока —
.хороший справочный материал
для деревянного дизайна.
Брайан Адамс, П.E.
Миннесота
«Отлично, я смог получить полезные рекомендации по простому телефону.»
Роберт Велнер, P.E.
Нью-Йорк
«У меня был большой опыт работы в прибрежном строительстве — проектирование
Building курс и
очень рекомендую.»
Денис Солано, P.E.
Флорида
«Очень понятный, хорошо организованный веб-сайт. Материалы курса этики Нью-Джерси были очень хорошими
хорошо подготовлены. »
Юджин Брэкбилл, P.E.
Коннектикут
«Очень хороший опыт. Мне нравится возможность загружать учебные материалы на
.обзор где угодно и
всякий раз.»
Тим Чиддикс, P.E.
Колорадо
«Отлично! Поддерживаю широкий выбор тем на выбор».
Уильям Бараттино, P.E.
Вирджиния
«Процесс прямой, без глупостей. Хороший опыт».
Тайрон Бааш, П.E.
Иллинойс
«Вопросы на экзамене были зондирующими и демонстрировали понимание
материала. Полное
и комплексное.
Майкл Тобин, P.E.
Аризона
«Это мой второй курс, и мне понравилось то, что мне предложили курс
поможет по моей линии
работ.»
Рики Хефлин, P.E.
Оклахома
«Очень быстро и легко ориентироваться. Я определенно буду использовать этот сайт снова».
Анджела Уотсон, P.E.
Монтана
«Легко выполнить. Нет путаницы при подходе к сдаче теста или записи сертификата».
Кеннет Пейдж, П.E.
Мэриленд
«Это был отличный источник информации о солнечном нагреве воды. Информационный
и отличный освежитель ».
Luan Mane, P.E.
Conneticut
«Мне нравится подход к регистрации и возможность читать материалы в автономном режиме, а затем
Вернись, чтобы пройти викторину.
Алекс Млсна, П.E.
Индиана
«Я оценил объем информации, предоставленной для класса. Я знаю
это вся информация, которую я могу
использовать в реальных жизненных ситуациях »
Натали Дерингер, P.E.
Южная Дакота
«Обзорные материалы и образец теста были достаточно подробными, чтобы позволить мне
успешно завершено
курс.»
Ира Бродская, П.Е.
Нью-Джерси
«Веб-сайт прост в использовании, вы можете скачать материалы для изучения, а затем вернуться
и пройдите викторину. Очень
удобно а на моем
собственный график «
Майкл Гладд, P.E.
Грузия
«Спасибо за хорошие курсы на протяжении многих лет.»
Деннис Фундзак, П.Е.
Огайо
«Очень легко зарегистрироваться, получить доступ к курсу, пройти тест и распечатать PDH
Сертификат . Спасибо за изготовление
процесс простой ».
Фред Шейбе, P.E.
Висконсин
«Опыт положительный.Быстро нашел курс, который соответствовал моим потребностям, и прошел
один час PDH в
один час «
Стив Торкильдсон, P.E.
Южная Каролина
«Мне понравилась возможность скачать документы для проверки содержания
и пригодность, до
имея платить за
материал .»
Ричард Вимеленберг, P.E.
Мэриленд
«Это хорошее напоминание об ЭЭ для инженеров, не занимающихся электричеством».
Дуглас Стаффорд, П.Е.
Техас
«Всегда есть возможности для улучшения, но я ничего не могу придумать в вашем
.процесс, которому требуется
улучшение.»
Thomas Stalcup, P.E.
Арканзас
«Мне очень нравится удобство участия в викторине онлайн и получение сразу
сертификат. «
Марлен Делани, П.Е.
Иллинойс
«Учебные модули CEDengineering — это очень удобный способ доступа к информации по
.много различных технических зон за пределами
по своей специализации без
надо ехать.»
Гектор Герреро, П.Е.
Грузия
Калькулятор охлажденных напитков — Как долго ждать?
Оптимальная температура для охлажденных напитков
Прежде всего, мы должны попытаться выяснить, какова идеальная температура питья для рассматриваемых напитков. Да-да, мы знаем, что когда на улице светит солнце, большинству из вас нравится утолять жажду ледяным напитком. Однако ученые обнаружили, что употребление напитков при разных температурах может выполнять самые разные задачи.Например, эксперименты показали, что в жаркий и сухой день горячий напиток может охладить ваше тело лучше, чем холодный напиток. Но когда ваша конечная цель — как можно быстрее утолить жажду, как показывает недавнее исследование, холодные и газированные напитки могут быть вашим лучшим выбором. Этот результат совпадает с данными других исследований, которые доказывают, что ощущение во рту играет решающую роль в утолении жажды.
В этой статье, однако, мы уделяем особое внимание исторически сложившимся привычкам сервировки, которые отражают особые качества различных напитков.Из-за их разнообразной химической структуры температура, при которой вы будете наслаждаться напитком, будет отличаться от напитка к напитку.
Наверное, нет другого напитка, где правильная температура так важна. Как правило, лучше всего подавать белых и розовых вин при низкой температуре, около 49-55 ° F, (9-13 ° C). В результате кислотность вина станет более выраженной, и вино станет более свежим с более легким вкусом. Когда он слишком теплый, алкоголь становится доминирующим, что приводит к резкому вкусу.Однако не стоит переохлаждать — вино может полностью потерять свой аромат. Белые вина с высоким содержанием остаточного сахара, такие как ледяные вина или вина Tokaji Aszú, лучше всего подавать при температуре 50-53 ° F (10-12 ° C).
С другой стороны, красных вин лучше всего подавать при комнатной температуре . Но прежде чем продолжить, давайте ответим на вопрос «Что такое комнатная температура?» Как вы могли подумать, это не климат в большинстве современных квартир. Выражение восходит к средневековой Европе, где было гораздо труднее контролировать температуру в доме.В результате нашим предкам приходилось переносить более низкую температуру в помещении, примерно от от 60 до 65 ° F, (от 15 до 18 ° C). Кстати, именно эта температура лучше всего показывает аромат красных вин, а также демонстрирует сбалансированный вкус и фруктовость винограда.
Игристые вина и шампанское — это напитки, которые нужно держать в холодильнике дольше всего, если вы хотите насладиться ими больше всего. Их оптимальная температура питья составляет 47-50 ° F (8-10 ° C), для сладких ароматных игристых вин требуется температура всего 46 ° F (7 ° C).
Если вы представляете себе бутылку пива в жаркий летний день, это может ассоциироваться с супер прохладным напитком. Однако в зависимости от сорта пива и его качества точная температура подачи может сильно отличаться. Как правило, пиво нельзя подавать при температуре ниже 42 ° F (6 ° C), поскольку ледяная температура ослабляет его вкус. Хотя вам может понравиться лагер при самой низкой температуре (от 42 ° F до 48 ° F (6-9 ° C)), лучше выпить эля , который немного теплее, около 44 -52 ° F (7-11 ° C).Если вы предпочитаете крепкий , вы знаете, что температура в погребе — лучший выбор, около 55 ° F (13 ° C).
С вашим любимым газированным или газированным напитком дело обстоит гораздо проще: вы ощутите его полный вкус при любой температуре. Тем не менее, Pepsi и Coca-Cola рекомендуют употреблять соответствующие продукты при немного разных температурах: по словам их представителей, первый лучше всего при 42 ° F (5,5 ° C), а второй следует пить при 38 ° F (3). .3 ° С). Мы, вероятно, можем сказать, что газированных напитков лучше всего употреблять при около 40 ° F (4-5 ° C).
Когда дело доходит до воды, мнение еще не принято: вашему телу может быть полезна разная температура в зависимости от вашего вкуса и обстоятельств. Поскольку конечной целью приема воды является стремление к гидратации, в данном конкретном случае мы рассмотрели событие, которое больше всего выполняет эту функцию. Соответственно, исследования показывают, что вы можете достичь оптимального уровня гидратации, если глотаете воду при температуре около 61 ° F (16 ° C).Тем не менее, как мы уже упоминали, другие исследования показывают, что холодная и газированная вода — лучший выбор, если вы хотите утолить жажду.
Действительно, соки лучше всего подавать холодными. Тем не менее, лучше не охлаждать их до температуры ниже 54 ° F (12 ° C), поскольку они могут потерять свой сладкий фруктовый вкус. Идеальная температура для соков составляет от 54 ° F до 59 ° F (12-15 ° C).
Хотя некоторые спиртные напитки, такие как бренди или виски , лучше всего выдерживать при комнатной температуре , определенные виды традиционно употребляются холодными.Как вы уже догадались, это водка и джин . Когда вы их охлаждаете, они становятся немного вязкими, что помогает замаскировать часть их алкогольной резкости. Кроме того, сливочные ликеры следует хранить в холодильнике, так как холод может уравновесить обычно высокое содержание сахара. Тем не менее, лучше не хранить водку или джин хорошего качества в морозильной камере, иначе вы потеряете весь их аромат. Лучшая температура для их сервировки: 32-39 ° F (0-4 ° C).
Закон об идеальном газе и некоторые его применения — Введение в химию — 1-е канадское издание
Цели обучения
- Изучите закон идеального газа.
- Примените закон идеального газа к любому набору условий газа.
- Примените закон идеального газа к задачам молярного объема, плотности и стехиометрии.
До сих пор все законы газа, которые мы рассмотрели, требовали, чтобы газ изменил свои условия; затем мы прогнозируем результирующее изменение одного из его свойств. Существуют ли какие-либо газовые законы, которые связывают физические свойства газа в любой момент времени?
Рассмотрим дальнейшее расширение закона комбинированного газа, чтобы включить n .По аналогии с законом Авогадро, n помещается в знаменателе дроби напротив объема. Итак
Поскольку давление, объем, температура и количество — единственные четыре независимых физических свойства газа, константа в приведенном выше уравнении действительно является константой; действительно, поскольку нам не нужно указывать идентичность газа для применения законов газа, эта константа одинакова для всех газов. Мы определяем эту константу с помощью символа R , поэтому предыдущее уравнение записывается как
, который обычно заменяется на
PV = nRT
Это уравнение называется законом идеального газа.Он связывает четыре независимых свойства газа в любое время. Константа R называется постоянной закона идеального газа. Его значение зависит от единиц, используемых для выражения давления и объема. В таблице 6.1 «Значения постоянной закона идеального газа R » перечислены числовые значения R .
Таблица 6.1 Значения постоянной закона идеального газа R
| Числовое значение | Шт. |
|---|---|
| 0.08205 | л · атм / моль · K |
| 62,36 | л · торр / моль · K = л · мм рт. Ст. / Моль · K |
| 8,314 | Дж / моль · K |
Закон идеального газа используется так же, как и любой другой закон газа, с уделением внимания единицам измерения и проверкой того, что температура выражается в кельвинах. Однако закон идеального газа не требует изменения условий пробы газа . Закон идеального газа подразумевает, что если вы знаете какие-либо три физических свойства газа, вы можете вычислить четвертое свойство.
Пример 9
Образец 4,22 моля Ar имеет давление 1,21 атм и температуру 34 ° C. Какой у него объем?
Решение
Первый шаг — перевести температуру в градусы Кельвина:
34 + 273 = 307 К
Теперь мы можем подставить условия в закон идеального газа:
Банкомат стоит в числителе обеих сторон, поэтому он отменяется. В правой части уравнения в числителе и знаменателе указаны единицы измерения mol и K, поэтому они также сокращаются.Единственная оставшаяся единица — это L, которая является единицей объема, которую мы ищем. Мы изолируем переменную объема, разделив обе части уравнения на 1,21:
.Затем вычисляя объем, получаем
В = 87,9 л
Проверьте себя
Образец O 2 0,0997 моль имеет давление 0,692 атм и температуру 333 К. Каков его объем?
Ответ
3,94 л
Пример 10
При заданной температуре 0.00332 г Hg в газовой фазе имеет давление 0,00120 мм рт.ст. и объем 435 л. Какова его температура?
Решение
Нам не дается напрямую количество молей Hg, но дана масса. Мы можем использовать молярную массу Hg для преобразования в число молей.
Давление указывается в миллиметрах ртутного столба. Мы можем либо преобразовать это значение в атмосферу, либо использовать значение постоянной идеального газа, которое включает в себя единицы измерения мм рт. Мы выберем второй вариант.Подставляя в закон идеального газа,
Единицы измерения мм рт. Ст., Л и моль отменяют, оставляя единицу К, единицу измерения температуры. Выделив T само по себе с одной стороны, получаем
Затем, решая относительно K, получаем
Т = 507 К
Проверьте себя
Для 0,00554 моль образца H 2 , P = 23,44 торр и T = 557 K. Каков его объем?
Ответ
8.21 л
Закон идеального газа можно также использовать в задачах стехиометрии.
Пример 11
Какой объем H 2 образуется при 299 K и 1,07 атм, когда 55,8 г металлического Zn реагируют с избытком HCl?
Zn (т.) + 2 HCl (водн.) → ZnCl 2 (водн.) + H 2 (г)
Решение
Здесь у нас есть проблема стехиометрии, когда нам нужно найти количество молей произведенного H 2 . Затем мы можем использовать закон идеального газа с заданными температурой и давлением, чтобы определить объем произведенного газа.Сначала рассчитывается количество молей H 2 :
Теперь, когда мы знаем количество молей газа, мы можем использовать закон идеального газа для определения объема с учетом других условий:
Все единицы отменяются, кроме L, для объема, что означает
В = 19,6 л
Проверьте себя
Какое давление HCl образуется, если 3,44 г Cl 2 реагируют в 4,55 л при 455 K?
H 2 (г) + Cl 2 (г) → 2HCl (г)
Ответ
0.796 атм
К настоящему времени должно быть очевидно, что некоторые физические свойства газов сильно зависят от условий. Нам нужен набор стандартных условий, чтобы можно было должным образом сравнивать свойства газов друг с другом. Стандартные температура и давление (STP) определяются как давление 100 кПа (0,986 атм) и 273 К (0 ° C). Для простоты мы будем использовать стандартное давление 1 атм. Определение STP позволяет нам более точно сравнивать свойства газов, которые отличаются друг от друга.
Одним из общих свойств газов является молярный объем. Молярный объем — это объем 1 моля газа. В STP молярный объем газа можно легко определить с помощью закона идеального газа:
Отменяются все единицы, кроме L, единицы объема. Итак
В = 22,4 л
Обратите внимание, что мы не указали название газа; мы указали только, что давление составляет 1 атм, а температура — 273 К. Это дает очень полезное приближение: объем любого газа на STP равен 22.4 л на моль газа ; то есть молярный объем при STP составляет 22,4 л / моль (Рисунок 6.3 «Молярный объем»). Этот молярный объем является полезным коэффициентом пересчета в задачах стехиометрии, если условия соответствуют стандартным. Если условия не соответствуют стандартным, молярный объем 22,4 л / моль неприменим. Однако, если условия не соответствуют STP, закон комбинированного газа можно использовать для расчета объема газа на STP; тогда можно использовать молярный объем 22,4 л / моль.
Рисунок 6.3 Молярный объем
Моль газа на СТП занимает 22.4 л, объем куба со стороной 28,2 см.
Пример 12
Сколько молей Ar содержится в 38,7 л на STP?
Решение
Мы можем использовать молярный объем, 22,4 л / моль, в качестве коэффициента преобразования, но нам нужно обратить дробь так, чтобы единицы L отменяли и вводили единицы моля. Это одностадийное преобразование:
Проверьте себя
Какой объем у 4,87 моль Kr на СТП?
Ответ
109 л
Пример 13
Какой объем H 2 производится на СТП, когда 55.8 г металлического Zn реагируют с избытком HCl?
Zn (т.) + 2 HCl (водн.) → ZnCl 2 (водн.) + H 2 (г)
Решение
Это проблема стехиометрии с изюминкой: нам нужно использовать молярный объем газа в STP, чтобы определить окончательный ответ. Первая часть расчета такая же, как в предыдущем примере:
Теперь мы можем использовать молярный объем 22,4 л / моль, потому что газ находится на уровне STP:
В качестве альтернативы, мы могли бы применить молярный объем в качестве третьего коэффициента преобразования в исходном расчете стехиометрии.
Проверьте себя
Какой объем HCl образуется, если 3,44 г Cl 2 реагируют на STP?
H 2 (г) + Cl 2 (г) → 2 HCl (г)
Ответ
2,17 л
Закон идеального газа также можно использовать для определения плотности газов. Напомним, что плотность определяется как масса вещества, деленная на его объем:
Предположим, что у вас ровно 1 моль газа.Если вы знаете, что это за газ, вы можете определить молярную массу вещества. Используя закон идеального газа, вы также можете определить объем этого моля газа, используя любые условия температуры и давления. Затем вы можете рассчитать плотность газа, используя
Пример 14
Какова плотность N 2 при 25 ° C и 0,955 атм?
Решение
Сначала мы должны перевести температуру в градусы Кельвина:
25 + 273 = 298 К
Если принять ровно 1 моль N 2 , то мы знаем его массу: 28.0 г. Используя закон идеального газа, мы можем вычислить объем:
Отменяются все единицы, кроме L, единицы объема. Итак
В = 25,6 л
Зная молярную массу и молярный объем, мы можем определить плотность N 2 при следующих условиях:
Проверьте себя
Какова плотность CO 2 при давлении 0,0079 атм и температуре 227 К? (Это приблизительные атмосферные условия на Марсе.)
Ответ
0,019 г / л
Химия везде: дыхание
Дыхание (правильнее называть дыхание ) — это процесс, с помощью которого мы втягиваем воздух в легкие, чтобы наши тела могли поглощать кислород из воздуха. Применим газовые законы к дыханию.
Начните с рассмотрения давления. Мы втягиваем воздух в легкие, потому что диафрагма, мышца под легкими, опускается вниз, чтобы снизить давление в легких, в результате чего наружный воздух устремляется внутрь, заполняя объем с более низким давлением.Мы вытесняем воздух через диафрагму, давя на легкие, увеличивая давление внутри легких и вытесняя воздух под высоким давлением. Какие изменения давления происходят? Четверть атмосферы? Десятая часть атмосферы? На самом деле, в нормальных условиях перепад давления всего в 1-2 торр заставляет нас дышать и выдыхать.
Рисунок 6.4 Механика дыхания
Дыхание связано с разницей давления между внутренней частью легких и воздухом снаружи.Разница давлений составляет всего несколько торр.
Нормальное дыхание составляет около 0,50 л. Если температура в помещении составляет около 22 ° C, тогда температура воздуха составляет около 295 К. При нормальном давлении, равном 1,0 атм, сколько молей воздуха мы вдыхаем за каждый вдох? Закон идеального газа дает нам ответ:
Решая количество молей, получаем
n = 0,021 моль воздуха
В итоге получается около 0,6 г воздуха на вдох — немного, но достаточно, чтобы сохранить нам жизнь.
Основные выводы
- Закон идеального газа связывает четыре независимых физических свойства газа в любое время.
- Закон идеального газа можно использовать в задачах стехиометрии, в которых в химических реакциях участвуют газы.
- Стандартные температура и давление (STP) — полезный набор эталонных условий для сравнения других свойств газов.
- В STP объем газов составляет 22,4 л на моль.
- Закон идеального газа можно использовать для определения плотности газов.
Упражнения
Каков закон идеального газа? Какое значение имеет R ?
Образец газа имеет объем 3,91 л, температуру 305 К и давление 2,09 атм. Сколько молей газа присутствует?
Проба газа с молей 3,88 моль имеет температуру 28 ° C и давление 885 торр. Какой у него объем?
Образец 0,0555 моль Kr имеет температуру 188 ° C и объем 0.577 L. Какое у него давление?
Если 1.000 моль газа имеет объем 5,00 л и давление 5,00 атм, какова его температура?
Образец 7,55 г He имеет объем 5 520 мл и температуру 123 ° C. Какое у него давление в торр?
Образец 87,4 г Cl 2 имеет температуру -22 ° C и давление 993 торр. Каков его объем в миллилитрах?
Образец Ne имеет давление 0.772 атм и объемом 18,95 л. Если его температура 295 К, какая масса присутствует в образце?
Ртутная лампа содержит 0,0055 г паров Hg в объеме 15,0 мл. Если рабочая температура составляет 2800 К, каково давление паров ртути?
Кислород — продукт разложения оксида ртути (II):
2 HgO (т) → 2 Hg () + O 2 (г)
Какой объем O 2 образуется при разложении 3.009 г HgO, если газ имеет давление 744 торр и температуру 122 ° C?
Оксид лития используется для поглощения диоксида углерода:
Li 2 O (с) + CO 2 (г) → Li 2 CO 3 (с)
Какой объем CO 2 может поглотить 6,77 г Li 2 O, если давление CO 2 составляет 3,5 × 10 −4 атм, а температура составляет 295 К?
Какой объем аргона 17,88 моль на СТП?
Сколько молей содержится в 334 л H 2 на STP?
Сколько литров CO 2 на СТП производится из 100.0 г C 8 H 18 , примерная формула бензина?
2 C 8 H 18 () + 25 O 2 (г) → 16 CO 2 (г) + 18 H 2 O (ℓ)
Сколько литров O 2 требуется на СТП для сжигания 3,77 г бутана из одноразовой зажигалки?
2 C 4 H 10 (г) + 13 O 2 (г) → 8 CO 2 (г) + 10 H 2 O (ℓ)
Какова плотность каждого газа на СТП?
а) Он
б) Ne
в) Ар
г)
кр.18.Какова плотность каждого газа на СТП?
а) В 2
б) О 2
в) № 2
19. Какова плотность SF 6 при 335 К и 788 торр?
20. Какова плотность He при −200 ° C и 33,9 торр?
ответы
1. Закон идеального газа: PV = nRT . R — постоянная закона идеального газа, которая связывает другие четыре переменные.
3. 0,327 моль
5. 3.64 атм
7. 8,440 торр
9. 12,2 г
11. 0,230 л
13. 401 л
15. 157 л
17.
а) 0,179 г / л
б) 0,901 г / л
в) 1,78 г / л
г) 3,74 г / л
19. 5,51 г / л
Chem I Homework Exam 3
Chem I Homework Exam 3Домашнее задание по химии I, материал для экзамена 3
Домашняя страница без видимых ответов
На этой странице есть все необходимые домашние задания для материала, пройденного на третьем экзамене первого семестра по общей химии.Учебник, связанный с этим домашним заданием, называется CHEMISTRY The Central Science от Brown, LeMay, et.al. Последним изданием, которое я потребовал от студентов купить, было издание 12 th (CHEMISTRY The Central Science, 12-е изд. Брауна, Лемэя, Берстена, Мерфи и Вудворда), но для этого курса подойдет любое издание этого текста.
Примечание. Ожидается, что дойдет до конца главы в вашем учебнике, найдет похожие вопросы и решит эти задачи.Это всего лишь требуемых задач для викторины. Вам также следует изучить Упражнения по главам. В упражнениях проработаны примеры вопросов в конце главы. В учебном пособии также проработаны примеры.
Это простые вопросы. Вопросы из учебника будут содержать дополнительную информацию, которая может быть полезной и связывает проблемы с практическими приложениями, многие из которых связаны с биологией.
Термохимия (гл.5)
- Ответьте на следующие вопросы по термохимии.
- Каков первый закон термодинамики?
- Энергия не может быть создана или уничтожена, она может менять форму, но общее количество энергии во Вселенной остается постоянным. Энергия сохраняется.
- Что такое функция состояния?
- Величины функций состояния не зависят от пути. Любое свойство системы, например температура, значение которого не зависит от того, как оно получено, является функцией состояния.
- Напишите выражение первого закона термодинамики в терминах внутренней энергии и определите словами и уравнениями, что представляет собой каждый член.
- ΔE = q + w, где ΔE — изменение внутренней энергии, q — добавленное или отведенное тепло, а w — работа, выполняемая системой или системой.
q = CΔT и w = — PΔV
C — тепловая мощность, ΔT — изменение температуры, P — давление, ΔV — изменение объема.
- Определите экзотермический и эндотермический.Каковы математические знаки внутренней энергии и энтальпии, когда процесс экзотермический?
- Экзотермический означает, что энергия выделяется из системы, а эндотермический — когда энергия поглощается системой. Оба ΔE и ΔH отрицательны для экзотермических процессов.
- При каком условии ΔE = q? При каком условии ΔH = q?
- Поскольку w = -PΔV, q = CΔT и ΔE = q + w, при постоянном объеме (ΔV = 0)
ΔE = C v ΔT + 0 = q v , где индекс v указывает постоянный объем.При постоянном давлении ΔH = C p ΔT = q p .
- Ответ
- Ответ
- Ответ
- Ответ
- Ответ
- В калориметре бомбы сжигают мармеладного мишку 0,88 г. Температура начиналась с 21,5 ° C и стабилизировалась до 24,2 ° C. Изготовитель калориметра бомбы определил теплоемкость калориметра равной 11,4 кДж / ° C. Рассчитайте теплоту сгорания на грамм мармеладного мишки.
- Ответ
- ΔE = C v ΔT = (11,4 кДж / ° C) (24,2-21,5 ° C) = (11,4 кДж / ° C) (2.7 ° C) = 30,78 кДж (30,78 кДж) / (0,88 г) = 34,98 кДж / г
- Когда 100 г образца метана, CH 4 , сжигается в калориметре бомбы, температура изменяется с 21 ° C до 31 ° C, и выделяется 2200 Дж тепла. Какова удельная теплоемкость метана?
- Ответ
- ΔE = C v ΔT ⇒ C v = ΔE / ΔT = (2200 Дж) / (10 ° C) = 220 Дж / ° C Удельная теплоемкость = C v / г = (220 Дж / ° C) / (100 г) = 2,20 Дж / г- ° C
- Температура 0.Блок меди весом 85 кг оказался при 21 ° C. Медь поместили на солнце и повысили температуру до 28 ° C. Примите удельную теплоемкость меди 0,385 Дж / г- ° C и определите количество тепла, поглощаемого медным блоком.
- Ответ
- ΔH = C p ΔT = (850 г) (0,385 Дж / г- ° C) (7 ° C) = 2291 Дж = 2,3 кДж
- Кусок твердого калия 0,258 г помещают в воду внутри калориметра кофейной чашки, что приводит к бурной реакции.Предположим, что общий объем полученного раствора составляет 100 мл. Температура раствора изменяется с 22 ° C до 25,1 ° C из-за реакции. Сколько тепла выделяется на грамм калия в этой реакции? Предположим, что плотность раствора после реакции равна плотности воды и что теплоемкость раствора и реакционного сосуда обусловлена только водой, имеющей удельную теплоемкость 4,184 Дж / г- ° C.
- Ответ
- ΔH = C p ΔT = (100 г) (4,184 Дж / г- ° C) (3.1 ° C) = 1297 Дж (1297 Дж) / (0,258 г) = 5027 Дж / г .
- Образец натрия массой 22,99 г реагирует с 1,0 л воды в калориметре постоянного давления следующим образом:
2Na (s) + 2H 2 O (л) → 2NaOH (водн.) + H 2 (г)
температура воды от 20 ° C до 65 ° C. Предположим, что объем раствора остается 1,0 л, но плотность изменяется до 1,02 г / мл, а удельная теплоемкость изменяется до 4,00 Дж / г- ° C. Сколько тепла выделяется на каждый моль произведенной H 2 (г)?- Ответ
- ΔH = C p ΔT = (1000 мл) (1.02 г / мл) (4,00 Дж / г- ° C) (45 ° C) = 183600 Дж = 183,6 кДж
(183,6 кДж) / (0,5 моль H 2 (г)) = 367,2 кДж на моль H 2 (г) .( 22,99 г Na (т) ) ( ) 1 моль Na 22,99 г Na (т) ) ( ) 1 моль H 2 (г) 2 моль Na ) = 0.5 моль H 2 (г)
- ΔH = C p ΔT = (1000 мл) (1.02 г / мл) (4,00 Дж / г- ° C) (45 ° C) = 183600 Дж = 183,6 кДж
- Блок Ni 1,5 кг при 100 ° C помещают в 500 мл воды с температурой 21 ° C. Какова конечная температура при условии, что удельная теплоемкость Ni составляет 0,44 Дж / г- ° C, а удельная теплоемкость воды составляет 4,184 Дж / г- ° C. Подсказка: общая потеря тепла равна общему полученному теплу!
- Ответ
- Суммарные потери тепла Ni = (1500 г Ni) (0.44 Дж / г- ° C) (100 ° C — T f )
Общее тепло, выделяемое H 2 O = (500 мл) (1 г / 1 мл) (4,184 Дж / г- ° C) (T f — 21 ° C)
Приравняйте два выражения друг к другу и решите для T f = 40 ° C .
——————-
Обратите внимание, что для расчета общего количества тепла, теряемого Ni, конечная температура была вычтена из начальной, чтобы получить положительное число.
Другой способ взглянуть на это — написать выражения для ΔH Ni и ΔH воды, а затем сделать ΔH для Ni отрицательным значением ΔH для воды.Это потому, что Ni отдает тепло, а вода поглощает такое же количество тепла.
ΔH вода = (500 мл) (1 г / 1 мл) (4,184 Дж / г- ° C) (T f — 21 ° C)
ΔH Ni = (1500 г Ni) (0,44 Дж / г- ° C) (T f — 100 ° C)
ΔH вода = -ΔH Ni тогда дает те же выражения, что и выше.
- Суммарные потери тепла Ni = (1500 г Ni) (0.44 Дж / г- ° C) (100 ° C — T f )
Общее тепло, выделяемое H 2 O = (500 мл) (1 г / 1 мл) (4,184 Дж / г- ° C) (T f — 21 ° C)
Приравняйте два выражения друг к другу и решите для T f = 40 ° C .
- Какая химическая реакция соответствует ΔH o f для каждого из следующих веществ?
- HClO
- ½H 2 (г) + ½Cl 2 (г) + ½O 2 (г) → HClO
- C 2 H 5 OH
- 2C (т) + 3H 2 (г) + ½O 2 (г) → C 2 H 5 OH
- КМно 4
- К (с) + Mn (с) + 2O 2 → KMnO 4
- Ответ
- Ответ
- Ответ
- Используйте Приложение C для расчета ΔH ° для каждой из следующих реакций?
- 4FeO (s) + O 2 (г) → 2Fe 2 O 3 (s)
- ΔH rxn = (2 моль) (- 822.16 кДж / моль) — (4 моль) (- 297,9 кДж / моль) = -452,72 кДж
- H 2 SO 4 (л) + 2NaCl (т) → 2HCl (г) + Na 2 SO 4 (т)
- (-1387,1 кДж) + (2) (- 92,30 кДж) — (-814,0 кДж) — (2) (- 410,9 кДж) = 64,1 кДж
- 4HNO 3 (г) + 2H 2 O (г) → 2N 2 H 4 (г) + 7O 2 (г)
- (2) (95,4 кДж) + 0-4 (-134.63 кДж) — (2) (- 241,82 кДж) = 1212 кДж
- C 2 H 5 OH (л) + O 2 (г) → H 2 O (л) + CO 2 (г)
- (-285,83 кДж) + (-393,5 кДж) — (-277,7 кДж) — 0 = -401,63 кДж
- Ответ
- Ответ
- Ответ
- Ответ
- Рассчитайте ΔH для
O 3 (г) + 2NO 2 (г) → N 2 O 5 (г) + O 2 (г)
Учитывая следующие уравнения:O 3 (г) + NO 2 (г) → NO 3 (г) + O 2 (г) ΔH = 10.1 кДж
N 2 O 5 (г) → NO 3 (г) + NO 2 (г) ΔH = 48,3 кДж
- Ответ
- Переключите второе уравнение и прибавьте к первому.
O 3 (г) + NO 2 (г) → NO 3 (г) + O 2 (г) ΔH = 10,1 кДж
NO 3 (г) + NO 2 (г) → N 2 O 5 (г)) ΔH = -48,3 кДж
Объединение уравнений дает:
O 3 (г) + 2 NO 2 (г) → N 2 O 5 (г) + O 2 (г) ΔH = -38.2 кДж
- Переключите второе уравнение и прибавьте к первому.
- Рассчитайте ΔH для
4K 2 O (с) + 3O 2 (g) → 3K 2 O 2 (с) + 2KO 2 (с)
Учитывая следующие уравнения:K 2 O (s) + ½O 2 (g) → K 2 O 2 (s) ΔH = -132,6 кДж
4KO 2 (с) → 2K 2 O (с) + 3O 2 (с) ΔH = 411,6 кДж
2KO 2 (с) → K 2 O 2 (с) + O 2 (г) ΔH = 73.2 кДж
- Ответ
- Умножьте первое уравнение на 2, переключите второе уравнение, добавьте их к последнему уравнению.
2K 2 O (с) + O 2 (г) → 2K 2 O 2 (с) ΔH = -265,2 кДж
2K 2 O (с) + 3O 2 (г) → 4KO 2 (с) ΔH = -411,6 кДж
2KO 2 (с) → K 2 O 2 (с) + O 2 (г) ΔH = 73,2 кДж
Объединение уравнений дает:
4K 2 O (с) + 3O 2 (g) → 3K 2 O 2 (с) + 2KO 2 (с)
ΔH = -265.2 кДж — 411,6 кДж + 73,2 кДж = -603,6 кДж
- Умножьте первое уравнение на 2, переключите второе уравнение, добавьте их к последнему уравнению.
- Когда один моль твердого нафталина, C 10 H 8 , полностью сгорает, выделяется 4981 кДж тепла. Предположим, что образуется H 2 O (г), а для CO 2 ΔH o f = -393,5 кДж / моль. Что такое ΔH o f для нафталина?
- Ответ
C 10 H 8 (с) + 12O 2 (г) → 10CO 2 (г) + 4H 2 O (г) ΔH = -4981 кДж
ΔH rxn = 4ΔH o f, H 2 O + 10ΔH o f, CO 2 — ΔH o f, C 10 H 8 — 12ΔH o f, O 2
ΔH o f, C 10 H 8 = 4 (-241.82 кДж) + 10 (-393,5 кДж) + 4981 кДж = 78,7 кДж / моль
Обычная присадка к бензину — октан, C 8 H 18 . Когда октан сжигается, он выделяет тепло в соответствии со следующим уравнением.
2C 8 H 18 (л) + 25O 2 (г) → 18H 2 O (г) + 16CO 2 (г) ΔH = 1,02 x 10 4 кДж
- Сколько тепла выделяется на моль октана?
- ΔH = (1.02 x 10 4 кДж) / 2 = 5,1 x 10 3 кДж = 5100 кДж
- Сколько тепла выделяется при сжигании 10 г октана?
( 10 г C 8 H 18 ) ( ) 1 моль C 8 H 18 114 г C 8 H 18 ) ( ) ) = 447.4 кДж - Сколько энергии вырабатывается при сжигании 100 мл октана? Плотность октана 0,703 г / мл.
( 100 мл C 8 H 18 ) ( ) 0,703 г C 8 H 18 1 мл C 8 H 18 ) ( ) 1 моль C 8 H 18 114 г C 8 H 18 ) ( ) ) = 3145 кДж
- Ответ
- Ответ
- Ответ
- Сколько тепла нужно, чтобы превратить 100 г воды со льдом при -12 ° C в газ при 120 ° C?
- Ответ
H 2 O (с, -12 °) → H 2 O (с, 0 °)
ΔH 1 = C p, лед ΔT = (100 г) (2.092 кДж / г- & degC) (12 °) = 2510 Дж
H 2 O (с, 0 °) → H 2 O (l, 0 °)
ΔH 2 = ΔH фус = (100 г) (1 моль / 18 г) (6008 Дж / моль) = 75100 Дж
H 2 O (l, 0 °) → H 2 O (l, 100 °)
ΔH 3 = C p, liq ΔT = (100 г) (4,184 кДж / г- & degC) (100 °) = 41840 Дж
H 2 O (l, 100 °) → H 2 O (г, 100 °)
ΔH 4 = ΔH vap = (100 г) (1 моль / 18 г) (40.67 Дж / моль) = 226 Дж
H 2 O (г, 100 °) → H 2 O (г, 120 °)
ΔH 5 = C p, газ ΔT = (100 г) (1,841 кДж / г- & градус C) (20 °) = 3682 Дж
ΔH = 2510 Дж + 75100 Дж + 41840 Дж + 226 Дж + 3682 Дж = 123358 Дж = 123 кДж
- Какова энергия связи O-H в H 2 O (г)?
- Ответ
2H (г) + O (г) → H 2 O (г) (образуются две связи O-H)
ΔH rxn = (-241.
Удельная теплоемкость. Расчет количества теплоты, необходимого для нагревания тела или выделяемого им при охлаждении.

Количество теплоты
Расчеты;
Leave A Comment