А 1 | Предлагается два объяснения того экспериментального факта, что ускорение свободного падения не зависит от массы тел. А. В соответствии с третьим законом Ньютона два тела притягиваются друг к другу с одинаковой силой, поэтому они и падают на Землю с одинаковым ускорением. Б. В соответствии с законом всемирного тяготения сила тяжести пропорциональна массе, а в соответствии со вторым законом Ньютона ускорение обратно пропорционально массе. Поэтому любые тела при свободном падении движутся с одинаковым ускорением. Какое из них является верным?
| |||||||||
А 2 | Ученик объяснил
закономерности свободного падения
следующим образом: в соответствии с
законом всемирного тяготения на тело
большей массы действует большая сила;
следовательно, в соответствии со
вторым законом Ньютона тело большей
массы движется с большим ускорением. | |||||||||
1) В соответствии со вторым законом Ньютона ускорение обратно пропорционально массе, следовательно, ускорение свободного падения не зависит от массы: . 3) Земля неинерциальная система отсчета, поэтому ускорение не зависит от массы. 4) Земля не имеет точной шаровой формы, поэтому нельзя применять закон всемирного тяготения. | ||||||||||
А 3 | При свободном падении ускорение всех тел одинаково. Этот факт объясняется тем, что 1) Земля имеет очень большую массу 3) сила тяжести пропорциональна массе Земли 4)
сила тяжести пропорциональна массе
тела. | |||||||||
А 4 | Представим себе, что закон всемирного тяготения имеет вид , а основной закон динамики имеет вид . В таком фантастическом мире ускорение свободного падения 2) пропорционально массе тела 3) обратно пропорционально массе тела 4) обратно пропорционально квадрату массы тела | |||||||||
А 5 | В трубке, из которой откачан воздух, на одной и той же высоте находятся дробинка, пробка и птичье перо. Какое из этих тел позже всех достигнет дна трубки при их свободном падении с одной высоты? 1) Дробинка. 2)
Пробка. 3) Птичье перо. 4) Все три тела достигнут дна трубки одновременно. | |||||||||
А 6 | Планета имеет радиус в 2 раза меньший радиуса Земли. Известно, что ускорение свободного падения на поверхности этой планеты такое же, как на Земле. Чему равно отношение массы этой планеты к массе Земли? | |||||||||
1) 0,25 | 2) 0,5 | |||||||||
3) 1 | 4) 2 | |||||||||
В 1 | Какое
ускорение сообщает Солнце Земле своим
притяжением? Расстояние до Солнца
примерно в 24000 раз больше, чем радиус
Земли, а масса Солнца превышает массу
Земли в 333000 раз. | |||||||||
В 2 | Какое ускорение сообщает Солнцу Земля своим притяжением? Расстояние до Солнца примерно в 24000 раз больше, чем радиус Земли. Ускорение свободного падения на поверхности Земли равно 10 м/с2. () | |||||||||
В 3 | Какое ускорение сообщает Луна Земле своим притяжением? Расстояние до Луны примерно в 60 раз превышает радиус Земли. Масса Луны в 81 раз меньше массы Земли. | |||||||||
В 4 | Вычислите
ускорение Луны, движущейся вокруг
Земли по окружности. | |||||||||
С 1 | Отношение массы планеты Венера к массе планеты Земля составляет величину, равную 0,815, а отношение среднего радиуса Венеры среднему радиусу Земли равно 0,96. Какова сила тяжести спускаемого на Венеру аппарата массой 500 кг? Ускорение свободного падения на поверхности Земли равно 10 м/с2. (4421,66 Н) | |||||||||
Контрольная работа по теме «динамика»
Вариант 1.
1. В результате взаимодействия два тела получили ускорения, модули которых соответственно равны 0,2 и 0,3 м/с2.
2. На левом рисунке представлены вектор скорости и вектор равнодействующей всех сил, действующих на тело. Какой из четырех векторов на правом рисунке указывает направление вектора ускорения этого тела?
3. К пружине длиной 10см, коэффициент жесткости которой 500Н/м, подвесили груз массой 2кг. Чему стала равна длина пружины?
4. С лодки массой 420кг подтягивают канат, прикрепленный другим концом к баркасу.
Пути, пройденные лодкой и баркасом до встречи, равны 8 и 1,6м соответственно. Какова масса баркаса?
5. Нить маятника длиной 1м, к которой подвешен груз массой 100г, отклонена на угол α от вертикального положения и отпущена. Сила натяжения нити Т в момент прохождения маятником положения равновесия равна 2Н. Чему равен угол α?
Вариант 2.
1. Автомобиль действует на мост в верхней его точке с силой 9000Н. Определить модуль и направление силы, с которой мост действует на автомобиль?
2.
На рисунке представлен график зависимости силы упругости, возникающей при растяжении пружины, от величины ее деформации. Найдите жесткость этой пружины.
3. Тело массой 200г движется с ускорением 0,4м/с
4. Чему равно ускорение свободного падения на высоте, равной радиусу Земли?
5. С какой минимальной высоты наклонной плоскости должен скользить без трения брусок, чтобы описать «мертвую петлю» радиусом R, не оказывая давления в верхней точке петли?
Вариант 3.
1. Скорость тела массой 3кг, движущегося прямолинейно, изменяется по закону v=1=2t. Определить силу, сообщающую телу данное ускорение.
2. При исследовании зависимости силы трения от силы давления были получены результаты, представленные на рисунке графиком:
Наиболее точно отражает результаты эксперимента зависимость:
1) Fтр=0,3Fд. 2) Fтр=0,2Fд.
3) Fтр=0,1Fд. 4) Fтр=0,4Fд.
3. Сила притяжения Земли к Солнцу в 22,5 раза больше, чем сила притяжения Марса к Солнцу. Во сколько раз масса Земли больше массы Марса, если расстояние между Марсом и Солнцем в 1,5 раза больше расстояния между Землей и Солнцем?
4. Шахтная клеть в покое весит 2,5кН. С каким ускорением опускается клеть, если ее вес уменьшился до 2кН?
5. На экваторе некоторой планеты тела весят в два раза меньше, чем на полюсе. Определите среднюю плотность вещества планеты, если период ее вращения вокруг оси составляет 1ч 27,5мин.
Вариант 4.
1. Найдите массу гири, если действующая на нее сила тяжести равна 20Н.
2. На рисунке изображен график изменения модуля скорости вагона с течением времени. В какие промежутки времени суммарная сила, действующая на вагон со стороны других тел, равнялась нулю?
3. Тело массой 0,4кг равномерно тянут по горизонтальной поверхности с помощью пружины, расположенной параллельно поверхности.
Найти жесткость пружины, если она растянулась на 0,008м. Коэффициент трения равен 0,4.
4. Грузовой электровоз при трогании с места развивает максимальную силу тяги 380кН. Какое ускорение он сообщает составу массой 500т, если сила сопротивления составляет 250кН?
5. Конькобежец массой 60кг, стоя на льду, бросает под углом 300 к горизонту камень массой 1кг со скоростью 8м/с. На какое расстояние конькобежец откатится при броске, если μ=0,01?
Вариант 5.
1. Чему равен вес мальчика в начале подъема лифта, движущегося с ускорением 2м/с2? Масса мальчика 40кг.
2. На левом рисунке представлены векторы скорости и ускорения тела. Какой из четырех векторов на правом рисунке указывает направление вектора равнодействующей всех сил, действующих на это тело?
3. В инерциальной системе отсчета сила F сообщает телу массой m ускорение a . Как изменится ускорение тела, если массу тела и действующую на него силу уменьшить в два раза?
4.
На шнуре, перекинутом через неподвижный блок, помещены грузы массами 0,3 и 0,2кг. Какова сила натяжения шнура во время движения?
5. Тело массой m, движущееся с ускорением а, прикреплено к двум последовательно соединенным пружинам жесткости k1 и k2. Каково суммарное удлинение пружин? Коэффициент трения μ, колебаний нет, массами пружин принебречь.
Вариант 6.
1.Конькобежец массой 50кг скользит по льду. Найдите силу трения скольжения, действующую на конькобежца, если коэффициент трения стали по льду равен 0,02.
2. На рисунке представлен график зависимости проекции ускорения, с которым падает парашютист, от времени. В течение какого промежутка времени парашютист находился в состоянии невесомости?
3. Тело массой 4кг под действием некоторой силы приобрело ускорение 2м/с2. Какое ускорение приобретает тело массой 10кг под действием такой же силы?
4. На наклонной плоскости длиной 5м и высотой 3м находится груз массой 50 кг.
Какую силу нужно приложить, Чтобы удерживать тело на наклонной плоскости, если коэффициент сопротивления равен 0,2?
5. Санки массой m, движущиеся со скоростью V0 поднимаются в гору с углом наклона α . Какой путь L пройдут санки до полной остановки, если известно, что на горизонтальном участке с тем же коэффициентом трения санки, имеющие начальную скорость V0, проходят путь ?
Вариант 7.
1. Тело массой 3кг движется по окружности равномерно. Центростремительное ускорение равно 2м/с2. Каков модуль равнодействующей сил, действующих на тело?
2. На рисунке представлен график зависимости силы упругости, возникающей при растяжении пружины, от величины ее деформации. Найдите жесткость этой пружины.
3. Два маленьких шарика массой m каждый находятся на расстоянии r друг от друга и притягиваются с силой F. Какова сила гравитационного притяжения двух других шариков, если масса одного 3m , другого m /3, а расстояние между их центрами 3r?
1).
3F 2) 9F 3) F/3 4) F/9
4. Уравнение движения тела имеет вид S=t+0,1t2. К телу приложена сила 1кН. Найдите массу этого тела.
5. К покоящемуся на шероховатой горизонтальной поверхности телу приложена нарастающая горизонтальная сила тяги F=bt, где b — постоянная величина. На рисунке представлен график зависимости ускорения тела от времени действия силы. Определите коэффициент трения скольжения.
Вариант 8.
1. Два друга тянут в противоположных направлениях динамометр, прикладывая силы по 20Н каждый. Каковы показания динамометра?
2. На рисунке камень, привязанный к веревке длиной L=2,5м, равномерно вращается в вертикальной плоскости. Масса камня 2кг. При каком значении периода обращения камня его вес в точке А станет равной нулю?
3. В кабине лифта стоит человек, масса которого 70кг. Лифт опускается с ускорением 2м/с2. Определить силу давления на пол кабины.
4. На горизонтальной дороге автомобиль делает поворот радиусом 16м.
Какова наибольшая величина скорости, которую может развить автомобиль, чтобы его не занесло, если коэффициент трения скольжения колес о дорогу равен 0,4?
5. Найти силу натяжения нити в устройстве, изображенном на рисунке, если m1 =100г, m2=300г.
Вариант 9.
1. Лифт опускается вниз с ускорением 3м/с2. В нем находится девочка массой 30кг. Чему равен вес девочки? Ускорения свободного падения считать равным 10м/с2.
2. На левом рисунке представлены векторы скорости и ускорения тела. Какой из четырех векторов на правом рисунке указывает направление вектора равнодействующей всех сил, действующих на тело?
3. Радиус планеты меньше радиуса Земли в 3 раза. Чему равна масса планеты, если сила тяжести тела на ее поверхности равна силе тяжести этого тела на поверхности Земли? (Масса Земли равна М.)
М/3. 2) М. 3) М/9. 4) 9М.
4. Конькобежец движется со скоростью 10м/с по окружности радиусом 30м.
Под каким углом он должен наклониться к горизонту, чтобы сохранить равновесие?
5. На наклонной плоскости с углом наклона α неподвижно лежит тело. Коэффициент трения между телом и плоскостью равен μ. Наклонная плоскость начинает двигаться по столу с ускорением a в направлении, указанном на рисунке. При каком значении этого ускорения тело начинает соскальзывать?
Вариант 10.
1. Равнодействующая всех сил, действующая на движущееся тело, равно нулю. Какова траектория движения этого тела?
2. На рисунке представлены графики зависимости силы трения от силы давления. Определить отношение коэффициентов трения скольжения μ1/ μ2
3. Во сколько раз сила притяжения к Солнцу больше для Земли, чем для Марса? Масса Марса составляет 1/10 массы Земли, а расположен он в 1,5 раза дальше от Солнца, чем Земля.
4. Мальчик массой 50кг качается на качелях с длиной подвеса 4м. С какой силой он давит на сиденье при прохождении положения равновесия качелей со скоростью 6 м/с?
5.
Два тела массами М подвешены на невесомом блоке при помощи легкой нити и находятся в равновесии. К одному из них подвесили груз массой 2М, и система пришла в движение. С какой силой груз массой 2М действует на нить, соединяющую тела массами М и 2М?
Вариант 11.
1. На тело одновременно действуют две силы, направленные под прямым углом друг к другу. Одна сила равна 3 Н, а другая-4Н. Какова по модулю результирующая сила, действующая на тело?
2. На рисунке представлен график зависимости силы упругости, возникающей при растяжении пружины, от величины ее деформации. Найдите жесткость этой пружины.
3. После удара клюшкой шайба массой 0,15кг скользит по ледяной площадке. Ее скорость при этом меняется в соответствии с уравнением v=20-3t. Определите коэффициент трения шайбы о лед.
4. Тело массой 5кг лежит на горизонтальной площадке. Какую силу, направленную под углом 300 к горизонту, надо приложить к телу, чтобы сообщить ему ускорение 0,5м/с2, если коэффициент трения составляет 0,1?
5.
К концам невесомой нерастяжимой нити, перекинутой через невесомый неподвижный блок, подвешены грузы массами m1=1кг и m2=2кг. Чему равно ускорение, с которым движется второй груз? (Трением в оси можно принебречь)
Вариант 12.
1. Луна и Земля взаимодействуют гравитационными силами. Каково соотношение между модулями сил F1 действия Земли на Луну и F2 действия Луны на Землю?
2. Скорость грузового лифта изменяется в соответствии с графиком, представленном на рисунке. В какой промежуток времени сила давления груза на пол совпадает по модулю с силой тяжести?
3. Автомобиль массой 1000кг движется по выпуклому мосту, радиус кривизны которого равен 40м. Какую скорость должен иметь автомобиль в верхней точке моста, чтобы пассажиры в этой точке почувствовали состояние невесомости?
4. Санки с седоками общей массой 100кг начинают съезжать с горы высотой 8м и длиной 100м. Какова средняя сила сопротивления движению санок, если в конце горы они достигли скорости 10 м/с.
5. К нижнему концу легкой пружины подвешены связанные невесомой нитью грузы: верхний массой 0,2кг и нижний массой 0,1кг. Нить, соединяющую грузы, пережигают. С каким ускорением начнет двигаться верхний груз?
Вариант 13.
1. Как должен двигаться самолет, чтобы пилот испытывал состояние невесомости?
2. На левом рисунке представлены векторы скорости и ускорения тела. Какой из четырех векторов на правом рисунке указывает направление вектора равнодействующей всех сил, действующих на это тело?
3. Под действием силы 3Н пружина удлинилась на 4см, а под действием силы 6Н – на 8см. Чему равен модуль силы, под действием которого удлинение пружины составило 6см?
4. На шероховатом столе лежит доска длиной 0,4м. На ней у ее левого конца находится небольшой брусок массой 100г. Коэффициент трения скольжения бруска о доску 0,5. Какую минимальную скорость нужно сообщить бруску, чтобы он соскользнул с правого края доски?
5. На наклонной плоскости с углом наклона α неподвижно лежит тело.
Коэффициент трения между телом и плоскостью равен μ. Наклонная плоскость начинает двигаться по столу с ускорением a в направлении, указанном на рисунке. При каком значении этого ускорения тело начинает соскальзывать?
Вариант 14.
1. К пружине жесткостью 40Н/м подвешен груз массой 0,5кг. Чему равна сила упругости?
2. На рисунке представлены графики зависимости силы трения от силы давления. Определить отношение коэффициентов трения скольжения μ1/ μ2
3. С какой скоростью автомобиль должен проходить середину выпуклого моста радиусом 40м, чтобы центростремительное ускорение равнялось ускорению свободного падения?
4. Какое ускорение сообщает Солнцу Земля своим притяжением? Расстояние от Земли до Солнца примерно в 24тыс. раз больше, чем радиус Земли. (Ответ выразите в 10-8 м/с2)
5. К покоящемуся на шероховатой горизонтальной поверхности телу приложена нарастающая горизонтальная сила тяги F=bt, где b — постоянная величина.
На рисунке представлен график зависимости ускорения тела от времени действия силы. Определите коэффициент трения скольжения.
Вариант 15.
1. Санки массой 5кг движутся по горизонтальной дороге. Сила трения их полозьев о дорогу равна 6Н. Чему равен коэффициент трения саночных полозьев о дорогу?
2. На рисунке изображен график изменения модуля скорости вагона с течением времени. В какие промежутки времени суммарная сила, действующая на вагон со стороны других тел, равнялась нулю?
3. Во сколько раз сила притяжения к Солнцу больше для Земли, чем для Меркурия? Масса Меркурия составляет 1/18 массы Земли, а расположен он в 2,5 раза ближе к Солнцу, чем Земля.
4. Масса легкового автомобиля равна 2000кг, а грузового 8000кг. Во сколько раз ускорение легкового автомобиля больше, чем грузового, если сила тяги грузового автомобиля в 2 раза больше, чем легкового?
5. Санки массой m, движущиеся со скоростью V0 поднимаются в гору с углом наклона α .
Какой путь L пройдут санки до полной остановки, если известно, что на горизонтальном участке с тем же коэффициентом трения санки, имеющие начальную скорость V0, проходят путь ?
Вариант 16.
1. Тело движется по окружности радиусом 5м. Период его обращения равен 10с. Определите скорость тела.
2. На рисунке камень, привязанный к веревке длиной L=2,5м, равномерно вращается в вертикальной плоскости. Масса камня 2кг. При каком значении периода обращения камня его вес в точке А станет равной нулю?
3. Платформа шахтного подъемника весит 2,5кН. С каким ускорением опускается подъемник, если сила натяжения каната 2кН?
4. Двигатель развивает силу тяги, обеспечивающую ускорение порожнего автомобиля 0,3м/с2. Какова масса груза в тоннах, если груженый автомобиль трогается с места с ускорением 0,2м/с2? Масса порожнего автомобиля 4т.
5. Тело массой m, движущееся с ускорением а, прикреплено к двум последовательно соединенным пружинам жесткости k1 и k2.
Каково суммарное удлинение пружин? Коэффициент трения μ, колебаний нет, массами пружин принебречь.
Вариант 17.
1. Тело сжимают две силы. Сила, равная 60Н, направлена вправо, а сила, равная 100Н, направлена влево. Каковы направление и модуль равнодействующей сил, действующих на тело?
2. На левом рисунке представлены вектор скорости и вектор равнодействующей всех сил, действующих на тело. Какой из четырех векторов на правом рисунке указывает направление вектора ускорения этого тела?
3. Тело движется по горизонтальной шероховатой поверхности под действием силы величиной 50Н с постоянным ускорением. Величина ускорения 2м/с2, а масса тела 5кг. Определить величину силы трения о плоскость.
4. Вагонетка массой 180кг прошла в первую секунду путь 15см. Определить силу, сообщившую ей ускорение.
5. Конькобежец массой 60кг, стоя на льду, бросает под углом 300 к горизонту камень массой 1кг со скоростью 8м/с. На какое расстояние конькобежец откатится при броске, если μ=0,01?
Вариант 18.
1. После спуска с сортировочной горки железнодорожная платформа массой 9т имела скорость 2м/с и двигалась до полной остановки в течение 10с. Какова равнодействующая всех сил, действующих на платформу?
2. На рисунке представлен график зависимости проекции ускорения, с которым падает парашютист, от времени. В течение какого промежутка времени парашютист находился в состоянии невесомости?
3. Парашютист массой 85кг при раскрытом парашюте опускается с постоянной скоростью. Чему равна сила сопротивления воздуха?
4. Под действием какой постоянной силы ранее покоящееся тело массой 0,3кг в течение 5с пройдет путь 25м?
5. На экваторе некоторой планеты тела весят в два раза меньше, чем на полюсе. Определите среднюю плотность вещества планеты, если период ее вращения вокруг оси составляет 1ч 27,5мин.
Вариант 19.
1. Брусок массой m движется по горизонтальной поверхности стола под действием силы F, направленной под углом α к горизонту. Коэффициент трения скольжения μ.
Определите силу трения.
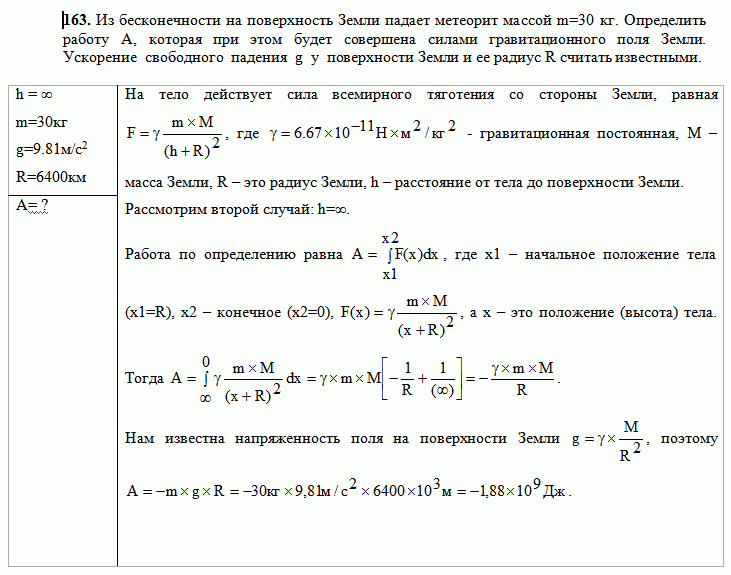
2. На рисунке представлен график зависимости силы упругости, возникающей при растяжении пружины, от величины ее деформации. Найдите жесткость этой пружины.
3. К одному концу веревки, перекинутой через блок, подвешен груз массой 10кг. С какой силой нужно тянуть вниз другой конец веревки, чтобы груз поднимался с ускорением 1м/с2?
4. Человек шестом отталкивает от пристани баржу, прилагая усилие 500Н. За 40с баржа отошла от пристани на 1м. Какова масса баржи?
5. С какой минимальной высоты наклонной плоскости должен скользить без трения брусок, чтобы описать «мертвую петлю» радиусом R, не оказывая давления в верхней точке петли?
Вариант 20.
1. Автомобиль движется со скоростью 54км/ч. Каков наименьший радиус поворота автомобиля, если коэффициент трения скольжения колес о полотно дороги равен 0,5?
2. При исследовании зависимости силы трения от силы давления были получены результаты, представленные на рисунке графиком:
Наиболее точно отражает результаты эксперимента зависимость:
1) Fтр=0,3Fд.
2) Fтр=0,2Fд. 3) Fтр=0,1Fд. 4) Fтр=0,4Fд.
3. Кабина шахматного подъемника имеет массу 250кг. С каким ускорением опускается кабина, если сила натяжения каната 2000Н.
4. Под действием двух взаимно перпендикулярных сил, величины которых 3Н и 4Н, тело переместилось на 20м за 2с. Определить массу тела.
5. Нить маятника длиной 1м, к которой подвешен груз массой 100г, отклонена на угол α от вертикального положения и отпущена. Сила натяжения нити Т в момент прохождения маятником положения равновесия равна 2Н. Чему равен угол α?
Вариант 21.
1. Во сколько раз скорость искусственного спутника, вращающегося вокруг Земли по круговой орбите радиуса R, больше скорости спутника, вращающегося по орбите радиуса 2R?
2. На левом рисунке представлены векторы скорости и ускорения тела. Какой из четырех векторов на правом рисунке указывает направление вектора равнодействующей всех сил, действующих на это тело?
3.
Вагон, масса которого 5т, двигается по горизонтальному пути под действием усилия рабочего, которое равно 250Н. С каким ускорением движется вагон, если на преодоление трения нужна сила в 150Н?
4. Грузовик массой 3т идет со скоростью 36км/ч. Какой должна быть величина тормозящей силы, чтобы тормозной путь был 50м?
5. Нить маятника длиной 1м, к которой подвешен груз массой 100г, отклонена на угол α от вертикального положения и отпущена. Сила натяжения нити Т в момент прохождения маятником положения равновесия равна 2Н. Чему равен угол α?
Вариант 22.
1. Масса космонавта 60кг. Какова его масса на Луне, где гравитационное притяжение в шесть раз слабее, чем на Земле?
2. На рисунке представлены графики зависимости силы трения от силы давления. Определить отношение коэффициентов трения скольжения μ1/ μ2
3. Тело движется по горизонтальной поверхности под действием силы 30Н, приложенной под углом 600 к горизонту.
Масса тела 5кг. Определить ускорение тела.
4. Автомобиль, масса которого вместе с грузом 8т, движется со скоростью 36км/ч. Определить путь, пройденный на горизонтальном участке до полной остановки, если сила торможения 25000Н.
5. С какой минимальной высоты наклонной плоскости должен скользить без трения брусок, чтобы описать «мертвую петлю» радиусом R, не оказывая давления в верхней точке петли?
Вариант 23.
1. Автомобиль массой 1т движется по кольцевой дороге радиусом 100м с постоянной скоростью 20м/с. Чему равна сила, действующая на автомобиль?
2. Скорость грузового лифта изменяется в соответствии с графиком, представленном на рисунке. В какой промежуток времени сила давления груза на пол совпадает по модулю с силой тяжести?
3. С каким ускорением надо поднимать груз на веревке, чтобы сила натяжения веревки была в 2 раза больше его тяжести?
4. Поезд, отправляясь со станции, движется равноускоренно. Пройдя расстояние 800м, он приобретает скорость 72км/ч.
Чему равна сила, сообщающая поезду ускорение, если его масса равна 100т?
5. На экваторе некоторой планеты тела весят в два раза меньше, чем на полюсе. Определите среднюю плотность вещества планеты, если период ее вращения вокруг оси составляет 1ч 27,5мин.
Вариант 24.
1. Какие из величин (скорость, сила, ускорение, перемещение) при механическом движении всегда совпадают по направлению?
2. При исследовании зависимости силы трения от силы давления были получены результаты, представленные на рисунке графиком:
Наиболее точно отражает результаты эксперимента зависимость:
1) Fтр=0,3Fд. 2) Fтр=0,2Fд. 3) Fтр=0,1Fд. 4) Fтр=0,4Fд.
3. Определить коэффициент трения скольжения, если горизонтальная сила 7,5Н сообщает телу массой 1кг ускорение 5м/с2.
4. С какой начальной скоростью движется автомобиль массой 3т, если под действием тормозящей силы в 3кН он останавливается на расстоянии 50м?
5.
Конькобежец массой 60кг, стоя на льду, бросает под углом 300 к горизонту камень массой 1кг со скоростью 8м/с. На какое расстояние конькобежец откатится при броске, если μ=0,01?
Вариант 25.
1. Молоток массой 0.8кг ударяет по небольшому гвоздю и забивает его в доску. Скорость молотка перед ударом равна 5м/с, после удара она равна 0м/с, продолжительность удара 0,2 с. Определить среднюю силу взаимодействия молотка с гвоздем.
2. На левом рисунке представлены векторы скорости и ускорения тела. Какой из четырех векторов на правом рисунке указывает направление вектора равнодействующей всех сил, действующих на тело?
3. Сила притяжения Земли к Солнцу в 2,9 раза больше, чем сила притяжения Меркурия к Солнцу. Во сколько раз расстояние между Меркурием и Солнцем меньше расстояния между Землей и Солнцем, если масса Земли в 18 раз больше массы Меркурия?
4. Вагон, масса которого 5т, движется со скоростью 4м/с. Под действием некоторой силы скорость его возрастает до 9м/с, и при этом вагон проходит расстояние 65м.
Какова величина силы, действующей на него?
5. Тело массой m, движущееся с ускорением а, прикреплено к двум последовательно соединенным пружинам жесткости k1 и k2. Каково суммарное удлинение пружин? Коэффициент трения μ, колебаний нет, массами пружин принебречь.
Вариант 26.
1. Легкоподвижную тележку массой 3кг толкают с силой 6Н. Определить ускорение тележки.
2. На рисунке камень, привязанный к веревке длиной L=2,5м, равномерно вращается в вертикальной плоскости. Масса камня 2кг. При каком значении периода обращения камня его вес в точке А станет равной нулю?
3. С каким ускорением трактор ведет прицеп, если сопротивление движению равно 1500Н, масса прицепа 500кг, а сила тяги на крюке трактора 1600Н?
4. Пуля массой 10г вылетает из дула винтовки со скоростью 860 м/с, а через 2с ее скорость стала равна 300м/с. Определить среднюю величину силы сопротивления при полете пули.
5. Санки массой m, движущиеся со скоростью V0 поднимаются в гору с углом наклона α .
Какой путь L пройдут санки до полной остановки, если известно, что на горизонтальном участке с тем же коэффициентом трения санки, имеющие начальную скорость V0, проходят путь ?
Вариант 27.
1. На горизонтальной дороге автомобиль делает разворот радиусом 9м. Коэффициент трения шин об асфальт равен 0,4. Определить максимальную скорость, при которой автомобиль не занесет.
2. На рисунке изображен график изменения модуля скорости вагона с течением времени. В какие промежутки времени суммарная сила, действующая на вагон со стороны других тел, равнялась нулю?
3. Груз массой 5кг, привязанный к невесомой нерастяжимой веревке, поднимают вертикально вверх с ускорением 3м/с». Определите силу натяжения веревки.
4. Пассажирский поезд массой 500т движется при торможении равнозамедленно; при этом его скорость за 20с уменьшилась от 54 до 36км/ч. Найти силу торможения.
5. К покоящемуся на шероховатой горизонтальной поверхности телу приложена нарастающая горизонтальная сила тяги F=bt, где b — постоянная величина.
На рисунке представлен график зависимости ускорения тела от времени действия силы. Определите коэффициент трения скольжения.
Вариант 28.
1. Мальчик резко поднимает гирю, действуя на нее с силой 100Н. С какой силой гиря действует на мальчика?
2. Скорость грузового лифта изменяется в соответствии с графиком, представленном на рисунке. В какой промежуток времени сила давления груза на пол совпадает по модулю с силой тяжести?
3. Груз тянут за канат силой 100Н, направленной горизонтально. Определить коэффициент трения груза о горизонтальную поверхность, если он движется равномерно, а масса груза 50кг.
4. Сколько времени действовала на тело массой 2кг постоянная сила 10Н, если скорость тела увеличилась на 2м/с? 5. На наклонной плоскости с углом наклона α неподвижно лежит тело. Коэффициент трения между телом и плоскостью равен μ. Наклонная плоскость начинает двигаться по столу с ускорением a в направлении, указанном на рисунке. При каком значении этого ускорения тело начинает соскальзывать?
Вариант 29.
1. Человек с парашютом плавно опускается на землю с постоянной скоростью. Масса человека 80кг. Определить равнодействующую силу, с которой парашют действует на человека.
2. На рисунке представлен график зависимости проекции ускорения, с которым падает парашютист, от времени. В течение какого промежутка времени парашютист находился в состоянии невесомости?
3. На поверхности Земли на тело действует сила тяжести, равная 10Н. Какова сила тяжести, действующая на то же тело на высоте, равной радиусу Земли?
4. Под действием силы 10Н тело движется прямолинейно так, что зависимость пройденного пути от времени дается уравнением S=5+2t+1t2. Найдите массу тела.
5. Два тела массами М подвешены на невесомом блоке при помощи легкой нити и находятся в равновесии. К одному из них подвесили груз массой 2М, и система пришла в движение. С какой силой груз массой 2М действует на нить, соединяющую тела массами М и 2М?
Вариант 30.
1. На два тела действуют равные силы. Первое тело имеет массу 50кг и движется с ускорением 2м/с2. Какова масса второго тела, если его ускорение равно 1м/с2?
2. Электровоз ведет поезд с ускорением 0,1 м/с2, масса поезда 60т. Сила тяги 10120Н. Найти силу сопротивления.
3. На рисунке представлен график зависимости силы упругости, возникающей при растяжении пружины, от величины ее деформации. Найдите жесткость этой пружины.
4. С лодки массой 420кг подтягивают канат, прикрепленный другим концом к баркасу.
Пути, пройденные лодкой и баркасом до встречи, равны 8 и 1,6м соответственно. Какова масса баркаса?
5. К концам невесомой нерастяжимой нити, перекинутой через невесомый неподвижный блок, подвешены грузы массами m1=1кг и m2=2кг. Чему равно ускорение, с которым движется второй груз? (Трением в оси можно принебречь)
астроном Владимир Сурдин о конце нашей Вселенной и влиянии темной материи
У нас есть 5 млрд лет, прежде чем Солнце войдет в предсмертную стадиюРазделим все факторы, которые грозят нашей планете и Солнечной системе, на две категории — неизбежные и случайные.
С неизбежными мы более-менее разобрались, так как видим другие системы и планеты, как они развиваются во времени, и примерно можем предсказать, что ждет Землю. Со случайными дело хуже, они могут произойти в любой момент, а могут не случиться вообще. Но к ним нужно быть готовым, а значит, нужно и в этом тоже разбираться.
В Солнечной системе есть восемь больших планет и очень много разной мелочи. Вот та самая мелочь — это хаотически летающие тела между планетами, и от них не всегда можно ожидать приятных встреч. Солнце в 330 тыс. раз больше нашей планеты, ему стоит только чихнуть, и от Земли ничего не останется. Пока везет, что мы перехватываем лишь одну миллиардную часть мощности. Представьте, что мы нашли какой-то рефлектор, с помощью которого все излучение Солнца сконцентрировали на Земле, что же произойдет? Через четыре минуты океаны не просто закипят, они испарятся в космос. Земля полностью лишится воды. Через полторы недели от планеты вообще ничего не останется, кроме облачка плазмы, настолько высока мощность Солнца.
Пока что, прошедшие миллиарды лет, оно вело себя благополучно, но это не значит, что так будет продолжаться вечно.
Сегодня из атмосферы Земли в космос утекает примерно 3 кг водорода в секунду. Вода расщепляется в верхних слоях атмосферы на водород и кислород. Водород улетает, а кислород окисляет породы планеты и тоже пропадает. Помножьте это на миллиард лет, и выяснится, что через 3 млрд лет не будет ни капли жидкой воды. Без воды мы не можем существовать. Однако это не значит, что жизнь на Земле вообще прекратится, есть подземные источники воды, соответственно, и условия для жизни. Меня как астронома это очень удивило. Под землей, на глубине до 3 км, есть микробы, и их биомасса больше, чем всей жизни, которая есть на поверхности. Однако чуть позже не станет и ее, так как Земля до глубины в 3 км высохнет довольно быстро.
Через 5 млрд лет Солнце войдет в предсмертную стадию красного гиганта, оно начнет расширяться и его поверхность будет остывать.
Солнце станет очень большим и не просто высушит, а сожжет Землю. Сама планета никуда не денется, она все так же будет вращаться на орбите, но условий для жизни не будет. Конечно, в такое будущее заглядывать рановато, но если подумать, ситуация не такая уж и плохая. На Земле будет жарко, но в Солнечной системе есть более далекие планеты, например, Плутон. В тот момент, когда Солнце станет красным гигантом, на Плутоне будет нормальная температура. Дальше Солнце загорится и сделает Плутон теплым и приспособленным для жизни.
В какой-то момент Земля перестанет удаляться от Солнца, начнет приближаться и нырнет в него, растает и перестанет там существовать. Мы об этом довольно давно думаем, и расчеты были не очень уверенные, но последние два-три года уверенность пришла. Последние миллионы лет жизни будет расти размер Солнца. Земля будет немного отдаляться, так как, толстея, Солнце станет терять часть так называемого солнечного ветра, терять массу. Казалось бы, это должно решить проблему, Земля никогда не коснется поверхности Солнца, но недавно мы стали учитывать новые эффекты: приливного трения, торможения и так далее.
Для Солнца нырнувшая в него Земля будет незаметна, как перец в супе. Сегодня можно с уверенностью сказать, что так оно и будет, потому что расчеты очень аккуратные и надежные. Позже Солнце станет похоже на планетарную туманность. На самом же деле — станет просто умирающей звездой.
Расширяясь, Солнце достигнет Меркурия и съест его, та же участь постигнет и Венеру. Оболочка рассеется, и от Солнца останется маленький огрызок — белый карлик. Солнечной системе станет холодно, от белого карлика тепла не дождешься, он будет немного освещать, но практически не будет греть. Солнечная система и те планеты, что останутся несъеденными Солнцем в период его красного гиганта, замерзнут. Даже на Плутоне, где мы собирались устроиться на несколько миллионов лет, станет очень холодно. Есть ли какая-то возможность найти прибежище в Солнечной системе? У планет-гигантов, особенно у Юпитера и Сатурна, есть спутники. О спутнике Европа кто-нибудь слышал? Там ледяная корка, а под ней, на 100-километровой глубине, океан.
Есть еще спутник Титан, он живет рядом с Сатурном. Там атмосфера как у нашей планеты, но сила тяжести в семь раз меньше, чем на Земле. Надев крылья, там можно летать, так показали расчеты. Каким-то образом Титан подогревает сам себя изнутри, там есть источники внутренней энергии. Так что с Плутона придется переместиться на Титан и провести там, может быть, миллиард лет.
Непрогнозируемые явления, про которые нельзя наверняка сказать, когда они произойдут, — это удары крупных метеоритов и ядер комет. То, что мельче 50 м, обычно нам не угрожает. Все, что более крупное, свободно пробивает атмосферу Земли. Метеориты либо не разрушаются в атмосфере, либо, даже разрушившись, наносят ущерб. Редкое событие в 2013 году, произошедшее в Челябинске, над миллионным городом промчался метеорит диаметром 20 м. Он шел почти что параллельно земной поверхности. Самые любознательные смотрели в окно на это замечательное зрелище, им и досталось.
Через несколько минут пришла ударная волна, выбило стекла, и около 1 500 человек обратились в больницы, но, к счастью, никто не пострадал. Самый крупный осколок метеорита весил полтонны, он пробил замерзшее озеро Чебаркуль, потом его оттуда достали. Но не всегда все так хорошо обходится. Например, самый большой и самый известный кратер в Аризоне был образован не таким уж и большим метеоритом, всего 50–60 м. Но этот метеорит шел вертикально и состоял из железа. Железные метеориты самые неприятные — они почти не разрушаются в атмосфере, очень прочные и долетают в целом состоянии. В 1947 году был такой метеоритный дождь в России. А в 1908 году произошла Тунгусская катастрофа. Там пролетело некое тело размером примерно 95–100 м. От взрыва в атмосфере полегла тайга и загорелась территория современной большой Москвы — 2 000 кв. км леса. Если бы это произошло в городе, то немало домов бы пострадало. Но тогда городов было мало, а тайги было много.
Мы точно знаем, что 65 млн лет назад большой, в 10 км диаметром метеорит упал в районе Мексики.
Это очень дорого обошлось нашей биосфере. Примерно 70% видов, в том числе и динозавров, исчезли. Биосфера Земли выдержала это, но сильно изменилась. Говорят, это было в пользу человечества, потому что рептилии вымерли, а всякие землеройки остались, а то так и сидели бы под гнетом динозавров, но сегодня эти динозавры — мы. Мы — цари природы, и для нашей техносферы такая история была бы неприятной. Когда она произойдет — характерный период 50–70 млн лет, а вообще какой-то периодичности нет. Крупные астероиды, диаметром в 100 м, падают раз в пять лет. Как раз Тунгусский метеорит был одним из них. Думаю, тут ситуацию немного приукрасили, и он падает раз в тысячу лет. Километрового размера метеориты падают примерно раз в полмиллиона лет, а десятикилометровые — раз в 80–100 млн лет. Для нас это был бы конец цивилизации, но биосфера в очередной раз бы пережила такой удар. Просто на смену нам какие-нибудь новые землеройки стали бы быстро эволюционировать и завоевали бы эту планету, а мы бы исчезли потому, что не можем жить без своих технических костылей, электричества и электроники, а она в первую очередь страдает от таких катаклизмов.
Любопытно, что не только члены нашей Солнечной системы, по-видимому, угрожают Земле. Удивительное событие произошло осенью 2017 года. Я занимаюсь астрономией уже 50 лет и не надеялся, что такое случится при моей жизни, но это произошло. Из другой планетной системы, из глубин галактики, такого мы еще никогда не видели и поэтому не ожидали. Космическое тело стремительно пролетело мимо планет: Земли, Венеры, Меркурия и так далее. Обогнуло Солнце, прямо впритирочку к нему, и уже на отлете мы его заметили. Первый такой объект был назван Оумуамуа, что в переводе с гавайского — «первый вестник издалека». У него очень странная форма, обычно астероиды более или менее шарообразны. Вы вряд ли встретите на улице камень, похожий на этот объект. Среди миллионов открытых астероидов — это первый такой «карандаш». Деталей, конечно, на нем мы не различили, но этот «карандаш» в десять раз длиннее своей ширины. Одна из идей была, что это космический корабль пришельцев, смеяться не стоит, так как эта идея не опровергнута.
Он летел со скоростью 80 км/с, промелькнул и сейчас только самые крупные телескопы вдогонку его видят. Было желание послать к нему космический аппарат, но у нас нет таких аппаратов, которые бы летали с такой бешеной скоростью и могли бы его догнать. Потому он уйдет, и мы лишимся возможности узнать, был это космический корабль или естественное тело, но если естественное, то очень необычное. Оно было примерно 300 м размером. Однако при скорости 80 м/с это был бы очень серьезный удар. Была восстановлена его траектория уже после полета. Будем надеяться, что удар астероида по Земле произойдет не скоро. Мы над этим работаем, пока что еще не можем уничтожить или отвести, но можем предупредить о нем. Сегодня специальные телескопы-роботы как раз созданы в МГУ. Они стоят на территории всей России от Владивостока до Калининграда. И на Канарах, и в Мексике, и сегодня со всей Земли мы можем получать информацию о том, что пролетает. К сожалению, все небо мы еще не в состоянии осматривать, но скоро, надеюсь, будем контролировать его полностью и сможем хотя бы предупреждать.
Если предупрежден, то можешь хотя бы эвакуироваться с того места, где ты находишься.
Диаметр Земли в 100 с лишним раз меньше, чем Солнца. Наша планета — это крупинка, которую Солнце проглотит и не заметит, а значит, то, что происходит там, рано или поздно может навредить Земле. Особенно опасным будет последнее мгновение жизни звезды, надеюсь, что наше так сильно не проявит себя во время смерти, но некоторые соседние с нами звезды очень даже могут. Те звезды, что помассивнее Солнца, кончают жизнь мгновенно в виде взрыва. Их обычно называют взрывами сверхновых звезд. Эти вспышки, как мы недавно выяснили, анизотропны, то есть не во всех направлениях одинаково выбрасывается энергия. Она, как выяснилось, выбрасывается в основном в виде двух джетов. Звезда в конце жизни быстро сжимается и превращается в такой «блин», энергия может выплеснуться только по оси его вращения, и иногда на нас такие потоки попадают. Раз в сутки или раз в двое суток мы фиксируем такие кратковременные мощные вспышки джетов, направленные точно на Землю.
Эти события происходят очень далеко от нас, даже не в соседних галактиках. Мы их видим, но большой опасности они не представляют. Если же это произойдет в нашей галактике и такой джет будет направлен на Землю, то это будет серьезная проблема. Это колоссальная энергия, и она сконцентрирована в очень узкий пучок, практически как лазерный луч. Солнце, к счастью, не в центре нашей галактики.
В центре лучше не обитать, там происходят очень мощные процессы. Солнце находится на краю галактики. Относительно небольшая часть нашей галактики детально исследована. В одной из областей тысячи звезд летают хаотически, и каждая из них окружена роем своих планет, мы это называем облаками Оорта. Звезды друг с другом практически не сталкиваются, расстояние между ними большое, размер звезд маленький, и они просто проходят мимо друг друга. Но вот эти облака мелких тел сталкиваются, и они большие, их размер сравним с расстояниями между звездами, любое движение звезд приводит к тому, что одно облако влетает в другое.
Это уже небезопасно. Когда чужая звезда проходит через облако Оорта, своей гравитацией она возмущает движение мелких тел, сбивает их с привычных орбит, часть из них покидает Солнечную систему, а часть попадает в центр, где наша планета. Судя по тому, что мы знаем о метеоритных кратерах, которые уже обнаружены на Земле (их около 100 штук, накопленных за последние 250 млн лет), периодически через наше облако Оорта пролетают чужие звезды и организуют метеоритный дождь в сторону планетных систем. И достается всем, в том числе и нашей Земле. Как мы видим, периодичность большая — десятки миллионов лет прогнозировать неприятности не стоит, но на недалекое будущее придется.
Вселенная расширяется. Это значит, что в прошлом она была более плотной и когда-то началась, мы называем это Большим взрывом. Но неожиданным оказывается тот факт, что расширение Вселенной не замедляется, а ускоряется. Раньше считалось, что галактики разлетаются, но они притягивают друг друга.
Кроме притяжения, у них ничего нет, они тормозят разлет и должны постепенно замедляться и, возможно, даже сближаться. К сожалению, это не так. Был Большой взрыв, расширение понемногу замедлялось, начиная примерно с возраста вселенной 7,5-8 млрд лет и по нынешнее время, расширение стало ускоренно развиваться, то есть с ускорением. Такое ощущение, что галактики расталкиваются какой-то средой, это можно назвать антигравитацией. Мы же называем это влиянием темной энергии. Это непонятная, неисследованная сущность, про которую пока никто ничего не может сказать, кроме того, как она действует. Действует же она как антигравитация. Чем дальше друг от друга находятся два тела, тем сильнее они отталкиваются друг от друга. Это мизерная, совершенно незаметная сила в пределах наших земных лабораторий, нам никогда в жизни ее не измерить, но в больших масштабах она начинает себя проявлять так, что превосходит обычное притяжение и уже руководит движением далеких галактик.
Раз сегодня темная энергия победила гравитацию, то в ближайшие миллиарды лет она будет тоже продолжать свое отталкивающее влияние, а вот в далеком будущем — непонятно, может, ее свойства изменятся.
Мы не знаем, что это какое-то поле или какое-то свойство вакуума. Пока только увидели, что оно есть. Может быть, в будущем она перестанет так сильно расталкивать галактики, и разлет снова остановится. Это было бы неплохо, мы бы не потеряли соседей. Однако если этого не произойдет, то постепенно мы будем терять соседей. Сначала от нас улетят соседние скопления галактик, и мы останемся в одиночестве, будет наша галактика, туманность Андромеды. В итоге в нашей галактике останется всего лишь 100 млрд звезд. Казалось бы, звезд много и есть куда полететь, но в конце концов и галактика начнет терять свои звезды, но это будет не скоро.
Это такое далекое будущее, что прогнозировать его практически бесполезно. Расширение тормозилось, а начиная с середины, нынешнего ее возраста, она стала расширяться еще быстрее, хотя раньше считалось, что будет наоборот. К счастью, идея о том, как устроен мир, оказалась намного богаче, чем вот такая, грозящая нам в будущем пустота.
Это называется фрактальной вселенной. Саму гипотезу об этом высказал наш физик Андрей Линд, сейчас он работает в США. Оказалось, что она решает многие космологические проблемы. Наш мир — одна из локальных вселенных. Она может схлопнуться, может расшириться, но это не значит, что она единственная в физическом мире. Есть вселенные, связанные с ней, но неизвестно, каким именно образом. Есть надежда, что мы сможем путешествовать из одной вселенной в другую, и если эта перестанет нас удовлетворять, то мы сможем более комфортабельные и приятные для существования вселенные найти и перебежать туда. Если это так, то мир вечен, хотя каждая из вселенных конечна. Вот слова Андрея Линда: «Через миллиарды миллиардов лет наш вакуум распадется, и наша часть Вселенной станет десятимерной или коллапсирует, но благодаря ее самовосстановлению мир в целом будет жить вечно».
Универсальный закон всемирного тяготения Ньютона
Цели обучения
К концу этого раздела вы сможете:
- Объясните, от чего зависит сила тяжести
- Опишите, как универсальный закон всемирного тяготения Ньютона расширяет наше понимание законов Кеплера.

Законы движения Ньютона показывают, что покоящиеся объекты будут оставаться в покое, а те, что находятся в движении, будут продолжать двигаться равномерно по прямой линии, если на них не будет действовать сила.Таким образом, именно прямая линия определяет наиболее естественное состояние движения. Но планеты движутся по эллипсам, а не по прямым линиям; следовательно, какая-то сила должна загибать их пути. Эта сила, предположил Ньютон, составляла гравитации .
Во времена Ньютона гравитация была чем-то связанным только с Землей. Повседневный опыт показывает нам, что Земля оказывает гравитационную силу на объекты на своей поверхности. Если вы что-то роняете, при падении он ускоряется к Земле. Понимание Ньютона заключалось в том, что гравитация Земли может простираться до Луны и создавать силу, необходимую для того, чтобы отклонить траекторию Луны от прямой и удерживать ее на орбите.Далее он предположил, что гравитация не ограничивается Землей, но существует общая сила притяжения между всеми материальными телами.
Если так, сила притяжения между Солнцем и каждой из планет могла бы удерживать их на своих орбитах. (Это может показаться частью нашего повседневного мышления сегодня, но во времена Ньютона это было замечательное открытие.)
После того, как Ньютон смело предположил, что существует универсальное притяжение между всеми телами повсюду в пространстве, он должен был определить точную природу притяжения.Точное математическое описание этой гравитационной силы должно было диктовать, что планеты движутся точно так, как их описал Кеплер (как это выражено в трех законах Кеплера). Кроме того, эта гравитационная сила должна была предсказывать правильное поведение падающих тел на Земле, как это наблюдал Галилей. Как сила тяжести должна зависеть от расстояния, чтобы эти условия выполнялись?
Ответ на этот вопрос требовал математических инструментов, которые еще не были разработаны, но это не остановило Исаака Ньютона, который изобрел то, что мы сегодня называем исчислением, для решения этой проблемы.
В конце концов он пришел к выводу, что величина силы тяжести должна уменьшаться с увеличением расстояния между Солнцем и планетой (или между любыми двумя объектами) пропорционально обратному квадрату их разделения. Другими словами, если бы планета была вдвое дальше от Солнца, сила была бы (1/2) 2 , или 1/4 величины. Поместите планету втрое дальше, и сила будет (1/3) 2 , или 1/9 от величины.
Ньютон также пришел к выводу, что гравитационное притяжение между двумя телами должно быть пропорционально их массам.{2}} [/ латекс]
, где F гравитация — сила тяжести между двумя объектами, M 1 и M 2 — массы двух объектов, а R — их разделение. G — постоянное число, известное как универсальная гравитационная постоянная , а само уравнение символически суммирует универсальный закон тяготения Ньютона . Обладая такой силой и законами движения, Ньютон смог математически показать, что единственные разрешенные орбиты — это в точности те, которые описаны законами Кеплера.![]()
Универсальный закон всемирного тяготения Ньютона работает для планет, но действительно ли он универсален? Гравитационная теория должна также предсказывать наблюдаемое ускорение Луны по направлению к Земле, когда она вращается вокруг Земли, а также любого объекта (например, яблока), упавшего у поверхности Земли. Падение яблока — это то, что мы можем довольно легко измерить, но можем ли мы использовать это, чтобы предсказать движение Луны?
Напомним, что согласно второму закону Ньютона силы вызывают ускорение.Универсальный закон тяготения Ньютона гласит, что сила, действующая на объект (и, следовательно, ускорение) по направлению к Земле, должна быть обратно пропорциональна квадрату его расстояния от центра Земли. Такие объекты, как яблоки на поверхности Земли, на расстоянии одного радиуса Земли от центра Земли, ускоряются вниз со скоростью 9,8 метра в секунду в секунду (9,8 м / с 2 ).
Именно эта сила тяжести на поверхности Земли дает нам ощущение веса .
В отличие от вашей массы, которая осталась бы неизменной на любой планете или луне, ваш вес зависит от местной силы тяжести. Таким образом, вы будете весить на Марсе и Луне меньше, чем на Земле, даже если бы ваша масса не изменилась. (А это значит, что по возвращении вам все равно придется не спешить с десертами в кафетерии колледжа!)
Луна находится на расстоянии 60 радиусов Земли от центра Земли. Если сила тяжести (и вызываемое ею ускорение) ослабевает с увеличением расстояния в квадрате, то ускорение, которое испытывает Луна, должно быть намного меньше, чем для яблока.Ускорение должно быть (1/60) 2 = 1/3600 (или в 3600 раз меньше — примерно 0,00272 м / с 2 . Это и есть наблюдаемое ускорение Луны на своей орбите (как мы увидим, Луна не падает с на Земли с этим ускорением, а падает с на Земли). Представьте себе трепет, который должен был испытать Ньютон, когда осознал, что он открыл и подтвердил закон, который справедлив для Земли, яблок, Луны и , насколько он знал, все во вселенной.
Пример 1: Расчет веса
На какой фактор изменился бы вес человека на поверхности Земли, если бы Земля имела ее нынешнюю массу, но в восемь раз больше ее нынешнего объема?
Показать ответПри увеличении объема в восемь раз радиус Земли удвоится.Это означает, что гравитационная сила на поверхности уменьшится в (1/2) раз 2 = 1/4, так что человек будет весить только одну четвертую меньше.
Проверь свои знания
На какой фактор изменился бы вес человека на поверхности Земли, если бы Земля имела нынешний размер, но составляла лишь одну треть от ее нынешней массы?
Показать ответПри массе, составляющей одну треть от нынешней массы, гравитационная сила на поверхности уменьшится в 1/3 раза, так что человек будет весить только одну треть от этого веса.
Гравитация — это «встроенное» свойство массы. Всякий раз, когда во Вселенной есть массы, они будут взаимодействовать посредством силы гравитационного притяжения. Чем больше масса, тем больше сила притяжения.
Здесь, на Земле, самая большая концентрация массы — это, конечно, планета, на которой мы стоим, и ее притяжение доминирует над гравитационными взаимодействиями, которые мы испытываем. Но все, что имеет массу, притягивает все остальное с массой в любой точке Вселенной.
Закон Ньютона также подразумевает, что гравитация никогда не обращается в ноль.Он быстро ослабевает с расстоянием, но в некоторой степени продолжает действовать независимо от того, как далеко вы улетаете. Солнце притягивает Меркурий сильнее, чем Плутон, но его можно почувствовать далеко за пределами Плутона, где у астрономов есть веские доказательства того, что оно постоянно заставляет огромное количество меньших ледяных тел двигаться по огромным орбитам. И гравитационное притяжение Солнца объединяется с притяжением миллиардов других звезд, создавая гравитационное притяжение нашей Галактики Млечный Путь. Эта сила, в свою очередь, может заставить другие меньшие галактики вращаться вокруг Млечного Пути и так далее.
Почему же тогда, спросите вы, астронавты на борту космического корабля, кажется, не имеют действующих на них гравитационных сил, когда мы видим по телевизору изображения астронавтов и объектов, плавающих в космическом корабле? В конце концов, астронавты в шаттле находятся всего в нескольких сотнях километров над поверхностью Земли, что несущественно по сравнению с размером Земли, поэтому гравитация, конечно, не намного слабее, чем намного дальше. Астронавты чувствуют себя «невесомыми» (то есть они не чувствуют действующую на них гравитационную силу) по той же причине, по которой пассажиры лифта, у которого оборвался кабель, или в самолете, двигатели которого больше не работают, чувствуют себя невесомыми: они падают ( Рисунок 1).
Рис. 1: Астронавты в свободном падении. Находясь в космосе, космонавты падают свободно, поэтому испытывают «невесомость». По часовой стрелке сверху слева: Трейси Колдуэлл Дайсон (НАСА), Наоко Ямзаки (ДЖАКСА), Дороти Меткалф-Линденбургер (НАСА) и Стефани Уилсон (НАСА).
(кредит: НАСА)
При падении они находятся в свободном падении и ускоряются с той же скоростью, что и все вокруг них, включая их космический корабль или камеру, с помощью которой они фотографируют Землю.При этом космонавты не испытывают дополнительных сил и поэтому чувствуют себя «невесомыми». Однако, в отличие от падающих пассажиров лифта, астронавты падают с на Земли, а не с на Земли; в результате они будут продолжать падать и, как говорят, находятся «на орбите» вокруг Земли (более подробную информацию об орбитах см. в следующем разделе).
Орбитальное движение и масса
Законы Кеплера описывают орбиты объектов, движение которых описывается законами движения Ньютона и законом всемирного тяготения.Однако знание того, что гравитация — это сила, притягивающая планеты к Солнцу, позволило Ньютону переосмыслить третий закон Кеплера. Напомним, что Кеплер обнаружил связь между периодом обращения планеты и ее расстоянием от Солнца. Но формулировка Ньютона вводит дополнительный фактор масс Солнца ( M 1 ) и планеты ( M 2 ), выраженных в единицах массы Солнца.
{2} [/ latex]
, где a — большая полуось, а P — период обращения.
Как Кеплер упустил этот фактор? В единицах массы Солнца масса Солнца равна 1, а в единицах массы Солнца масса типичной планеты является пренебрежимо малым фактором. Это означает, что сумма массы Солнца и массы планеты ( M 1 + M 2 ) очень, очень близка к 1. Это делает формулу Ньютона почти такой же, как формула Кеплера; крошечная масса планет по сравнению с Солнцем является причиной того, что Кеплер не осознавал, что обе массы должны быть включены в расчет.Однако в астрономии есть много ситуаций, в которых нам – необходимо включить два массовых члена — например, когда две звезды или две галактики вращаются вокруг друг друга.
Включение массового члена позволяет нам использовать эту формулу по-новому. Если мы сможем измерить движения (расстояния и орбитальные периоды) объектов, действующих под действием их взаимного тяготения, то формула позволит нам вычислить их массы.
Например, мы можем вычислить массу Солнца, используя расстояния и периоды обращения планет, или массу Юпитера, отметив движения его лун.
Действительно, переформулировка Ньютоном третьего закона Кеплера — одна из самых сильных концепций в астрономии. Наша способность определять массы объектов по их движениям является ключом к пониманию природы и эволюции многих астрономических тел. Мы будем многократно использовать этот закон на протяжении всего текста в вычислениях, которые варьируются от орбит комет до взаимодействий галактик.
Пример 2: Расчет действия силы тяжести
Планета, подобная Земле, вращается вокруг своей звезды на расстоянии 1 а.е. из 0.71 земной год. Можете ли вы использовать версию третьего закона Кеплера Ньютона, чтобы найти массу звезды? (Помните, что по сравнению с массой звезды массу земной планеты можно считать незначительной.)
Показать ответ В формуле a 3 = ( M 1 + M 2 ) × P 2 , коэффициент M 1 + M 2 будет теперь будет приблизительно равно M 1 (масса звезды), поскольку масса планеты настолько мала по сравнению с этим.
{2}} = \ frac {1} {0,5} = 2 [/ латекс]
Итак, масса звезды в два раза больше массы нашего Солнца. (Помните, что этот способ выражения закона имеет единицы измерения в терминах Земли и Солнца, поэтому массы выражаются в единицах массы нашего Солнца.)
Проверь свои знания
Предположим, что у звезды с массой вдвое больше нашего Солнца есть планета земного типа, которой потребовалось 4 года для обращения вокруг звезды. На каком расстоянии (большая полуось) эта планета вращалась бы вокруг своей звезды?
Показать ответОпять же, мы можем пренебречь массой планеты.Итак, M 1 = 2 и P = 4 года. Формула: a 3 = M 1 × P 2 , поэтому a 3 = 2 × 4 2 = 2 × 16 = 32. Итак, a — кубический корень из 32. Чтобы найти это, вы можете просто спросить Google: «Что такое кубический корень из 32?» и получите ответ 3,2 AU.
Вы можете попробовать симуляцию, которая позволяет вам перемещать Солнце, Землю, Луну и космическую станцию, чтобы увидеть влияние изменения их расстояний на их гравитационные силы и орбитальные траектории.
{2}} [/ латекс]Сила тяжести — это то, что дает нам чувство веса. В отличие от массы, которая постоянна, вес может варьироваться в зависимости от силы тяжести (или ускорения), которую вы чувствуете. Когда законы Кеплера пересматриваются в свете закона тяготения Ньютона, становится ясно, что массы обоих объектов важны для третьего закона, который принимает следующий вид: a 3 = ( M 1 + M 2 ) × P 2 .Взаимные гравитационные эффекты позволяют нам вычислять массы астрономических объектов, от комет до галактик.
Глоссарий
гравитация: взаимное притяжение материальных тел или частиц
Что такое гравитационная сила на Земле во время солнечного затмения?
Под действием силы тяжести Земля вращается вокруг Солнца в течение нескольких миллиардов лет. Луна вращается вокруг Земли почти столько же времени.Когда они вращаются по орбите, то время от времени Солнце, Луна и Земля выстраиваются в линию.
Расположение Луны точно между Солнцем и Землей приводит к солнечному затмению. А когда Земля находится точно между Солнцем и Луной, это лунное затмение. Хотя затмения выглядят драматично, они не влияют на гравитационную силу. Единственная разница в гравитационной силе во время солнечного затмения заключается в том, что Луна и Солнце притягивают Землю с одной и той же стороны, но на самом деле это не имеет никакого измеримого значения.
Гравитация
Каждый объект во Вселенной притягивает любой другой объект во Вселенной. Это было открытие Исаака Ньютона с законом всемирного тяготения. Это математическое определение величины гравитационной силы. Уравнение Ньютона для универсальной гравитации утверждает, что сила гравитационного притяжения между двумя объектами равна гравитационной постоянной, умноженной на массу первого объекта, умноженную на массу второго, и все это делится на квадрат расстояния между ними.21 фунт-сила). То есть нормальное годовое изменение силы тяжести в течение года более чем в 10 раз превышает изменение, обусловленное положением Луны во время затмений.
Gravity on You
Может быть, еще более интересный вопрос связан с влиянием гравитационной силы на вас во время солнечного затмения. Солнце притягивает вас примерно 0,0603 процента от притяжения Земли. Притяжение Луны составляет около 0,0003% гравитационного притяжения Земли.Таким образом, если вы весите 68 килограммов (150 фунтов), в полдень во время солнечного затмения — или во время любого новолуния — вы будете весить на 0,6 грамма (две сотых унции) меньше, чем в полдень, когда наступит полная луна. Луна.
гравитация | Определение, физика и факты
Гравитация , также называемая гравитацией , в механике — универсальная сила притяжения, действующая между всей материей. Это, безусловно, самая слабая из известных сил в природе, поэтому она не играет никакой роли в определении внутренних свойств повседневной материи.С другой стороны, благодаря своему большому радиусу действия и универсальному действию он контролирует траектории тел в Солнечной системе и в других частях Вселенной, а также структуры и эволюцию звезд, галактик и всего космоса.
На Земле все тела имеют вес или силу тяжести, направленную вниз, пропорциональную их массе, которая действует на них земной массой. Сила тяжести измеряется ускорением, которое она дает свободно падающим объектам. У поверхности Земли ускорение свободного падения составляет около 9,8 метра (32 фута) в секунду в секунду.Таким образом, каждую секунду, когда объект находится в свободном падении, его скорость увеличивается примерно на 9,8 метра в секунду. У поверхности Луны ускорение свободно падающего тела составляет около 1,6 метра в секунду в секунду.
На этом снимке галактическое скопление, находящееся на расстоянии около пяти миллиардов световых лет от нас, создает огромное гравитационное поле, которое «искривляет» свет вокруг себя. Этот объектив создает множественные копии голубой галактики, находящейся примерно в два раза дальше. В круге вокруг объектива видны четыре изображения; пятая видна около центра снимка, сделанного космическим телескопом Хаббла.
Британская викторина
Викторина «Все о физике»
Кто был первым ученым, проведшим эксперимент по управляемой цепной ядерной реакции? Какая единица измерения для циклов в секунду? Проверьте свою физическую хватку с помощью этой викторины.
Работы Исаака Ньютона и Альберта Эйнштейна доминируют в развитии теории гравитации. Классическая теория гравитационной силы Ньютона существовала с его Principia , опубликованного в 1687 году, до работ Эйнштейна в начале 20 века. Теории Ньютона даже сегодня достаточно для всех, кроме самых точных приложений. Общая теория относительности Эйнштейна предсказывает лишь незначительные количественные отличия от теории Ньютона, за исключением нескольких частных случаев.
Главное значение теории Эйнштейна — это радикальный концептуальный отход от классической теории и ее значение для дальнейшего развития физической мысли.
Запуск космических аппаратов и развитие исследований с их помощью привели к значительным улучшениям в измерениях силы тяжести вокруг Земли, других планет и Луны, а также в экспериментах по изучению природы гравитации.
Развитие теории гравитации
Ранние концепции
Ньютон утверждал, что движения небесных тел и свободное падение объектов на Земле определяются одной и той же силой.С другой стороны, классические греческие философы не считали, что небесные тела подвержены действию гравитации, потому что тела наблюдались постоянно повторяющимися неубывающими траекториями в небе. Таким образом, Аристотель считал, что каждое небесное тело следует определенному «естественному» движению, на которое не влияют внешние причины или факторы. Аристотель также считал, что массивные земные объекты обладают естественной тенденцией двигаться к центру Земли.
Эти аристотелевские концепции преобладали на протяжении веков вместе с двумя другими: что для тела, движущегося с постоянной скоростью, требуется непрерывная сила, действующая на него, и что сила должна быть приложена путем контакта, а не взаимодействия на расстоянии.Эти идеи обычно сохранялись до XVI и начала XVII веков, тем самым препятствуя пониманию истинных принципов движения и препятствуя развитию идей о всемирном тяготении. Этот тупик начал меняться с появлением нескольких научных вкладов в проблему движения Земли и небес, что, в свою очередь, заложило основу для более поздней теории гравитации Ньютона.
Немецкий астроном 17-го века Иоганн Кеплер принял аргумент Николая Коперника (восходящий к Аристарху Самосскому) о том, что планеты вращаются вокруг Солнца, а не Земли.Используя улучшенные измерения движения планет, сделанные датским астрономом Тихо Браге в 16 веке, Кеплер описал планетные орбиты с помощью простых геометрических и арифметических соотношений.
Три количественных закона движения планет Кеплера:
- Планеты описывают эллиптические орбиты, из которых Солнце занимает один фокус (фокус — это одна из двух точек внутри эллипса; любой луч, исходящий от одной из них, отражается от одной из сторон эллипса. эллипс и проходит через другой фокус).
- Линия, соединяющая планету с Солнцем, сметает равные площади в равное время.
Квадрат периода обращения планеты пропорционален кубу ее среднего расстояния от Солнца.
В этот же период итальянский астроном и естествоиспытатель Галилео Галилей продвинулся в понимании «естественного» движения и простого ускоренного движения земных объектов. Он понял, что тела, на которые не действуют силы, продолжают двигаться бесконечно, и что сила необходима для изменения движения, а не для поддержания постоянного движения.Изучая, как объекты падают на Землю, Галилей обнаружил, что движение происходит с постоянным ускорением. Он продемонстрировал, что расстояние, которое падающее тело преодолевает от покоя, изменяется в квадрате времени.
Как отмечалось выше, ускорение свободного падения у поверхности Земли составляет около 9,8 метра в секунду в секунду. Галилей был также первым, кто экспериментально показал, что тела падают с одинаковым ускорением, независимо от их состава (слабый принцип эквивалентности).
Происхождение Луны
Происхождение Луны ГравитацияЧто такое сила тяжести?
Гравитация — это сила притяжения, притягивающая всю материю в
Вселенная по отношению ко всем остальным частям материи во Вселенной.По размеру
шкала лун, планет, звезд и галактик, это чрезвычайно важно
force и во многом определяет поведение этих объектов. Гравитация держит наши
ногами на земле, удерживает Луну на орбите вокруг Земли, удерживает
Земля на орбите вокруг Солнца, удерживает Солнце на орбите вокруг центра нашей
Галактика Млечный Путь, удерживает галактики Млечный Путь и Андромеду на орбите своих
общий центр масс и так далее, и так далее .
.. для материи, гравитация на самом деле
имеет значение!
Имея дело с силой тяжести между двумя объектами, есть только два вещи, которые важны — масса и расстояние.Сила тяжести напрямую зависит от масс двух объектов и обратно пропорционально квадрат расстояния между ними. Это означает, что сила тяжести увеличивается с массой, но уменьшается с увеличением расстояния между объектами.
Нас тянет к самым массивным объектам, а к ближайшим объекты. Хотя Солнце намного массивнее Земли, непосредственная близость гарантирует, что наши ноги будут стоять на terra firma вместо того, чтобы стремиться к Солнцу.Космический корабль, пришвартованный к Земле, действует так же; но если мы направим его к Луне, наступит время что слабое гравитационное притяжение Луны перевешивает притяжение более далекой Земле, и космический корабль начнет дрейфовать к лунному поверхность.
Насколько увеличивается гравитационное притяжение с увеличением массы ( M1 и M2 ) и на сколько он уменьшается с увеличением расстояние ( R )? Для силы тяжести F ,
где G — постоянный коэффициент (гравитационная постоянная),
не меняются.
Поскольку член расстояния возведен в квадрат (показатель степени равен двум), сила гравитация падает в четыре раза, когда расстояние удваивается (как два в квадрате равно четырем), и в девять раз, когда оно утроится (так как три в квадрате равны 9).
Однако показатель степени при массовых членах равен единице. Это означает, что если один из объекты внезапно стали в десять раз массивнее, гравитационное притяжение между двумя объектами также увеличится в десять раз.
В чем разница между силой и ускорением?
Вы могли заметить, что уравнение гравитационной силы симметрично для наши два объекта — означает ли это, что гравитационная сила, которую вы нагрузка на Землю столь же сильна, как и на вас со стороны Земли? Да!
Поначалу это может показаться озадачивающим, поэтому давайте постараемся различать сила , F и ускорение , .Ваше ускорение свободного падения — это скорость, с которой ваша скорость
увеличивается по мере того, как вас привлекает другой объект (как быстро вы становитесь
привлечено к ней).
Ваша гравитационная сила является продуктом вашего ускорения и вашего
масса, м .
Давайте рассмотрим гравитационную силу между вами и Землей. Как указано выше, ваша масса м , а ваше ускорение на . Масса Земли и ускорение M и A , а расстояние между вами и Земля R .(Вы можете представить R как радиус Земли.)
Ясно, что сила, которую вы проявляете на Земле, велика, как сила что Земля оказывает на вас. Однако как ваше ускорение в сторону центр Земли по сравнению с ускорением Земли к вам?
Поскольку ваша масса намного меньше массы Земли ( м, м), вы испытываете гораздо большее ускорение, чем Земля ( a >> A )! Вот почему, если вы подбросите мяч в воздух, он вернется к Земля, а не притягивает к себе всю Землю.
В определенном смысле сила говорит вам, как сильно вас тянут,
а ускорение говорит вам, сколько вы двигаетесь в ответ. Чем больше
чем массивнее объект, тем тяжелее его нужно тянуть, чтобы переместить.
(Как и любой, у кого
когда-либо пытался помочь другу обустроить и перестроить свою гостиную
мебельный гарнитур знает хорошо.)
На поверхности Земли гравитационная сила — это то, что мы называем вашим вес, а ускорение свободного падения эквивалентно поверхности гравитация, г, , равна 980 сантиметрам на секунду в квадрате.
Могу ли я избежать гравитации Земли, двигаясь со скоростью всего 1 миль в час (0,45 м / с)?
Если взглянуть на это с другой стороны, рассмотрим концепцию гравитационных колодцев. Гравитационный колодец, конечно, не «настоящий» физический колодец, но это обычно используемая метафора для описания того, сколько энергии требуется, чтобы избежать гравитационного воздействия тела, и обеспечивает достаточно простой способ отвечая на ваш вопрос. (Любители космоса, несите меня ниже; это подразумевается как объяснение, а не лекция по физике и астрономии на университетском уровне.)
Если вы находитесь на дне гравитационного колодца или около него (скажем, на поверхности Земли) и хотите выбраться из него, у вас есть два варианта.
Либо поднимитесь очень быстро на небольшое расстояние (это подход, используемый для отрыва от поверхности Земли по причинам, указанным в других ответах), либо медленно поднимитесь на гораздо большее расстояние (это работает, когда вы достаточно далеко от поверхности Земли). тело, формирующее гравитационный колодец, что преобладающие гравитационные силы, действующие на вас, малы или незначительны).Каждый взгляд на это представляет одно и то же: вы обеспечиваете некую энергию, обычно в виде топлива, которое используется для подъема на «сторону» гравитационного колодца. Энергия, подаваемая на входе, становится потенциальной по мере того, как вы поднимаетесь дальше от поверхности, и в какой-то момент ваша потенциальная энергия превышает гравитационное притяжение в той точке тела, которая образует гравитационный колодец; вы «продолжаете движение по касательной» и двигаетесь прямо из этой точки, а не следуете кривой гравитационного колодца.Как только это произойдет, вы достигнете космической скорости от этого тела.
Если вы не заберетесь достаточно далеко для вашей скорости набора высоты в то время, когда вы прекратите активное лазание, то, когда вы перестанете лазать (предположим, вы не можете ни за что ухватиться, потому что в космосе не за что держаться), вы будете упасть обратно к телу, которое образует гравитационный колодец, из которого вы пытаетесь выбраться; вы не достигли скорости убегания.
Конечно, обычно в любой точке приходится бороться с несколькими гравитационными силами.Однако один из них будет проецировать на вас более сильную силу, чем другие; это концепция, лежащая в основе сферы влияния. Около Земли (да, это определенно включает низкую околоземную орбиту), преобладает гравитация Земли; совершите путешествие на Луну, и ее гравитация проявит большую силу, когда вы пройдете точку Лагранжа L1 системы Земля-Луна.
«Глубина» гравитационной скважины часто задается как ее убегающая скорость в км / с или как другое удобное измерение скорости, измеренное на дне скважины.
Следовательно, глубина земной гравитационной ямы составляет примерно 11,2 км / с, что является космической скоростью у поверхности Земли. Википедия указывает космическую скорость на высоте 9000 км над поверхностью Земли равной 7,1 км / с, но, как мы видели в других ответах, поднятие на высоту 9000 км над поверхностью само по себе требует много энергии, сводя на нет выигрыш от более низкого «абсолютного» скорость, необходимая, чтобы вырваться из-под земного притяжения.
Большая сила не означает большую скорость
Вот еще один пример повествования, который еще проще.
Планеты вращаются вокруг Солнца из-за гравитационного взаимодействия между планетой и Солнцем. Люди, кажется, довольно хорошо понимают это взаимодействие. Если мы знаем орбитальную скорость и орбитальное расстояние для любого объекта, мы можем найти массу объекта, вокруг которого он вращается.
Это совпадает с моим советом для СМИ № 2: лучше ничего не говорить, чем ошибаться.
Если гравитационные орбиты слишком сложны, просто скажите, что это сложно.
Физика
Конечно, я не могу останавливаться на достигнутом.Какая связь между орбитальной скоростью и орбитальным расстоянием? Позвольте мне начать с ускорения объекта, движущегося по кругу с постоянной скоростью. Мы называем это центростремительным ускорением, и оно имеет значение:
Направление этого ускорения — к центру этого круга. Конечно, гравитационная сила Солнца является причиной этого ускорения. Эта сила имеет величину:
Это говорит о том, что сила пропорциональна произведению масс (масса планеты, умноженная на массу Солнца) и обратно пропорциональна квадрату расстояния между ними. G — гравитационная постоянная. Если это единственная сила на планете, то эта сила также должна быть равна массе планеты, умноженной на ее ускорение.
Теперь я могу вычислить величину скорости планеты (обратите внимание, что масса планеты сокращается).
И вот оно. По мере увеличения орбитального расстояния ( r ) орбитальная скорость ( v ) уменьшается — ну, величина скорости уменьшается.Вот и все.
Реальные данные
А вот и самое интересное. Предположим, я смотрю на планеты и получаю орбитальное расстояние и период обращения ( T ). Вы можете увидеть эти два значения для планет на этой странице Википедии. Я собираюсь использовать орбитальный период вместо средней орбитальной скорости, поскольку это то, что вы можете наблюдать. Хорошо, это немного обман, чтобы использовать как орбитальный период, так и орбитальное расстояние, поскольку его не совсем просто измерить.
Хорошо, но, допустим, у меня есть и r , и T .Исходя из этого, я могу рассчитать орбитальную скорость как:
Затем я могу построить график зависимости орбитальной скорости от единицы на орбитальном расстоянии. Это должна быть линейная функция.
И наклон этой функции должен быть произведением G и массы Солнца.
Вот сюжет.
Этот наклон должен быть G * M s , так что если я разделю наклон на значение G , я получу массу солнца. G — 6.67 x 10 -11 Н * м 2 / кг 2 . Отсюда я получаю солнечную массу 1,979 x 10 30 кг — в значительной степени ожидаемое значение.
При чем здесь темная материя? Если мы сделаем то же самое для звезд, вращающихся по орбите в галактике, расчетная масса, обусловленная орбитой, будет намного больше, чем наблюдаемая масса в центре галактики.
Гравитация в Млечном Пути
Галилей научил нас важному факту о природе: два объекта, падающие с одинаковой высоты, одновременно ударяются о землю при отсутствии трения с воздухом.Это свойство гравитации сохраняется на Земле, на Луне (как мы видели в предыдущем посте) и практически везде в пределах разумного.
Как гравитация действует в огромной галактике Млечный Путь? Чтобы выяснить это, давайте вернемся к тому, что мы знаем о гравитации в нашей Солнечной системе.
Один из лучших способов измерить массу объекта в космосе — посмотреть, как он ускоряет соседние объекты. Когда мы спрашиваем, какова масса Солнца по гравитационному притяжению, которое оно оказывает на Землю, мы получаем ответ примерно 1 миллион Земель.
Когда мы теперь пойдем и спросим, какова масса Солнца по его гравитационному притяжению на другой планете, например, на Юпитере, мы получим тот же ответ. Хорошо, скажете вы, это не так уж удивительно, поскольку нам лучше получать один и тот же ответ о том, какова масса Солнца каждый раз, когда мы его измеряем, точно так же, как мы получаем один и тот же ответ для нашего веса каждый раз, когда мы его измеряем (и предполагая, что обед не наступил между ними).
Мы можем перейти к измерению массы других звезд, посмотрев, как другие их звезды ускоряют планеты, вращающиеся вокруг них.Если мы продолжим эту концепцию, мы сможем даже применить эту технику для измерения массы всей нашей огромной и очень тяжелой галактики Млечный Путь! Посмотрим, что произойдет, когда мы это сделаем.


Ответ выразите в мм/с2 и округлите до целых. Ускорение
свободного падения на поверхности
Земли равно 10 м/с2. (6
мм/с
Расстояние между
центрами Земли и Луны принять равным
400000 км. Радиус
Земли 6400 км. Ускорение свободного
падения на поверхности Земли равно
10 м/с2. (м/с2
Leave A Comment